Abstract
Tissue-resident memory T cells (TRM) provide optimal defense at the sites of infection, but signals regulating their development are unclear, especially for CD4 T cells. Here we identify two distinct pathways that lead to the generation of CD4 TRM in the lungs following influenza infection. The TRM are transcriptionally distinct from conventional memory CD4 T cells and share a gene signature with CD8 TRM. The CD4 TRM are superior cytokine producers compared with conventional memory cells, can protect otherwise naive mice against a lethal influenza challenge, and display functional specialization by inducing enhanced inflammatory responses from dendritic cells compared with conventional memory cells. Finally, we demonstrate than an interleukin (IL)-2-dependent and a novel IL-2-independent but IL-15-dependent pathway support the generation of cohorts of lung TRM.
Similar content being viewed by others
Introduction
Memory CD4 T cells provide strong protection against viruses through multiple pathways. They are especially important for clearing pathogens such as influenza A virus (IAV) against which neutralizing antibody (Ab) alone cannot confer long-term immunity.1 Several CD4 memory subsets have been described based on phenotypic, functional, and migratory properties,2 and optimal protection often involves multiple specialized populations acting in concert.3 A challenge for developing T-cell-based vaccines is thus identifying the kinds of memory cells needed for optimal clearance of individual pathogens and elucidating the signals required for the generation of each particular subset.
Tissue-resident memory T cells (TRM) cells provide a first line of defense due to their location at the sites of infection and display distinct functional attributes vs. circulating memory subsets.2, 4, 5, 6 CD8 TRM formation is complex and appears to differ between tissue sites and the pathogen or priming model employed. The generation of CD8 TRM primed by IAV, and in many other models, requires transforming growth factor (TGF)-β-mediated upregulation of CD103 (a subunit of αEβ7 integrin).7, 8, 9, 10, 11, 12, 13 In contrast to CD8 TRM, elevated CD103 expression is not usually observed on CD4 TRM in either animal models or in humans.14, 15 Thus it is likely that distinct cytokine cues and perhaps other signals differentially regulate CD8 and CD4 TRM generation and maintenance.
We recently found that interleukin (IL)-2 signals to effector CD4 T cells between 5 and 7 days postinfection (dpi) with IAV are crucial to direct memory development. IL-2 signals enhance IL-7 receptor expression on CD4 T cells, thereby improving their access to IL-7, which is essential for the transition of effector cells into memory and for their survival thereafter. IL-2 also acts during this brief window of the CD4 T-cell response to downregulate pro-apoptotic molecules, especially Bim, to promote short-term survival of effectors and to thus enable a greater cohort of cells for memory development.16, 17 Almost all memory CD4 T cells primed by IAV in the spleen and draining lymph node (dLN) are dependent upon the receipt of IL-2 signals, as is a subset in the lung.16 However, our studies also clearly indicate that a subset of memory cells in the lungs of IAV-primed mice, the primary site of infection, is IL-2 independent.16
Here we investigate the distinct subsets of IAV-primed memory CD4 T cells found in the lung and the role of IL-2 and other cytokine signals in their generation. We find that TRM comprise the majority of these memory cells and, surprisingly, that they include both an IL-2-dependent and an IL-2-independent subset. The IL-2-dependent and -independent CD4 TRM share a surface phenotype that is distinct from conventional memory CD4 T cells present in the lung and spleen and express a distinct transcriptional profile including preferential expression of many of the genes found to differentiate CD8 TRM from circulating memory CD8 T cells. The CD4 TRM are characterized by enhanced cytokine production and an increased capacity to induce rapid inflammatory responses from dendritic cells (DCs) as compared with conventional memory cells of the same specificity. Most importantly, CD4 TRM are potent mediators of protection against IAV upon transfer to unprimed mice. Finally, we demonstrate that direct IL-15 signals to CD4 T-cell effectors are required to generate the IL-2-independent CD4 TRM subset but that continued IL-15 is not required for its long-term maintenance. Our studies thus indicate that viral infection generates functionally specialized CD4 TRM through distinct pathways, contributing to the heterogeneity of protective lung CD4 T-cell memory.
Results
IAV primes IL-2-dependent and -independent lung-restricted CD4 TRM
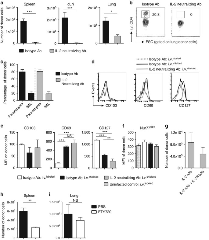
To investigate the role of IL-2 signaling in the generation of CD4 TRM, we first transferred OT-II.Thy1.1 TcR Tg CD4 T cells to unprimed B6 mice and challenged with a low dose of A/PR8-OVAII, recognized by the OT-II TcR.18 We transferred 1 × 106 cells, a minimal number required to reliably track donor responses into the memory phase in this model of IAV infection. We used donor cells that had been primed in the presence of IL-2 in vitro prior to transfer in order to provide the requisite early-acting IL-2 signal needed to generate optimal CD4 T-cell effector responses against IAV.16 Groups of mice were treated with an isotype control Ab or with IL-2-neutralizing Abs from 1 to 7 dpi to block conventional memory generation.16 This IL-2-blocking regime faithfully replicates key aspects of the response of Il2−/− CD4 T cells against IAV in the lung and secondary lymphoid organs.16 In agreement with our previous findings in a similar adoptive transfer model in BALB/c hosts,16 peak effector expansion was equivalent in mice treated with IL-2-neutralizing or isotype Ab (not shown). However, IL-2 neutralization prevented virtually all donor cell recovery in the spleen and dLN by 28 dpi but left a population of readily detectable IL-2-independent memory cells in the lungs (Figure 1a).
A tissue-resident memory T cell–associated phenotype is expressed by i.v.shielded lung memory cells. Unprimed B6 mice received 1 × 106 congenic donor cells followed by priming with influenza A virus (IAV) and treatment from 1 to 7 dpi with interleukin (IL)-2-neutralizing antibodies (Abs) or isotype control Ab. (a) Donor cells were enumerated at 28 days postinfection (dpi) in the stated organs (four mice per group; one of the three similar experiments). (b) At 28 dpi, recipient mice were injected intravenously (i.v.) with fluorescent Ab specific for CD4 and the frequency of donor cells stained (i.v.labeled) or not (i.v.shielded) was determined (representative staining). (c) The percentage of donor cells at 28 dpi recovered either in the bronchial alveolar lavage (BAL) or from the lung parenchyma (three mice per group; one of the two experiments). (d) Representative staining and (e) mean fluorescence intensity (MFI) analysis for donor cell for CD103, CD69, and CD127. (f) Nur77GFP OT-II donors were analyzed for green fluorescent protein expression at 28 dpi discriminated based on their ability to be labeled by i.v. administered CD4 Ab (three mice per group; one of the two experiments). (g) Mice receiving donor cells were treated with IL-2-neutralizing Ab (IL-2n Ab) from 1to 7 dpi, followed by treatment with phosphate-buffered saline (PBS) or with IL-7 receptor blocking Ab every other day from 10 to 26 dpi. The number of donor cells recovered from the lungs at 28 dpi is shown (four mice per group; one of the two experiments). Mice receiving donor cells and IAV priming were treated or not with FTY720 for 5 consecutive days beginning on 23 dpi. On 28 dpi, (h) spleens and (i) lungs were analyzed for total donor cells (three mice per group; one of the two experiments). dLN, draining lymph node; FSC, forward scatter; NS, not significant.
To determine whether the IL-2-dependent and -independent memory cells detected in the lungs are TRM or a subset of circulating memory cells, we administered fluorescent anti-CD4 Ab intravenously (i.v.) to B6 hosts at 28 dpi and analyzed labeling of donor cells in the lung after 3–5 min. This technique can readily discriminate blood-borne cells present in the circulation, which become labeled with the i.v. administered Ab, vs. those cells that are tissue-localized and thus protected from Ab labeling.19 Roughly 80–90% of donor cells were not labeled (i.v.shielded) in mice treated with isotype control Ab (Figure 1b), in agreement with previous studies demonstrating that the majority of lung memory CD4 T cells primed by IAV are not accessible to the vasculature.20 Strikingly, all donor cells in mice treated with IL-2-neutralizing Ab are i.v.shielded (Figure 1b). These i.v.shielded donor cells in the lung fit criteria used to identify TRM.19 To determine whether the i.v.shielded cells reside primarily in lung airways or the parenchyma, we separately analyzed donor cells recovered from the bronchial alveolar lavage or the lung proper. Few i.v.shielded donor cells were recovered by bronchiolar lavage (Figure 1c), indicating preferential parenchymal vs. airway location of the i.v.shielded memory cells in mice treated with either IL-2-neutralizing or control Ab.
Lung-resident memory cells express a TRM-associated phenotype
To define the relationship between the IL-2-dependent and -independent i.v.shielded memory cells primed by IAV and TRM described in other models, we analyzed key surface markers CD103, CD69, and CD127. We also compared the phenotypes of i.v.sheilded memory cells in the lungs with those of i.v.labeled donor cells isolated from the lung. Although IAV-primed CD8 TRM express high levels of CD103, which is known to be TGF-β dependent,13, 21 all CD4 memory cells in the lung, whether i.v.labeled or i.v.shielded, express low CD103 (Figure 1d,e). Furthermore, in separate experiments, we observed no change in donor cell recovery from the lungs at 28 dpi in mice treated with either TGF-β-neutralizing Ab alone or with TGF-β-neutralizing Ab in conjunction with IL-2-neutralizing Ab from 1 to 7 dpi (data not shown). These findings suggest that CD4 TRM develop through a pathway distinct from that supporting IAV-specific CD8+ CD103+ TGF-β-dependent TRM.
Most TRM express high surface CD69, which promotes tissue retention through repression of the sphingosine 1 phosphate receptor.22, 23, 24 The i.v.shielded donor cells in mice treated with IL-2-neutralizing or control Ab were uniformly CD69high compared with i.v.labeled donors (Figure 1d,e). To determine whether increased CD69 expression by the i.v.shielded memory cells is driven by recent TcR stimulation, we transferred OT-II cells from donor mice with green fluorescent protein (GFP) driven by the Nur77 protein locus (Nr4a1eGFP) that express GFP transiently after antigen stimulation.17, 25 We compared GFP signal from i.v.labeled and i.v.shielded donor cells at 28 dpi to that from donor cells in unprimed hosts. All donor cells expressed low, uniform levels of GFP (Figure 1f), indicating that continuing cognate TcR stimulation is not responsible for maintaining the CD69 expression on either the IL-2-dependent or -dependent i.v.shielded cells, and arguing against a requirement for residual IAV antigen depots26 in sustaining the CD69+ memory cells.
We also analyzed IL-7 receptor expression (CD127), which is upregulated on CD4 T cells when they produce and respond to the autocrine IL-2 that facilitates effectors to transition to memory.16 Intriguingly, the i.v.shielded memory cells in mice treated with either control or IL-2-neutralizing Abs expressed lower CD127 than did i.v.labeled memory cells (Figure 1d,e). This implies that the i.v.shielded subset may be less dependent on IL-7 survival signals compared with conventional memory CD4 T cells.27 To test this, mice receiving donor cells and IL-2-neutralizing Ab were also treated with an IL-7 receptor blocking Ab starting at 14 dpi (when the virus is cleared) using a regime that in our previous studies reduced recovery of conventional CD4 memory cells primed by IAV by at least one log in the spleen and dLN and to a lesser but significant degree in the lung.16 IL-7 receptor blockade did not significantly reduce the recovery of the IL-2-independent lung memory cells (Figure 1g), which suggests that alternative survival factors regulate the maintenance of the i.v.shielded memory cells in the lung.
Finally, we sought to confirm that the i.v.shielded donor cells reside in the lung long term rather than representing a transient subpopulation of circulating cells. We thus treated IAV-primed mice that had received donor cells with FTY720, which blocks egress from the lymph nodes and results in a dramatic loss of circulating T cells after short-term treatment.28 Treatment for 5 days beginning at 23 dpi reduced the number of donor cells detected in the spleen by about threefold (Figure 1h) but had no impact on the number of donor cells detected in the lungs (Figure 1i), indicating that the i.v.shielded memory population in the lung is distinct from the circulating lymphocyte pool.
Together, these results support the hypothesis that, after their initial priming, two distinct pathways, one IL-2 dependent and another that is IL-2 independent, support the generation of CD4 TRM in the lung. The fact that TRM generated in the presence and absence of IL-2 signaling share a common location and CD103low CD69high phenotype supports the hypothesis that alternate pathways exist to produce closely related subsets of TRM that are physiologically relevant.
A conserved TRM molecular signature
CD8 TRM are distinguished from circulating CD8 memory cells in mice and humans by a unique gene expression signature.7, 29, 30 To determine whether differences in transcriptional regulation similarly distinguish CD4 TRM and conventional memory cells primed by IAV, we performed whole-genome microarray analysis comparing sort-purified donor TRM (i.v.shielded CD69high) from the lung mice against i.v.labeled CD69low donors obtained from the lung and spleen. At a threshold of >1.5 and P-value of 0.05, 79 transcripts representing 69 known genes were identified as being differentially expressed between the TRM and conventional memory cells (Figure 2a and Supplementary Table SI online). Differential surface expression of four of these genes, Slamf6, Tnfs11 (RankL), Klrg1, and Cdh1(CD324), was validated by flow cytometry (Figure 2b,c). The 69 genes clustered into 6 significant DAVID functional annotation clusters with the most enriched being “cell adhesion” (Figure 2d and Supplementary Table SI).
CD4 tissue-resident memory T cells express a unique transcriptional signature. OT-II cells were sort-purified from influenza A virus–primed hosts at 28 days postinfection. Whole-genome microarray was performed comparing i.v.shielded lung donor cells to i.v.labeled donor cells obtained from the lung and spleen. (a) Summary of genes differentially expressed by i.v.shielded and i.v.labeled donor cells at a threshold of >1.5-fold and P-value of 0.05. (b) Representative staining of validation of differential surface marker expression from stated subsets and (c) mean fluorescence intensity (MFI) analysis from three mice per group (dotted line in bar graphs represent FMO control staining for each marker; one of the three independent experiments). (d) DAVID functional annotation analysis was performed on the genes summarized in Supplementary Table SI online that were differentially expressed by i.v.shielded and i.v.labeled donor cells. The most significantly enriched pathways (P-value of 0.05) as well as the number of genes in each pathway are shown. Ab, antibody.
We next compared the 69 genes distinguishing lung CD4 TRM with the transcriptional signatures of CD103+ CD8 TRM isolated from various mouse tissues in other studies, including lung CD103+ TRM primed by IAV infection.7, 29 Interestingly, nearly one-quarter (23%; 16 of the 69 genes) of the genes identified as uniquely regulated in CD4 TRM overlap with the gene signature found to distinguish CD8 TRM from conventional memory CD8 T cells (Table 1). Functional annotation clustering analysis of these 16 shared genes revealed a 12-fold enrichment in the “GTPase regulator and activator” pathway (P-value 0.003) while those genes unique to CD4+ TRM clustered in the “cell adhesion” pathway (P-value 0.009). Remarkably, the CD4 TRM isolated from mice treated with IL-2-neutralizing Ab shared preferential expression of 15 of these 16 genes (see Supplementary Table SII). This analysis suggests that a key set of signature TRM genes, perhaps involved in maintenance or function, are shared between CD4 and CD8 TRM subsets and between CD4 TRM generated by IL-2-dependent and -independent pathways but that distinct cellular interactions in the lung may support the retention of CD4+ vs. CD8+ TRM.
CD4 TRM are functionally specialized and protective
The unique gene expression by CD4 TRM compared with conventional memory CD4 T cells suggests that the TRM may possess distinct functional qualities. To evaluate their respective functions, we first compared the cytokine production potential of the IL-2-dependent and -independent TRM with that of conventional i.v.labeled memory cells. The TRM generated in the presence or absence of IL-2 contained similar frequencies of interferon (IFN)-γ+ and dual IFN-γ+/IL-2+ cells that were significantly greater than that of the conventional memory cells (Figure 3a–c). This enhanced potential to produce IFN-γ suggests that the TRM may be better able to mediate protective responses against IAV, some of which depend on IFN-γ.31
CD4 tissue-resident memory T cells (TRM) display enhanced cytokine production capacity vs. conventional memory cells. At 28 days postinfection, donor cells in the lungs of influenza A virus (IAV)-primed mice were assessed for their ability to produce cytokines based on labeling with intravenous (i.v.) administered fluorescent CD4 antibody (Ab). (a) Representative staining of unstimulated (upper row) or stimulated i.v.labeled and i.v.shielded donor cells (gated on Thy1.1+ cells) for interferon (IFN)-γ and summary of the frequency of (b) IFNγ-producing and (c) dual IFN-γ and IL-2-producing donor cells from three mice per group (one of the three experiments). An equal number of donor TRM or splenic i.v.labeled donor cells sort-purified from IAV-primed mice were transferred i.v. to new hosts in the absence of IAV infection. After 7 days, the total number of donor cells recovered from the spleen and lungs of adoptive hosts was determined. Shown is (d) the percentage of either donor population recovered relative to input and (e) the percentage of total donor cells recovered from either spleens or lungs of adoptive hosts (four mice per group). Donor TRM isolated from IAV-primed mice and 5 × 106, 2.5 × 106, or 1 × 106 were transferred intranasally to unprimed mice followed by challenge with a lethal dose of PR8-OVAII. (f) Survival of mice receiving TRM vs. no transfer controls is shown (combined results from three separate experiments with three mice per group). (g) The viral titer from mice receiving 2.5 × 106 donor (OT-II) TRM or not and challenged with either PR8-OVAII (left) or PR8 (right) (3–4 mice per group). NS, not significant.
We have previously shown that memory CD4 T cells isolated from the spleen and dLN of IAV-primed mice can protect otherwise naive mice against a lethal dose of IAV upon adoptive transfer.31 To test whether the CD4 TRM are also protective, we isolated donor cells from lungs of IAV-primed mice that were treated with IL-2-neutralizing Abs (in which all of the donor cells fit criteria of TRM) and transferred them to new hosts. The “take” of TRM was poor when the cells were transferred i.v. as compared with the recovery of an equal number of i.v.labeled memory cells (Figure 3d), a result similar to that seen in studies of adoptive transfer of CD8 TRM cells that reported limited survival of TRM when introduced into the circulation.32 Furthermore, those TRM that could be re-isolated were largely confined to the lung vs. the i.v.labeled donors that were found predominantly in the spleen (Figure 3e). We thus transferred the TRM using the intranasal (i.n.) route. The “take” of TRM in the lung 1 day following i.n. transfer was about 3%, resulting in about 7.1 × 104 (±1.07 × 104) cells detected in the lungs after the transfer of 2.5 × 106 donor TRM. No donor cells were detected in the spleen or dLN. This number of lung donor cells is in line with the physiological number of donor TRM detected in IAV-primed mice at 28 dpi (see Figure 1). When the mice were challenged with a lethal dose of A/PR8-OVAII, recipients of 4 × 106 or 2.5 × 106 TRM were protected while recipients of 1 × 106 cells did not survive (Figure 3f). Protection mediated by the TRM was associated with dramatically reduced viral titers vs. those detected in control animals, which all succumbed to infection (Figure 3g, left). Protection mediated by TRM transfer was also antigen dependent as the OVA-specific OT-II TRM do not reduce viral titers in mice challenged with PR8 (lacking OVAII peptide expression; Figure 3g, right).
The earliest and perhaps most crucial function of CD4 TRM in orchestrating protective responses is likely their ability to rapidly induce the production of inflammatory cytokines and chemokines in the tissue site. Indeed, very low numbers of memory CD4 T cells in the lung mediate control of IAV titers prior to the influx of other adaptive immune cells by jump-starting inflammatory responses from DCs.33, 34 To evaluate the role of TRM in this function, we first compared the ability of sort-purified OT-II TRM cells to activate bone marrow–derived DCs pulsed with OVAII peptide in vitro vs. an equal number of i.v.labeled OT-II memory cells isolated from the spleen. Both TRM and splenic memory cells similarly activated DCs to upregulate expression of CD40, CD86, and major histocompatibility complex-II by 40 h of culture (Figure 4a). However, significantly higher levels of several cytokines and chemokines that we have previously correlated with protective inflammatory responses against IAV33 were detected in co-cultures containing TRM (Figure 4b).
Lung tissue-resident memory T cells induce a more rapid inflammatory response from dendritic cells (DCs) than conventional memory CD4 T cells. Donor memory cells, 1 × 105, sort-purified from the lungs or spleens of influenza A virus (IAV)-primed mice on the basis of their ability to be labeled by CD4 Ab administered intravenously (i.v.) were cultured with an equal number of bone marrow–derived DC pulsed with OVAII peptide. (a) After 40 h, DCs were analyzed for the expression of molecules associated with their activation (triplicate conditions; one of the two experiments). (b) Supernatants from cultures of DCs and memory cells were harvested at 40 h and analyzed for stated cytokines and chemokines by luminex. Dotted lines indicate the average level detected in supernatants from wells containing DC and peptide alone (triplicate conditions; one of the two experiments). Sort-purified polyclonal i.v.shielded CD4 T cells from the lungs of IAV-primed mice were transferred to unprimed mice followed by PR8 challenge. At 4 days postinfection, lungs were harvested and analyzed for the presence of (c) IL-6+ and IL-12+ CD11c+ cells, (d) natural killer (NK) cells, and (e) neutrophils and compared with mice not receiving donor cells (3–4 mice per group; 1 of the 2 experiments). Ab, antibody; CXCL, C-X-C motif chemokine ligand; MHC, major histocompatibility complex.
We next asked whether enhanced inflammatory responses from DCs could be detected at early time points post-IAV challenge in the lungs of recipients of polyclonal CD4 TRM. For these experiments, we sort-purified bulk i.v.shielded CD4 T cells from IAV-primed mice at 28 dpi and transferred 5 × 105 i.n. to new hosts that were then primed with IAV. We observed more IL-6+ and IL-12+ CD11c+ cells at 4 dpi in recipients of TRM (Figure 4c), as well as higher numbers of natural killer cells and neutrophils (Figure 4d,e). These results indicate the rapid initiation of local inflammatory responses by TRM following IAV challenge involving multiple innate immune populations.
IL-15 is required to generate but not maintain IL-2-independent TRM
Finally, we sought to determine whether an alternative cytokine signal is required for the generation of CD4 TRM through the IL-2-independent pathway. Given that IL-15 can support a degree of CD4 memory formation in some situations,35 we analyzed IL-15 expression following IAV challenge. We found that IL-15 protein in the lungs steadily increased during the first week of infection (Figure 5a), which is consistent with previous studies analyzing gene expression.36 In contrast, no IL-15 above background was detected in the serum (Figure 5a). The strong lung-restricted detection of IL-15 in response to IAV challenge suggests that it could be a central factor regulating CD4+ TRM generation.
Interleukin (IL)-15 is required for the generation of lung CD4 tissue-resident memory T cells (TRM). (a) Lung homogenate and serum was analyzed from influenza A virus (IAV)-primed mice on stated days for the presence of IL-15 protein (four mice per group; one of the four experiments). Mice receiving donor cells and IAV priming were treated either with IL-2-neutralizing antibody (Ab) alone or with IL-2-neutralizing Ab and CD122-blocking Abs from 1 to 7 days postinfection (dpi). (b, c) On 7 dpi, donor cells in the lungs were analyzed for the expression of CD122 (representative from one of the four mice; one of the three similar experiments). (d) The number of donor cells present in the lung at 7 and 28 dpi in mice treated as in a is shown (four mice per group). Donor cells were transferred to either wild-type (WT) or Il15−/− hosts that were then primed with IAV and treated with IL-2-neutralizing Ab from 1 to 7 dpi. (e) Donor cells in the lung were enumerated at 7 and 28 dpi (three mice per group; one of the three experiments). WT (Thy1.1/Thy1.2) and Il15ra−/− OT-II cells (Thy1.2) were transferred to WT CD45.1+ hosts that were primed with IAV and treated with IL-2-neutralizing Ab. (f) Representative staining for both donor populations at 7 and 28 dpi and (g) the ratio of WT : Il15ra−/− donor cells detected when co-transferred at 7 and 28 dpi and (h) the recovery of WT vs. Il15ra−/− donor cells when transferred to seperate hosts at 28 dpi (four mice per group; one of the two experiments). Mice receiving WT donor cells and challenged with IAV were treated with IL-2-neutralizing Abs from 1 to 7 dpi and with CD122-blocking Ab or an isotype control every second day from 14 to 44 dpi. (i) The number of natural killer (NK) cells recovered from the spleens of mice and (j) the number of donor TRM recovered from the lung at 45 dpi was determined from 4 mice per group (1 of the 2 experiments).
To determine whether IL-15 can support CD4 TRM generation, we first treated mice receiving donor cells with IL-2-neutralizing Ab alone, thus restricting donor fate to TRM (Figure 1), or with IL-2-neutralizing Ab in conjunction with a blocking Ab against CD122 (IL2/IL-15 receptor β chain) from 1 to 7 dpi. Blocking CD122 efficiently disrupts IL-15 signals in vivo,37, 38, 39 and because IL-2 is neutralized in these experiments, any impact of CD122 blockade can clearly be attributed to an impact on IL-15 and not IL-2 signaling. Efficient CD122 blockade was verified by fluorescence-activated cell sorter at 7 dpi on cells responding in the lungs (Figure 5b,c). The addition of anti-CD122 Ab did not reduce peak effector accumulation at 7 dpi (Figure 5d), consistent with reports that IL-15 does not affect CD4 T-cell expansion during IAV challenge.40 Strikingly, in mice treated with CD122 blocking and IL-2-neutralizing Abs, virtually no donor cells could be recovered at 28 dpi (Figure 5d), suggesting that the IL-2-independent TRM pathway requires IL-15. To confirm this finding, and to rule out a depleting effect of the CD122 blocking Ab, we transferred OT-II cells to wild-type (WT) or Il15−/− B6 mice, challenged with IAV, and treated all hosts with IL-2-neutralizing Ab from 1 to 7 dpi. No differences in peak donor expansion were seen at 7 dpi in WT or Il15−/− hosts, but donor cells were virtually absent in Il15−/− hosts at 28 dpi, while TRM were readily detected in WT hosts (Figure 5e). Together, these results demonstrate the generation of a CD4 TRM subset in the lung through an IL-2-independent pathway that requires critical IL-15 signals during the first week of infection.
We next asked whether the IL-15 signals needed to generate the CD4 TRM must be delivered through trans-presentation or if the CD4 T cells themselves need to express IL-15rα in order to mediate direct IL-15 signaling. To test this, we used WT (CD90.1+/CD90.2+) and conditional IL15ra−/− (CD90.1+) OT-II cells transferred to the same or seperate WT (CD45.1+) mice that were challenged with IAV and treated to block IL-2 from 1 to 7 dpi. Whether co-transferred or transferred to different hosts, the number of WT and IL15ra−/− donors was similar at 7 dpi, but at 28 dpi WT cells significantly outnumbered the IL15ra−/− donors (Figure 5f–h). This implies that effector cells require direct IL-15 signals within the first week of IAV infection to generate an IL-2-independent subset of CD4 TRM.
Finally, we sought to determine whether, in addition to being required for the initial generation of the TRM, IL-15 was also required for the long-term maintenance of this subset. We thus transferred donor cells to mice that were challenged with IAV and treated with IL-2-neutralizing Ab from 1 to 7 dpi. Beginning on day 14 postinfection, coinciding with viral clearance in this model, mice were treated with CD122-blocking Ab or an isotype control every second day up to 28 dpi and the presence of donor TRM analyzed on 30 dpi. Although treatment with CD122-blocking Ab dramatically reduced the number of natural killer cells detected in the spleen (Figure 5i), a population known to be dependent on IL-15 for maintenance,41 the number of donor TRM was equivalent in mice treated with control vs. CD122-blocking Ab (Figure 5j). These results indicate that, while IL-15 signals received within the first week of infection support the development of lung CD4 TRM, continuous IL-15 signals are not required for the survival of this subset. This requirement for IL-15 during the first week of infection is similar to the requirement for IL-2 during the first week of infection to form the IL-2-dependent TRM subset and supports the concept that these are alternate but parallel pathways.
Discussion
We previously found that autocrine IL-2 signaling of CD4 T cells, which is induced by cognate antigen recognition, is needed during the effector stage of IAV infection to generate virtually all memory cells present in secondary lymphoid organs. The IL-2 prevents acute death of effector cells during the contraction phase and enhances their fitness to access IL-7 by upregulating sustained CD127 expression.16, 17 Here we show that IL-2 signals also support the generation of a subset of CD4 TRM in the lung, which is consistent with findings of IL-2-dependent lung TRM in an asthma model.42 However, we also describe a novel IL-2-independent pathway in which direct IL-15 signals received by CD4 effector cells supports the generation of a separate but similar cohort of long-lived, highly functional and protective CD4 TRM in the lung. As IL-2 and IL-15 both signal through the same CD122 receptor and downstream adaptor molecules, some of their respective impacts in promoting CD4+ memory formation are likely similar. For example, similar to IL-2, IL-15 can mediate acute antiapoptotic effects in activated CD4 T cells in vitro.43 However, treatment with subsaturating levels of IL-2 and IL-15 drives unique gene expression in T cells.44 This suggests that key elements of the IL-15-dependent program promoting CD4 TRM are likely distinct from the IL-2-dependent pathway, a hypothesis supported by the IL-7-independent survival of the IL-2-independent CD4 TRM.
The remarkable degree of overlap in gene expression patterns distinguishing CD4 TRM in this study and CD8+ TRM in other studies including those induced by similar IAV infection7, 29 is notable. This suggests that a conserved molecular program supports the maintenance and function of all TRM (CD4 and CD8) in non-lymphoid tissues. The prominence of genes differentially expressed by both CD4+ and CD8+ TRM associated with GTPase activity suggests a central role for these proteins in TRM homeostasis, possibly through regulating cell shape as indicated by studies of skin CD8 TRM.45, 46 On the other hand, that the genes we identified as uniquely expressed by lung CD4+ TRM were most enriched in cell adhesion pathways supports the hypothesis that different TRM subsets (i.e. CD4+ and CD8+) within the same tissue may employ distinct mechanisms for local retention, perhaps indicating their residence in unique microenvironments. Recently, Hombrink et al.30 have demonstrated remarkable conservation of gene expression between lung-resident CD8 TRM in mice and humans. Further studies are required to determine to what extent the CD4 TRM-specific gene expression patterns identified here translate into lung-resident human CD4 memory cells.
We found that the CD4 TRM mediate robust protection against lethal IAV infection when transferred back to the lung. TRM-mediated protection correlated with accelerated inflammatory responses in the lung marked by increased production of cytokines from DCs and elevated numbers of innate cells. In previous studies, this “jump-start” of innate immunity by memory CD4 T cells correlated with early viral control,33, 34 and we also saw impressive reduction of viral titers in recipients of CD4 TRM. The rapid induction of inflammation likely also facilitates optimal CD8 T-cell trafficking by establishing early chemokine gradients47 and may help the response of other CD4 T-cell specificities during heterosubtypic challenge.48 Indeed, we found elevated levels of several chemokines in co-cultures of DCs and TRM compared with co-cultures with conventional memory cells. Although all of these are factors are known to be produced by DCs, further studies are required to determine if the TRM are also capable of specialized production of distinct chemokine signals. Our analysis suggests that the ability of CD4 TRM to induce enhanced inflammatory responses may be related to their expression of surface molecules known to impact antigen-presenting cell function. For example, we found that Slamf6, which can interfere with T-cell adhesion to DCs,49 to be expressed at lower levels by TRM than by conventional memory cells, and RANKL (receptor activator of nuclear factor-κB ligand; TRANCE, TNFSF11), which can deliver an adjuvant-like signal to DCs,50, 51 to be expressed at higher levels by TRM. It is important to point out that only minor differences in surface expression of RANKL, CDH1, and KLRG1, which may nevertheless be biologically significant, distinguish TRM and conventional memory cells. As such, these markers are not as suitable for distinguishing CD4 TRM and other memory subsets as are levels of CD127 and CD69. Further studies are needed to investigate the relative importance of these and other distinguishing attributes of TRM in contributing to their local retention, survival, and protective function.
IL-15 has been proposed to act as a local “alarm” in tissues that promotes maximal Th1 and CD8 T-cell responses needed to clear viral pathogens.52 Our findings provide support that this “alarm” can also act as a potent signal to induce long-lived CD4 TRM. Although it is not clear from these studies that IL-15-production is strictly limited to the lungs, the lung-restricted detection of IL-15 following IAV infection supports the concept that TRM generation is regulated through factors induced by infection at tissue sites. This is in sharp contrast to the CD4 T-cell-intrinsic autocrine IL-2 signals that are absolutely required to promote conventional memory CD4 T cells primed by IAV16, 17 and that also support a cohort of IAV-primed CD4 TRM. Although our studies show near identical phenotype and function of the IL-2- and IL-15-dependent TRM, further work is required to determine whether these subsets have distinct or overlapping roles in protective immunity upon reinfection. A recent study employing IL-15-adjuvanted vaccinia-based IAV vaccination found that memory CD4+, but not CD8+, T cells had a predominant role in the protection generated.53 Although TRM subsets were not assessed, the authors found CD4 T-cell responses in the lung were enhanced to a greater extent by IL-15 than those detected systemically.53 This suggests that the incorporation of IL-15 into vaccination formulations, or strategies that lead to its local production, might boost the generation of protective, functionally specialized CD4 TRM in the lung and perhaps other tissues.
Methods
Mice C57BL/6 (Taconic (Hudson, New York) or Jackson Laboratories, Bar Harbor, ME), B6.CD45.1 (Jackson), and Il15−/− mice on a C57BL/6 background (Taconic) mice were at least 8 weeks old at the time of infection. Donor CD4+ T cells were obtained from 5-to-8-week-old OT-II.Thy1.1 mice that express a TcR recognizing aa 323-339 (ISQAVHAAHAEINEAGR) of chicken ovalbumin (OVA). OT-II.Thy1.1 mice, originally from Jackson Laboratories, were bred at the University of Massachusetts Medical School or at the University of Central Florida. Nr4a1eGFP-expressing mice (Nur77 reporter mice) were originally obtained from Jackson Laboratories and used to breed Nr4a1eGFP OT-II donor mice. Il15rafl mice, possessing loxP sites flanking exons 2–3 of the IL-15 receptor α chain (CD122) were obtained from Jackson Laboratories and bred to OT-II mice expressing Cre recombinase to generate conditional Il15ra−/− OT-II mice. All experimental animal procedures were conducted in accordance with University of Massachusetts Medical School’s and University of Central Florida’s Animal Care and Use Committee guidelines.
CD4 T-cell isolation and cell transfer Naive CD4+ T cells from OT-II mice were obtained from pooled spleen and lymph nodes. Single-cell suspensions were passed over nylon wool, followed by percoll gradient separation and positive MACS selection using CD4 microbeads (Miltenyi, Auburn, CA). Resulting cells were routinely >97% TCR+ and expressed a characteristic naive phenotype (small size, CD62Lhi, CD44lo, and CD25lo). CD4 T cells were cultured under Th1-polarizing conditions including exogenous IL-2 as previously described.16 The resulting effector cells were thoroughly washed and rested for at least 3 days in media free of antigen (Ag) from which live cells were purified by lympholyte separation (Cederlane, Burlington, NC). The resting, IL-2-primed donor cells were adoptively transferred to unprimed mice in 200 μl phosphate-buffered saline (PBS) by i.v. injection.
Donor CD4 T cells expressing CD90.1 were re-isolated from the lungs of IAV-primed CD90.2 B6 mice by first digesting and homogenizing lungs using GentleMACS (Miltenyi) followed by positive selection using MACS for CD90.1. The purity of donor cells was confirmed by fluorescence-activated cell sorter and 1–4 × 106 cells transferred i.n. to unprimed B6 hosts. In other experiments, CD4+ i.v.shielded cells were obtained from the lungs of donor B6 mice by cell sorting followed by i.n. transfer of 5 × 105 cells to unprimed recipients.
Viral infection and in vivo treatments A/PR8 and A/PR8-OVAII (H1N1) (kindly provided by P. Doherty) was grown in the allantoic cavity of embryonated hen eggs and characterized at the Trudeau Institute. Mice were infected i.n. under light isoflurane anesthesia (Webster Veterinary Supply, Ocala, FL) with a sublethal (0.1 LD50) dose in 50 μl PBS. Mice received adoptively transferred T cells in 200 μl of serum-free media via i.v. or retro-orbital injection and were infected on the same day.
In some experiments, mice were treated with 250 μg per day of the anti-IL-2 Abs S4B6 and JES6-1A12 (Rat IgG2a) from 1 to 7 dpi or with appropriate isotype control Ab (all from BioXcell, West Lebanon, NH). Some mice receiving anti-IL-2 Ab treatment were also given 250 μg of anti-CD122 Ab clone TM-β1 or isotype control (Rat IgG2b) from 1 to 7 dpi or an isotype control (Bioxcell). In other experiments, mice were treated with an IL-7 receptor-blocking Ab clone A7R34 (Bioxcell). All Ab was administered by i.p. injection in 200 μl of PBS.
In some experiments, IAV-primed mice were treated for 5 consecutive days with 2.5 mg kg−1 of FTY720 (Cayman Chemical, Ann Arbor, MI) dissolved in water by i.p. injection.
In vivo fluorescent Ab labeling, tissue preparation, and cell isolation Anesthetized mice were injected i.v. with 3 μg of APC-labeled anti-CD4 Ab in 100 μl of PBS and killed 3–4 min later by cervical dislocation followed by exsanguination by perforation of the abdominal aorta. Lungs were perfused by injecting 10 ml of PBS in the left ventricle of the heart. Lungs, spleen, and dLNs were prepared into single-cell suspensions by mechanical disruption of organs and passage through a nylon membrane or by enzymatic digestion using GentleMACS (Miltenyi). In some experiments, donor cells from the lung or spleen were isolated using cell sorting based on the expression of Thy1.1, CD69 and the i.v. administered APC-labeled anti-CD4 Ab.
Flow cytometry and intracellular cytokine staining Flow cytometry was performed using fluorochrome-labeled Abs for surface staining anti-CD90.1 (OX-7), anti-CD90.2 (53-2.1), anti-CD4 (RM4.5), anti-CD69 (H12F3), anti-CD127 (A7R34), anti-CD122 (TM-β1), anti-CD103 (B-Ly7), anti-KLRG1 (2F1), anti-CDH1 (DECMA-1), anti-SLAMF6 (13G3-19D), anti-RANKL (IK22/5), anti-CD40 (1C10), anti-CD86 (GL1), anti-major histocompatibility complex-II (M5/114.15.2), anti-CD11c (HL3), anti-NK1.1 (PK136), anti-CD11b (M1/70), and anti-CD3 (17A2) (BD Biosciences, San Jose, CA, eBioscience, San Diego, CA, or BioLegend, San Diego, CA). Intracellular cytokine staining was performed by stimulating cells for 16 h with OVAII peptide-pulsed APC. After 2 h, 10 μg ml−1 Brefeldin A (Sigma, St. Louis, MO) was added, and after a further 2 h, the cells were surface stained and fixed for 20 min in 4% paraformaldehyde. Intracellular staining was performed by permeabilizing the cells for 10 min in 0.1% saponin before staining for cytokine by the addition of anti-IFN-γ (XMG1.2), anti-IL-2 (JES-5H4), anti-IL-6 (MP5-20F3), anti-IL-10 (JES-16E3), anti-IL-12 (C17.8), and anti-IL-17 (eBio17B7) fluorescently labeled Abs. Analysis was performed using LSRII or Canto II instruments (BD Biosciences) and FlowJo (Tree Star, Ashland, OR) analysis software.
T-cell and DC co-culture and detection of cytokines and chemokines Sort-purified OT-II memory cells from the lung (CD69+ i.v.shielded) or spleen (CD69low i.v.labeled) 0.5 × 105 per well were co-cultured in vitro in Costar 24-well plates (Corning, Corning, NY) in the absence or presence of OVAII peptide with 1 × 105 syngeneic bone marrow-derived DCs prepared as previously described.16 Levels of cytokines and chemokines in triplicate culture supernatants were determined using a Mouse Multi-Plex Luminex Kit (Millipore, Burlington, MA) read on a Luminex 200 reader (Luminex, Austin, TX). Luminex analysis was similarly used to detect IL-15 protein from lung homogenates and serum samples.
Microarray analysis Prior to harvest, mice receiving donor cells and IAV challenge 28 days prior were administered fluorescently labeled anti-CD4 i.v. and the spleens and lungs harvested 3–5 min later. Donor cells were isolated by first enzymatically digesting the tissues using GentleMACS (Miltenyi) followed by cell sorting based on Thy expression (gating on donor Thy marker) and CD69 (used as a confirmatory marker for TRM in the lung).
Total mRNA was isolated (Qiagen, Hilden, Germany) and amplified (Ambion, Austin, TX) from sort-purified populations of OT-II memory cells isolated from the lungs or spleens of IAV-primed mice at 28 dpi. cRNAs were labeled and hybridized to M430 2.0 chips according to Affymetrix protocols in triplicate. Data were normalized with the Plier algorithm, log transformed, and analyzed with GeneSpring GX 11.0 (Agilent Technologies, Overland Park, KS). Significant genes were selected based on P-values <0.05 and fold change >1.5 after correction for false discovery.
Real-time PCR Viral titers were determined by quantitation of viral RNA. RNA was prepared from whole lung homogenates using TRIzol (Sigma), and 2.5 μg of RNA was reverse transcribed into cDNA using random hexamer primers and Superscript II Reverse Transcriptase (Invitrogen, Waltham, MA). Quantitative PCR was performed to amplify the polymerase (PA) gene of A/PR8-OVAII using an ABI Prism 7700 Sequence Detector (Applied Biosystems, Foster City, CA) with 50 ng of cDNA per reaction and the following primers and probe: forward primer, 5′-CGGTCCAAATTCCTGCTGA-3′; reverse primer, 5′-CATTGGGTTCCTTCCATCCA-3′; and probe, 5′-6-FAM-CCAAGTCATGAAGGAGAGGGAATACCGCT-3′. Data were analyzed with Sequence Detector v1.7a (Applied Biosystems). The copy number of the PA gene per 50 ng of cDNA was calculated using a PA-containing plasmid of known concentration as a standard.
Statistical analysis Unpaired, two-tailed, Students t-tests, and α=0.05 were used to assess whether the means of two normally distributed groups differed significantly. One-way analysis of variance with Bonferroni’s multiple comparison posttest was employed to compare multiple means. All error bars represent the s.d. Significance is indicated as *P<0.05, **P<0.005, ***P<0.001, and ****P<0.0001.
Data availability Microarray data that support the findings of this study will be deposited in the Gene Expression Omnibus with accession number GSE105257.
Accession codes
References
Swain, S.L., McKinstry, K.K. & Strutt, T.M. Expanding roles for CD4(+) T cells in immunity to viruses. Nat. Rev. Immunol. 12, 136–148 (2012).
Mueller, S.N., Gebhardt, T., Carbone, F.R. & Heath, W.R. Memory T cell subsets, migration patterns, and tissue residence. Annu. Rev. Immunol. 31, 137–161 (2013).
Strutt, T.M., McKinstry, K.K., Marshall, N.B., Vong, A.M., Dutton, R.W. & Swain, S.L. Multipronged CD4(+) T-cell effector and memory responses cooperate to provide potent immunity against respiratory virus. Immunol. Rev. 255, 149–164 (2013).
Shin, H. & Iwasaki, A. Tissue-resident memory T cells. Immunol. Rev. 255, 165–181 (2013).
Bevan, M.J. Memory T cells as an occupying force. Eur. J. Immunol. 41, 1192–1195 (2011).
Mueller, S.N. & Mackay, L.K. Tissue-resident memory T cells: local specialists in immune defence. Nat. Rev. Immunol. 16, 79–89 (2015).
Mackay, L.K. et al. The developmental pathway for CD103(+)CD8+ tissue-resident memory T cells of skin. Nat. Immunol. 14, 1294–1301 (2013).
Laidlaw, B.J. et al. CD4(+) T cell help guides formation of CD103(+) lung-resident memory CD8(+) T cells during influenza viral infection. Immunity 41, 633–645 (2014).
Casey, K.A. et al. Antigen-independent differentiation and maintenance of effector-like resident memory T cells in tissues. J. Immunol. 188, 4866–4875 (2012).
Yu, C.I. et al. Human CD1c+ dendritic cells drive the differentiation of CD103+ CD8+ mucosal effector T cells via the cytokine TGF-beta. Immunity 38, 818–830 (2013).
Sheridan, B.S., Pham, Q.M., Lee, Y.T., Cauley, L.S., Puddington, L. & Lefrancois, L. Oral infection drives a distinct population of intestinal resident memory CD8(+) T cells with enhanced protective function. Immunity 40, 747–757 (2014).
El-Asady, R. et al. TGF-{beta}-dependent CD103 expression by CD8(+) T cells promotes selective destruction of the host intestinal epithelium during graft-versus-host disease. J. Exp. Med. 201, 1647–1657 (2005).
Wakim, L.M., Smith, J., Caminschi, I., Lahoud, M.H. & Villadangos, J.A. Antibody-targeted vaccination to lung dendritic cells generates tissue-resident memory CD8 T cells that are highly protective against influenza virus infection. Mucosal Immunol. 8, 1060–1071 (2015).
Turner, D.L. & Farber, D.L. Mucosal resident memory CD4 T cells in protection and immunopathology. Front. Immunol. 5, 331 (2014).
Sathaliyawala, T. et al. Distribution and compartmentalization of human circulating and tissue-resident memory T cell subsets. Immunity 38, 187–197 (2012).
McKinstry, K.K. et al. Effector CD4 T-cell transition to memory requires late cognate interactions that induce autocrine IL-2. Nat. Commun. 5, 5377 (2014).
Bautista, B.L. et al. Short-lived antigen recognition but not viral infection at a defined checkpoint programs effector CD4 T cells to become protective memory. J. Immunol. 197, 3936–3949 (2016).
Thomas, P.G., Brown, S.A., Yue, W., So, J., Webby, R.J. & Doherty, P.C. An unexpected antibody response to an engineered influenza virus modifies CD8+ T cell responses. Proc. Natl. Acad. Sci. USA 103, 2764–2769 (2006).
Anderson, K.G., Mayer-Barber, K. et al. Intravascular staining for discrimination of vascular and tissue leukocytes. Nat. Protoc. 9, 209–222 (2014).
Turner, D.L. et al. Lung niches for the generation and maintenance of tissue-resident memory T cells. Mucosal Immunol. 7, 501–510 (2014).
Wu, T. et al. Lung-resident memory CD8 T cells (TRM) are indispensable for optimal cross-protection against pulmonary virus infection. J. Leukoc. Biol. 95, 215–224 (2014).
Park, C.O. & Kupper, T.S. The emerging role of resident memory T cells in protective immunity and inflammatory disease. Nat. Med. 21, 688–697 (2015).
Mackay, L.K. et al. Cutting edge: CD69 interference with sphingosine-1-phosphate receptor function regulates peripheral T cell retention. J. Immunol. 194, 2059–2063 (2015).
Skon, C.N., Lee, J.Y., Anderson, K.G., Masopust, D., Hogquist, K.A. & Jameson, S.C. Transcriptional downregulation of S1pr1 is required for the establishment of resident memory CD8+ T cells. Nat. Immunol. 14, 1285–1293 (2013).
Moran, A.E. et al. T cell receptor signal strength in Treg and iNKT cell development demonstrated by a novel fluorescent reporter mouse. J. Exp. Med. 208, 1279–1289 (2011).
Jelley-Gibbs, D.M., Brown, D.M., Dibble, J.P., Haynes, L., Eaton, S.M. & Swain, S.L. Unexpected prolonged presentation of influenza antigens promotes CD4 T cell memory generation. J. Exp. Med. 202, 697–706 (2005).
Kondrack, R.M., Harbertson, J., Tan, J.T., McBreen, M.E., Surh, C.D. & Bradley, L.M. Interleukin 7 regulates the survival and generation of memory CD4 cells. J. Exp. Med. 198, 1797–1806 (2003).
Brinkmann, V. et al. The immune modulator FTY720 targets sphingosine 1-phosphate receptors. J. Biol. Chem. 277, 21453–21457 (2002).
Wakim, L.M. et al. The molecular signature of tissue resident memory CD8 T cells isolated from the brain. J. Immunol. 189, 3462–3471 (2012).
Hombrink, P. et al. Programs for the persistence, vigilance and control of human CD8+ lung-resident memory T cells. Nat. Immunol. 17, 1467–1478 (2016).
McKinstry, K.K. et al. Memory CD4+ T cells protect against influenza through multiple synergizing mechanisms. J. Clin. Invest. 122, 2847–2856 (2012).
Wakim, L.M., Woodward-Davis, A. & Bevan, M.J. Memory T cells persisting within the brain after local infection show functional adaptations to their tissue of residence. Proc. Natl. Acad. Sci. USA 107, 17872–17879 (2010).
Strutt, T.M. et al. Memory CD4+ T cells induce innate responses independently of pathogen. Nat. Med. 16, 558–564 (2010) 1p following 564.
Chapman, T.J., Lambert, K. & Topham, D.J. Rapid reactivation of extralymphoid CD4 T cells during secondary infection. PLoS ONE 6, e20493 (2011).
Purton, J.F., Tan, J.T., Rubinstein, M.P., Kim, D.M., Sprent, J. & Surh, C.D. Antiviral CD4+ memory T cells are IL-15 dependent. J. Exp. Med. 204, 951–961 (2007).
Verbist, K.C., Cole, C.J., Field, M.B. & Klonowski, K.D. A role for IL-15 in the migration of effector CD8 T cells to the lung airways following influenza infection. J. Immunol. 186, 174–182 (2011).
Yokoyama, S. et al. Antibody-mediated blockade of IL-15 reverses the autoimmune intestinal damage in transgenic mice that overexpress IL-15 in enterocytes. Proc. Natl. Acad. Sci. USA 106, 15849–15854 (2009).
Richer, M.J., Pewe, L.L., Hancox, L.S., Hartwig, S.M., Varga, S.M. & Harty, J.T. Inflammatory IL-15 is required for optimal memory T cell responses. J. Clin. Invest. 125, 3477–3490 (2015).
Marcais, A. et al. The metabolic checkpoint kinase mTOR is essential for IL-15 signaling during the development and activation of NK cells. Nat. Immunol. 15, 749–757 (2014).
Nakamura, R., Maeda, N., Shibata, K., Yamada, H., Kase, T. & Yoshikai, Y. Interleukin-15 is critical in the pathogenesis of influenza a virus-induced acute lung injury. J. Virol. 84, 5574–5582 (2010).
Prlic, M., Blazar, B.R., Farrar, M.A. & Jameson, S.C. In vivo survival and homeostatic proliferation of natural killer cells. J. Exp. Med. 197, 967–976 (2003).
Hondowicz, B.D. et al. Interleukin-2-dependent allergen-specific tissue-resident memory cells drive asthma. Immunity 44, 155–166 (2016).
Dooms, H. et al. Quiescence-inducing and antiapoptotic activities of IL-15 enhance secondary CD4+ T cell responsiveness to antigen. J. Immunol. 161, 2141–2150 (1998).
Ring, A.M. et al. Mechanistic and structural insight into the functional dichotomy between IL-2 and IL-15. Nat. Immunol. 13, 1187–1195 (2012).
Zhang, Q. et al. DOCK8 regulates lymphocyte shape integrity for skin antiviral immunity. J. Exp. Med. 211, 2549–2566 (2014).
Zaid, A. et al. Chemokine receptor-dependent control of skin tissue-resident memory T cell formation. J. Immunol. 199, 2451–2459 (2017).
Teijaro, J.R., Verhoeven, D., Page, C.A., Turner, D. & Farber, D.L. Memory CD4 T cells direct protective responses to influenza virus in the lungs through helper-independent mechanisms. J. Virol. 84, 9217–9226 (2010).
Olson, M.R. et al. Helping themselves: optimal virus-specific CD4 T cell responses require help via CD4 T cell licensing of dendritic cells. J. Immunol. 193, 5420–5433 (2014).
Chu, C. et al. SAP-regulated T cell-APC adhesion and ligation-dependent and -independent Ly108-CD3zeta interactions. J. Immunol. 193, 3860–3871 (2014).
Josien, R., Wong, B.R., Li, H.L., Steinman, R.M. & Choi, Y. TRANCE, a TNF family member, is differentially expressed on T cell subsets and induces cytokine production in dendritic cells. J. Immunol. 162, 2562–2568 (1999).
Josien, R. et al. TRANCE, a tumor necrosis factor family member, enhances the longevity and adjuvant properties of dendritic cells in vivo. J. Exp. Med. 191, 495–502 (2000).
Jabri, B. & Abadie, V. IL-15 functions as a danger signal to regulate tissue-resident T cells and tissue destruction. Nat. Rev. Immunol. 15, 771–783 (2015).
Valkenburg, S.A. et al. IL-15 adjuvanted multivalent vaccinia-based universal influenza vaccine requires CD4+ T cells for heterosubtypic protection. Proc. Natl. Acad. Sci. USA 111, 5676–5681 (2014).
Acknowledgements
We thank Dr Richard Dutton for helpful comments. We also thank Phyllis Spatrick of the UMASS Medical School Genomics Core Facility for assistance with RNA amplification and microarray analysis. This work was supported by National Institutes of Health Grants AI117457 (to T.M.S.), AI118820-01 (to S.L.S.), AI46530 (to S.L.S.), AI109858-02 (Project 2, to S.L.S.), American Heart Association grant 14SDG18600020 (to K.K.M.), the University of Massachusetts Medical School, and the University of Central Florida.
Author Contributions
T.M.S., S.L.S., and K.K.M. designed experiments, analyzed data, and wrote the manuscript. T.M.S., K.D., C.F., J.H., C.C., and K.K.M. performed experiments.
Author information
Authors and Affiliations
Corresponding author
Ethics declarations
Competing interests
The authors declared no conflict of interest.
Additional information
SUPPLEMENTARY MATERIAL is linked to the online version of the paper
Rights and permissions
About this article
Cite this article
Strutt, T., Dhume, K., Finn, C. et al. IL-15 supports the generation of protective lung-resident memory CD4 T cells. Mucosal Immunol 11, 668–680 (2018). https://doi.org/10.1038/mi.2017.101
Received:
Accepted:
Published:
Version of record:
Issue date:
DOI: https://doi.org/10.1038/mi.2017.101
This article is cited by
-
PLZF-expressing CD4+ T cells promote tissue-resident memory T cells in breaking immune tolerance in allergic asthma via IL-15/IL-15Rα signaling
Cell Communication and Signaling (2025)
-
Development of universal influenza vaccines: strategies for broadly cross-reactive influenza vaccine responses
Animal Diseases (2025)
-
Regulation of T cell tissue residency and activation in human PCLS
Respiratory Research (2025)
-
Different tumour-resident memory T-cell subsets regulate responses to anti-PD-1 and anti-CTLA-4 cancer immunotherapies
Nature Communications (2025)
-
SLAMF7 defines subsets of human effector CD8 T cells
Scientific Reports (2024)







