Abstract
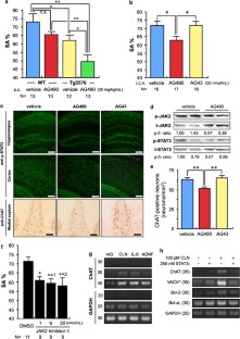
Elevation of intracranial soluble amyloid-β (Aβ) levels has been implicated in the pathogenesis of Alzheimer's disease (AD). Intracellular events in neurons, which lead to memory loss in AD, however, remain elusive. Humanin (HN) is a short neuroprotective peptide abolishing Aβ neurotoxicity. Recently, we found that HN derivatives activate the Janus kinase 2 (JAK2)/signal transducer and activator of transcription 3 (STAT3) signaling axis. We here report that an HN derivative named colivelin completely restored cognitive function in an AD model (Tg2576) by activating the JAK2/STAT3 axis. In accordance, immunofluorescence staining using a specific antibody against phospho- (p-) STAT3 revealed that p-STAT3 levels in hippocampal neurons age-dependently decreased in both AD model mice and AD patients. Intracerebroventricular administration of Aβ1–42 downregulated p-STAT3 whereas passive immunization with anti-Aβ antibody conversely restored hippocampal p-STAT3 levels in Tg2576 mice, paralleling the decrease in the brain Aβ burden. Aβ1–42 consistently modulated p-STAT3 levels in primary neurons. Pharmacological inhibition of the JAK2/STAT3 axis not only induced significant loss of spatial working memory by downregulating an acetylcholine-producing enzyme choline acetyltransferase but also desensitized the M1-type muscarinic acetylcholine receptor. Thus, we propose a novel theory accounting for memory impairment related to AD: Aβ-dependent inactivation of the JAK2/STAT3 axis causes memory loss through cholinergic dysfunction. Our findings provide not only a novel pathological hallmark in AD but also a novel target in AD therapy.
This is a preview of subscription content, access via your institution
Access options
Subscribe to this journal
Receive 12 print issues and online access
$259.00 per year
only $21.58 per issue
Buy this article
- Purchase on SpringerLink
- Instant access to the full article PDF.
USD 39.95
Prices may be subject to local taxes which are calculated during checkout








Similar content being viewed by others
References
Braak H, Braak E . Neuropathological staging of Alzheimer-related changes. Acta Neuropathol 1991; 82: 239–259.
Mattson M . Pathways towards and away from Alzheimer's disease. Nature 2004; 430: 631–639.
Haass C, Selkoe DJ . Soluble protein oligomers in neurodegeneration: lessons from the Alzheimer's amyloid beta-peptide. Nat Rev Mol Cell Biol 2007; 8: 101–112. Review.
Bennett DA, Schneider JA, Arvanitakis Z, Kelly JF, Aggarwal NT, Shah RC et al. Neuropathology of older persons without cognitive impairment from two community-based studies. Neurology 2006; 66: 1837–1844.
Hashimoto Y, Niikura T, Tajima M, Yasukawa T, Sudo H, Ito Y et al. A rescue factor abolishing neuronal cell death by a wide spectrum of familial Alzheimer's disease genes and Aβ. Proc Natl Acad Sci USA 2001; 98: 6336–6341. [erratum in Proc Natl Acad Sci USA 2001; 98: 12854].
Guo B, Zhai D, Cabezas E, Welsh K, Nouraini S, Satterthwait AC et al. Humanin peptide suppresses apoptosis by interfering with Bax activation. Nature 2003; 423: 456–461.
Chiba T, Nishimoto I, Aiso S, Matsuoka M . Neuroprotection against neurodegenerative diseases. Mol Neurobiol 2007; 35: 55–84.
Hashimoto Y, Suzuki H, Aiso S, Niikura T, Nishimoto I, Matsuoka M . Involvement of tyrosine kinases and STAT3 in Humanin-mediated neuroprotection. Life Sci 2005; 77: 3092–3104.
Chiba T, Yamada M, Hashimoto Y, Sato M, Sasabe J, Kita Y et al. Development of a femtomolar-acting humanin derivative named colivelin by attaching activity-dependent neurotrophic factor to its N terminus: characterization of colivelin-mediated neuroprotection against Alzheimer's disease-relevant insults in vitro and in vivo. J Neurosci 2005; 25: 10252–10261.
Yamada M, Chiba T, Sasabe J, Terashita K, Aiso S, Matsuoka M . Nasal colivelin treatment ameliorates memory impairment related to Alzheimer's disease. Neuropsychopharmacology 2007; 33: 2020–2032.
Stephanou A, Latchman DS . Opposing actions of STAT-1 and STAT-3. Growth Factors 2005; 23: 177–182.
Takeda K, Noguchi K, Shi W, Tanaka T, Matsumoto M, Yoshida N et al. Targeted disruption of the mouse Stat3 gene leads to early embryonic lethality. Proc Natl Acad Sci USA 1997; 94: 3801–3804.
Gao Q, Wolfgang MJ, Neschen S, Morino K, Horvath TL, Shulman GI et al. Disruption of neural signal transducer and activator of transcription 3 causes obesity, diabetes, infertility, and thermal dysregulation. Proc Natl Acad Sci USA 2004; 101: 4661–4666.
Kawasumi M, Chiba T, Yamada M, Miyamae-Kaneko M, Matsuoka M, Nakahara J et al. Targeted introduction of V642I mutation in amyloid precursor protein gene causes functional abnormality resembling early stage of Alzheimer's disease in aged mice. Eur J Neurosci 2004; 19: 2826–2838.
Hsiao K, Chapman P, Nilsen S, Eckman C, Harigaya Y, Younkin S et al. Correlative memory deficits, Abeta elevation, and amyloid plaques in transgenic mice. Science 1996; 274: 99–102.
Chui DH, Tanahashi H, Ozawa K, Ikeda S, Checler F, Ueda O et al. Transgenic mice with Alzheimer presenilin 1 mutations show accelerated neurodegeneration without amyloid plaque formation. Nat Med 1999; 5: 560–564.
Yamada M, Chiba T, Sasabe J, Nawa M, Tajima T, Niikura T et al. Implanted cannula-mediated repetitive administration of Abeta25–35 into the mouse cerebral ventricle effectively impairs spatial working memory. Behav Brain Res 2005; 164: 139–146.
Itoh J, Nabeshima T, Kameyama T . Utility of an elevated plus-maze for the evaluation of memory in mice: effects of nootropics, scopolamine and electroconvulsive shock. Psychopharmacology 1990; 101: 27–33.
Ichihara K, Nabeshima T, Kameyama T . Differential effects of pimozide and SCH 23390 on acquisition of learning in mice. Eur J Pharmacol 1989; 164: 189–195.
Mamiya T, Noda Y, Nishi M, Takeshima H, Nabeshima T . Enhancement of spatial attention in nociceptin/orphanin FQ receptor-knockout mice. Brain Res 1998; 783: 236–240.
Chiba T, Yamada M, Sasabe J, Terashita K, Aiso S, Matsuoka M et al. Colivelin prolongs survival of an ALS model mouse. Biochem Biophys Res Commun 2006; 343: 793–798.
Berkeley JL, Levey AI . Muscarinic activation of mitogen-activated protein kinase in PC12 cells. J Neurochem 2000; 75: 487–493.
Tucker BA, Rahimtula M, Mearow KM . A procedure for selecting and culturing subpopulations of neurons from rat dorsal root ganglia using magnetic beads. Brain Res Brain Res Protoc 2005; 16: 50–57.
Hosoda R, Saido TC, Otvos Jr L, Arai T, Mann DM, Lee VM et al. Quantification of modified amyloid beta peptides in Alzheimer disease and Down syndrome brains. J Neuropathol Exp Neurol 1998; 57: 1089–1095.
Goate A, Chartier-Harlin MC, Mullan M, Brown J, Crawford F, Fidani L et al. Segregation of a missense mutation in the amyloid precursor protein gene with familial Alzheimer's disease. Nature 1991; 349: 704–706.
Zagrebelsky M, Holz A, Dechant G, Barde YA, Bonhoeffer T, Korte M . The p75 neurotrophin receptor negatively modulates dendrite complexity and spine density in hippocampal neurons. J Neurosci 2005; 25: 9989–9999.
Borchelt DR, Thinakaran G, Eckman CB, Lee MK, Davenport F, Ratovitsky T et al. Familial Alzheimer's disease-linked presenilin 1 variants elevate Abeta1–42/1–40 ratio in vitro and in vivo. Neuron 1996; 17: 1005–1013.
Scheuner D, Eckman C, Jensen M, Song X, Citron M, Suzuki N et al. Secreted amyloid beta-protein similar to that in the senile plaques of Alzheimer's disease is increased in vivo by the presenilin 1 and 2 and APP mutations linked to familial Alzheimer's disease. Nat Med 1996; 2: 864–870.
Citron M, Westaway D, Xia W, Carlson G, Diehl T, Levesque G et al. Mutant presenilins of Alzheimer's disease increase production of 42-residue amyloid beta-protein in both transfected cells and transgenic mice. Nat Med 1997; 3: 67–72.
Gelinas DS, DaSilva K, Fenili D, St George-Hyslop P, McLaurin J . Immunotherapy for Alzheimer's disease. Proc Natl Acad Sci USA 2004; 101: 14657–14662. Review.
Wilcock DM, Rojiani A, Rosenthal A, Levkowitz G, Subbarao S, Alamed J et al. Passive amyloid immunotherapy clears amyloid and transiently activates microglia in a transgenic mouse model of amyloid deposition. J Neurosci 2004; 24: 6144–6151.
Kubo M, Hanada T, Yoshimura A . Suppressors of cytokine signaling and immunity. Nat Immunol 2003; 4: 1169–1176. Review.
Chung CD, Liao J, Liu B, Rao X, Jay P, Berta P et al. Specific inhibition of Stat3 signal transduction by PIAS3. Science 1997; 278: 1803–1805.
Ohtani T, Ishihara K, Atsumi T, Nishida K, Kaneko Y, Miyata T et al. Dissection of signaling cascades through gp130 in vivo: reciprocal roles for STAT3- and SHP2-mediated signals in immune responses. Immunity 2000; 12: 95–105.
Venkatasubbarao K, Choudary A, Freeman JW . Farnesyl transferase inhibitor (R115777)-induced inhibition of STAT3(Tyr705) phosphorylation in human pancreatic cancer cell lines require extracellular signal-regulated kinases. Cancer Res 2005; 65: 2861–2871.
Mamiya T, Ukai M . [Gly(14)]-Humanin improved the learning and memory impairment induced by scopolamine in vivo. Br J Pharmacol 2001; 134: 1597–1599.
Anagnostaras SG, Murphy GG, Hamilton SE, Mitchell SL, Rahnama N, Nathanson NM et al. Selective cognitive dysfunction in acetylcholine M1 muscarinic receptor mutant mice. Nat Neurosci 2003; 6: 51–58.
Saito K, Iwashita J, Murata J, Abe T . The tyrosine kinase inhibitor AG490 inhibits growth of cancer cells and activates ERK in LS174T and HT-29 cells. Anticancer Res 2006; 26: 1085–1090.
Shouda T, Yoshida T, Hanada T, Wakioka T, Oishi M, Miyoshi K et al. Induction of the cytokine signal regulator SOCS3/CIS3 as a therapeutic strategy for treating inflammatory arthritis. J Clin Invest 2001; 108: 1781–1788.
Krejcova G, Patocka J, Slaninova J . Effect of humanin analogues on experimentally induced impairment of spatial memory in rats. J Pept Sci 2004; 10: 636–639.
Yan SD, Chen X, Fu J, Chen M, Zhu H, Roher A et al. RAGE and amyloid-beta peptide neurotoxicity in Alzheimer's disease. Nature 1996; 382: 685–691.
Le Y, Gong W, Tiffany HL, Tumanov A, Nedospasov S, Shen W et al. Amyloid (beta)42 activates a G-protein-coupled chemoattractant receptor, FPR-like-1. J Neurosci 2001; 21: RC123.
Hashimoto Y, Kaneko Y, Tsukamoto E, Frankowski H, Kouyama K, Kita Y et al. Molecular characterization of neurohybrid cell death induced by Alzheimer's amyloid-beta peptides via p75NTR/PLAIDD. J Neurochem 2004; 90: 549–558.
Shaked GM, Kummer MP, Lu DC, Galvan V, Bredesen DE, Koo EH . Abeta induces cell death by direct interaction with its cognate extracellular domain on APP (APP 597-624). FASEB J 2006; 20: 1254–1256.
Galvan V, Gorostiza OF, Banwait S, Ataie M, Logvinova AV, Sitaraman S et al. Reversal of Alzheimer's-like pathology and behavior in human APP transgenic mice by mutation of Asp664. Proc Natl Acad Sci USA 2006; 103: 7130–7135.
Roberson ED, Scearce-Levie K, Palop JJ, Yan F, Cheng IH, Wu T et al. Reducing endogenous tau ameliorates amyloid beta-induced deficits in an Alzheimer's disease mouse model. Science 2007; 316: 750–754.
Planel E, Tatebayashi Y, Miyasaka T, Liu L, Wang L, Herman M et al. Insulin dysfunction induces in vivo tau hyperphosphorylation through distinct mechanisms. J Neurosci 2007; 27: 13635–13648.
Townsend M, Mehta T, Selkoe DJ . Soluble Abeta inhibits specific signal transduction cascades common to the insulin receptor pathway. J Biol Chem 2007; 282: 33305–33312.
Coffer PJ, van Puijenbroek A, Burgering BM, Klop-de Jonge M, Koenderman L, Bos JL et al. Insulin activates Stat3 independently of p21ras-ERK and PI-3K signal transduction. Oncogene 1997; 15: 2529–2539.
Kurdi M, Booz GW . Evidence that IL-6-type cytokine signaling in cardiomyocytes is inhibited by oxidative stress: parthenolide targets JAK1 activation by generating ROS. J Cell Physiol 2007; 212: 424–431.
Hideshima T, Chauhan D, Hayashi T, Akiyama M, Mitsiades N, Mitsiades C et al. Proteasome inhibitor PS-341 abrogates IL-6 triggered signaling cascades via caspase-dependent downregulation of gp130 in multiple myeloma. Oncogene 2003; 22: 8386–8393.
Alvarez A, Cacabelos R, Sanpedro C, Garcia-Fantini M, Aleixandre M . Serum TNF-alpha levels are increased and correlate negatively with free IGF-I in Alzheimer disease. Neurobiol Aging 2007; 28: 533–536.
Moloney AM, Griffin RJ, Timmons S, O'Connor R, Ravid R, O'Neill C . Defects in IGF-1 receptor, insulin receptor and IRS-1/2 in Alzheimer's disease indicate possible resistance to IGF-1 and insulin signalling. Neurobiol Aging 2008, e-pub ahead of print; 12 May 2008.
Bartus RT, Dean III RL, Beer B, Lippa AS . The cholinergic hypothesis of geriatric memory dysfunction. Science 1982; 217: 408–417.
Berse B, Blusztajn JK . Coordinated up-regulation of choline acetyltransferase and vesicular acetylcholine transporter gene expression by the retinoic acid receptor alpha, cAMP, and leukemia inhibitory factor/ciliary neurotrophic factor signaling pathways in a murine septal cell line. J Biol Chem 1995; 270: 22101–22104.
Cheema SS, Arumugam D, Murray SS, Bartlett PF . Leukemia inhibitory factor maintains choline acetyltransferase expression in vivo. Neuroreport 1998; 9: 363–366.
Sur C, Mallorga PJ, Wittmann M, Jacobson MA, Pascarella D, Williams JB et al. N-desmethylclozapine, an allosteric agonist at muscarinic 1 receptor, potentiates N-methyl-D-aspartate receptor activity. Proc Natl Acad Sci USA 2003; 100: 13674–13679.
Caccamo A, Oddo S, Billings LM, Green KN, Martinez-Coria H, Fisher A et al. M1 receptors play a central role in modulating AD-like pathology in transgenic mice. Neuron 2006; 49: 671–682.
Shmuel M, Nodel-Berner E, Hyman T, Rouvinski A, Altschuler Y . Caveolin 2 regulates endocytosis and trafficking of the M1 muscarinic receptor in MDCK epithelial cells. Mol Biol Cell 2007; 18: 1570–1585.
Jasmin JF, Mercier I, Hnasko R, Cheung MW, Tanowitz HB, Dupuis J et al. Lung remodeling and pulmonary hypertension after myocardial infarction: pathogenic role of reduced caveolin expression. Cardiovasc Res 2004; 63: 747–755.
Acknowledgements
We are grateful to Dr Ikuo Nishimoto, who initiated the work and unfortunately passed away on 17 October 2003. We are indebted to Dr Yasunori Okada (KEIO University, Japan), Dr Makoto Takagi (Saiseikai Central Hospital, Japan) and Dr Masaki Takao (KEIO University, Japan) for essential help. We also thank Dr Takeshi Tabira (National Institute for Longevity Sciences, Japan) for providing L286V-PS1 Tg mice; Dr Akihiko Yoshimura (Kyushu University, Japan) for providing adenovirus encoding DN-STAT3; Dr Dovie Wylie for expert linguistic assistance; Ms T Hiraki, H Matsumoto and T Yoshida-Nishimoto for indispensable support; Ms S Uchida and Mr S Hayashi for animal husbandry. This work was supported in part by grants from the Japan Society for the Promotion of Science (JSPS), the Program for Promotion of Fundamental Studies in Health Sciences of the National Institute of Biomedical Innovation (NIBIO), the KEIO Gijuku Academic Development Funds (TC), and NOEVIR CO., LTD. MY is a JSPS research fellow.
Author information
Authors and Affiliations
Corresponding author
Additional information
Supplementary Information accompanies the paper on the Molecular Psychiatry website (http://www.nature.com/mp)
Supplementary information
Rights and permissions
About this article
Cite this article
Chiba, T., Yamada, M., Sasabe, J. et al. Amyloid-β causes memory impairment by disturbing the JAK2/STAT3 axis in hippocampal neurons. Mol Psychiatry 14, 206–222 (2009). https://doi.org/10.1038/mp.2008.105
Received:
Revised:
Accepted:
Published:
Issue date:
DOI: https://doi.org/10.1038/mp.2008.105
Keywords
This article is cited by
-
Quercetin as a JAK–STAT inhibitor: a potential role in solid tumors and neurodegenerative diseases
Cellular & Molecular Biology Letters (2022)
-
Suan-Zao-Ren Decoction ameliorates synaptic plasticity through inhibition of the Aβ deposition and JAK2/STAT3 signaling pathway in AD model of APP/PS1 transgenic mice
Chinese Medicine (2021)
-
Effects of transcranial ultrasound stimulation pulsed at 40 Hz on Aβ plaques and brain rhythms in 5×FAD mice
Translational Neurodegeneration (2021)
-
Restoration of the reduced CLSP activity alleviates memory impairment in Alzheimer disease
Translational Psychiatry (2021)
-
Pro-inflammatory interleukin-6 signaling links cognitive impairments and peripheral metabolic alterations in Alzheimer’s disease
Translational Psychiatry (2021)


