Abstract
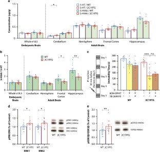
The polymorphic CYP2C19 enzyme metabolizes psychoactive compounds and is expressed in the adult liver and fetal brain. Previously, we demonstrated that the absence of CYP2C19 is associated with lower levels of depressive symptoms in 1472 Swedes. Conversely, transgenic mice carrying the human CYP2C19 gene (2C19TG) have shown an anxious phenotype and decrease in hippocampal volume and adult neurogenesis. The aims of this study were to: (1) examine whether the 2C19TG findings could be translated to humans, (2) evaluate the usefulness of the 2C19TG strain as a tool for preclinical screening of new antidepressants and (3) provide an insight into the molecular underpinnings of the 2C19TG phenotype. In humans, we found that the absence of CYP2C19 was associated with a bilateral hippocampal volume increase in two independent healthy cohorts (N=386 and 1032) and a lower prevalence of major depressive disorder and depression severity in African-Americans (N=3848). Moreover, genetically determined high CYP2C19 enzymatic capacity was associated with higher suicidality in depressed suicide attempters (N=209). 2C19TG mice showed high stress sensitivity, impaired hippocampal Bdnf homeostasis in stress, and more despair-like behavior in the forced swim test (FST). After the treatment with citalopram and 5-HT1A receptor agonist 8OH-DPAT, the reduction in immobility time in the FST was more pronounced in 2C19TG mice compared with WTs. Conversely, in the 2C19TG hippocampus, metabolic turnover of serotonin was reduced, whereas ERK1/2 and GSK3β phosphorylation was increased. Altogether, this study indicates that elevated CYP2C19 expression is associated with depressive symptoms, reduced hippocampal volume and impairment of hippocampal serotonin and BDNF homeostasis.
This is a preview of subscription content, access via your institution
Access options
Subscribe to this journal
Receive 12 print issues and online access
$259.00 per year
only $21.58 per issue
Buy this article
- Purchase on SpringerLink
- Instant access to the full article PDF.
USD 39.95
Prices may be subject to local taxes which are calculated during checkout





Similar content being viewed by others
References
Ferrari AJ, Charlson FJ, Norman RE, Patten SB, Freedman G, Murray CJL et al. Burden of depressive disorders by country, sex, age, and year: findings from the Global Burden of Disease Study 2010. Plos Med 2013; 10: e1001547.
Vos T, Flaxman AD, Naghavi M, Lozano R, Michaud C, Ezzati M et al. Years lived with disability (YLDs) for 1160 sequelae of 289 diseases and injuries 1990-2010: a systematic analysis for the Global Burden of Disease Study 2010. Lancet 2012; 380: 2163–2196.
Belmaker RH, Agam G . Major depressive disorder. N Engl J Med 2008; 358: 55–68.
Gold PW . The organization of the stress system and its dysregulation in depressive illness. Mol Psychiatry 2015; 20: 32–47.
Rubin RT, Mandell AJ, Crandall PH . Corticosteroid responses to limbic stimulation in man: localization of stimulus sites. Science 1966; 153: 767–768.
Huang Y, Coupland NJ, Lebel RM, Carter R, Seres P, Wilman AH et al. Structural changes in hippocampal subfields in major depressive disorder: a high-field magnetic resonance imaging study. Biol Psychiatry 2013; 74: 62–68.
Treadway MT, Waskom ML, Dillon DG, Holmes AJ, Park MT, Chakravarty MM et al. Illness progression, recent stress, and morphometry of hippocampal subfields and medial prefrontal cortex in major depression. Biol Psychiatry 2015; 77: 285–294.
Brown ES, Jeon-Slaughter H, Lu H, Jamadar R, Issac S, Shad M et al. Hippocampal volume in healthy controls given 3-day stress doses of hydrocortisone. Neuropsychopharmacology 2015; 40: 1216–1221.
Brown ES, Hughes CW, McColl R, Peshock R, King KS, Rush AJ . Association of depressive symptoms with hippocampal volume in 1936 adults. Neuropsychopharmacology 2014; 39: 770–779.
Schmaal L, Veltman DJ, van Erp TG, Samann PG, Frodl T, Jahanshad N et al. Subcortical brain alterations in major depressive disorder: findings from the ENIGMA Major Depressive Disorder working group. Mol Psychiatry 2015; 21: 806–812.
Opel N, Redlich R, Zwanzger P, Grotegerd D, Arolt V, Heindel W et al. Hippocampal atrophy in major depression: a function of childhood maltreatment rather than diagnosis? Neuropsychopharmacology 2014; 39: 2723–2731.
Eriksson PS, Perfilieva E, Bjork-Eriksson T, Alborn AM, Nordborg C, Peterson DA et al. Neurogenesis in the adult human hippocampus. Nat Med 1998; 4: 1313–1317.
Snyder JS, Soumier A, Brewer M, Pickel J, Cameron HA . Adult hippocampal neurogenesis buffers stress responses and depressive behaviour. Nature 2011; 476: 458–461.
Santarelli L, Saxe M, Gross C, Surget A, Battaglia F, Dulawa S et al. Requirement of hippocampal neurogenesis for the behavioral effects of antidepressants. Science 2003; 301: 805–809.
David DJ, Samuels BA, Rainer Q, Wang JW, Marsteller D, Mendez I et al. Neurogenesis-dependent and -independent effects of fluoxetine in an animal model of anxiety/depression. Neuron 2009; 62: 479–493.
Dranovsky A, Picchini AM, Moadel T, Sisti AC, Yamada A, Kimura S et al. Experience dictates stem cell fate in the adult hippocampus. Neuron 2011; 70: 908–923.
Suri D, Veenit V, Sarkar A, Thiagarajan D, Kumar A, Nestler EJ et al. Early stress evokes age-dependent biphasic changes in hippocampal neurogenesis, BDNF expression, and cognition. Biol Psychiatry 2013; 73: 658–666.
Miller BR, Hen R . The current state of the neurogenic theory of depression and anxiety. Curr Opin Neurobiol 2015; 30: 51–58.
Egeland M, Zunszain PA, Pariante CM . Molecular mechanisms in the regulation of adult neurogenesis during stress. Nat Rev Neurosci 2015; 16: 189–200.
Linde K, Kriston L, Rucker G, Jamil S, Schumann I, Meissner K et al. Efficacy and acceptability of pharmacological treatments for depressive disorders in primary care: systematic review and network meta-analysis. Ann Fam Med 2015; 13: 69–79.
Richardson-Jones JW, Craige CP, Nguyen TH, Kung HF, Gardier AM, Dranovsky A et al. Serotonin-1 A autoreceptors are necessary and sufficient for the normal formation of circuits underlying innate anxiety. J Neurosci 2011; 31: 6008–6018.
Hirvonen J, Karlsson H, Kajander J, Lepola A, Markkula J, Rasi-Hakala H et al. Decreased brain serotonin 5-HT1A receptor availability in medication-naive patients with major depressive disorder: an in-vivo imaging study using PET and [carbonyl-11C]WAY-100635. Int J Neuropsychopharmacol 2008; 11: 465–476.
Strobel A, Gutknecht L, Rothe C, Reif A, Mossner R, Zeng Y et al. Allelic variation in 5-HT1A receptor expression is associated with anxiety- and depression-related personality traits. J Neural Transm 2003; 110: 1445–1453.
Richardson-Jones JW, Craige CP, Guiard BP, Stephen A, Metzger KL, Kung HF et al. 5-HT1A autoreceptor levels determine vulnerability to stress and response to antidepressants. Neuron 2010; 65: 40–52.
Rausch JL, Johnson ME, Kasik KE, Stahl SM . Temperature regulation in depression: functional 5HT1A receptor adaptation differentiates antidepressant response. Neuropsychopharmacology 2006; 31: 2274–2280.
Samuels BA, Anacker C, Hu A, Levinstein MR, Pickenhagen A, Tsetsenis T et al. 5-HT1A receptors on mature dentate gyrus granule cells are critical for the antidepressant response. Nat Neurosci 2015; 18: 1606–1616.
Xia L, Delomenie C, David I, Rainer Q, Marouard M, Delacroix H et al. Ventral hippocampal molecular pathways and impaired neurogenesis associated with 5-HT(1)A and 5-HT(1)B receptors disruption in mice. Neurosci Lett 2012; 521: 20–25.
Mori M, Murata Y, Matsuo A, Takemoto T, Mine K . Chronic treatment with the 5-HT1A receptor partial agonist tandospirone increases hippocampal neurogenesis. Neurol Ther 2014; 3: 67–77.
Levkovitz Y, Segal M . Serotonin 5-HT1A receptors modulate hippocampal reactivity to afferent stimulation. J Neurosci 1997; 17: 5591–5598.
Yasuno F, Suhara T, Nakayama T, Ichimiya T, Okubo Y, Takano A et al. Inhibitory effect of hippocampal 5-HT1A receptors on human explicit memory. Am J Psychiatry 2003; 160: 334–340.
Polter AM, Li XH . 5-HT1A receptor-regulated signal transduction pathways in brain. Cell Signal 2010; 22: 1406–1412.
Ferguson CS, Tyndale RF . Cytochrome P450 enzymes in the brain: emerging evidence of biological significance. Trends Pharmacol Sci 2011; 32: 708–714.
Ingelman-Sundberg M, Sim SC, Gomez A, Rodriguez-Antona C . Influence of cytochrome P450 polymorphisms on drug therapies: pharmacogenetic, pharmacoepigenetic and clinical aspects. Pharmacol Ther 2007; 116: 496–526.
Persson A, Sim SC, Virding S, Onishchenko N, Schulte G, Ingelman-Sundberg M . Decreased hippocampal volume and increased anxiety in a transgenic mouse model expressing the human CYP2C19 gene. Mol Psychiatry 2014; 19: 733–741.
Goldstein JA, Blaisdell J . Genetic tests which identify the principal defects in CYP2C19 responsible for the polymorphism in mephenytoin metabolism. Methods Enzymol 1996; 272: 210–218.
Sim SC, Risinger C, Dahl ML, Aklillu E, Christensen M, Bertilsson L et al. A common novel CYP2C19 gene variant causes ultrarapid drug metabolism relevant for the drug response to proton pump inhibitors and antidepressants. Clin Pharmacol Ther 2006; 79: 103–113.
Sim SC, Nordin L, Andersson TM, Virding S, Olsson M, Pedersen NL et al. Association between CYP2C19 polymorphism and depressive symptoms. Am J Med Genet B Neuropsychiatr Genet 2010; 153B: 1160–1166.
Li-Wan-Po A, Girard T, Farndon P, Cooley C, Lithgow J . Pharmacogenetics of CYP2C19: functional and clinical implications of a new variant CYP2C19*17. Br J Clin Pharmacol 2010; 69: 222–230.
Lofgren S, Baldwin RM, Hiratsuka M, Lindqvist A, Carlberg A, Sim SC et al. Generation of mice transgenic for human CYP2C18 and CYP2C19: characterization of the sexually dimorphic gene and enzyme expression. Drug Metab Dispos 2008; 36: 955–962.
Christiansen SH, Olesen MV, Wortwein G, Woldbye DP . Fluoxetine reverts chronic restraint stress-induced depression-like behaviour and increases neuropeptide Y and galanin expression in mice. Behav Brain Res 2011; 216: 585–591.
Jukic MM, Carrillo-Roa T, Bar M, Becker G, Jovanovic VM, Zega K et al. Abnormal development of monoaminergic neurons is implicated in mood fluctuations and bipolar disorder. Neuropsychopharmacology 2015; 40: 839–848.
Autry AE, Adachi M, Nosyreva E, Na ES, Los MF, Cheng PF et al. NMDA receptor blockade at rest triggers rapid behavioural antidepressant responses. Nature 2011; 475: 91–95.
Pozzi L, Pollak Dorocic I, Wang X, Carlen M, Meletis K . Mice lacking NMDA receptors in parvalbumin neurons display normal depression-related behavior and response to antidepressant action of NMDAR antagonists. PloS One 2014; 9: e83879.
Gray JD, Rubin TG, Hunter RG, McEwen BS . Hippocampal gene expression changes underlying stress sensitization and recovery. Mol Psychiatry 2014; 19: 1171–1178.
Duric V, Banasr M, Licznerski P, Schmidt HD, Stockmeier CA, Simen AA et al. A negative regulator of MAP kinase causes depressive behavior. Nat Med 2010; 16: 1328–1332.
Najmanová V, Rambousek L, Syslová K, Bubeníková V, Šlamberová R, Valeš K et al. LC-ESI-MS-MS method for monitoring dopamine, serotonin and their metabolites in brain tissue. Chromatographia 2011; 73: 143–149.
Nagasawa M, Otsuka T, Yasuo S, Furuse M . Chronic imipramine treatment differentially alters the brain and plasma amino acid metabolism in Wistar and Wistar Kyoto rats. Eur J Pharmacol 2015; 762: 127–135.
Sairanen M, Lucas G, Ernfors P, Castren M, Castren E . Brain-derived neurotrophic factor and antidepressant drugs have different but coordinated effects on neuronal turnover, proliferation, and survival in the adult dentate gyrus. J Neurosci 2005; 25: 1089–1094.
Taliaz D, Loya A, Gersner R, Haramati S, Chen A, Zangen A . Resilience to chronic stress is mediated by hippocampal brain-derived neurotrophic factor. J Neurosci 2011; 31: 4475–4483.
Shannon NJ, Gunnet JW, Moore KE . A comparison of biochemical indices of 5-hydroxytryptaminergic neuronal activity following electrical stimulation of the dorsal raphe nucleus. J Neurochem 1986; 47: 958–965.
Stenfors C, Ross SB . Evidence for involvement of 5-hydroxytryptamine(1B) autoreceptors in the enhancement of serotonin turnover in the mouse brain following repeated treatment with fluoxetine. Life Sci 2002; 71: 2867–2880.
Hibar DP, Stein JL, Renteria ME, Arias-Vasquez A, Desrivieres S, Jahanshad N et al. Common genetic variants influence human subcortical brain structures. Nature 2015; 520: 224–229.
Chan SW, Harmer CJ, Norbury R, O'Sullivan U, Goodwin GM, Portella MJ . Hippocampal volume in vulnerability and resilience to depression. J Affect Disord 2016; 189: 199–202.
Niculescu AB, Levey DF, Phalen PL, Le-Niculescu H, Dainton HD, Jain N et al. Understanding and predicting suicidality using a combined genomic and clinical risk assessment approach. Mol Psychiatry 2015; 20: 1266–1285.
McAllister-Williams RH, Massey AE . EEG effects of buspirone and pindolol: a method of examining 5-HT1A receptor function in humans. Psychopharmacology 2003; 166: 284–293.
Drevets WC, Thase ME, Moses-Kolko EL, Price J, Frank E, Kupfer DJ et al. Serotonin-1A receptor imaging in recurrent depression: replication and literature review. Nuclear Med Biol 2007; 34: 865–877.
Kishi T, Meltzer HY, Matsuda Y, Iwata N . Azapirone 5-HT1A receptor partial agonist treatment for major depressive disorder: systematic review and meta-analysis. Psychol Med 2014; 44: 2255–2269.
Lester D . The concentration of neurotransmitter metabolites in the cerebrospinal fluid of suicidal individuals: a meta-analysis. Pharmacopsychiatry 1995; 28: 45–50.
Musazzi L, Rimland JM, Ieraci A, Racagni G, Domenici E, Popoli M . Pharmacological characterization of BDNF promoters I, II and IV reveals that serotonin and norepinephrine input is sufficient for transcription activation. Int J Neuropsychopharmacol 2014; 17: 779–791.
Fujino K, Yoshitake T, Inoue O, Ibii N, Kehr J, Ishida J et al. Increased serotonin release in mice frontal cortex and hippocampus induced by acute physiological stressors. Neurosci Lett 2002; 320: 91–95.
Acknowledgements
The study was supported by grants of: the Swedish Brain Foundation (FO2015-0235) to MIS and MJ, The Swedish Research Council (2015-02760) to MIS and MJ; Network for European Funding for Neuroscience Research (BrainCYP) to MIS and RFT, German Research Foundation (grant FOR 2107; DA1151/5-1), Innovative Medizinische Forschung (DA120903, DA111107 and DA211012), Rolf-Dierichs-Stiftung (ZUW80037) to UD; CIHR (TMD 132557), the Campbell Family Mental Health Research Institute of CAMH, the CAMH foundation, an Endowed Chair in Psychiatry, the Canada Foundation for Innovation (#20289 and #16014) and the Ontario Ministry of Research and Innovation to RFT, Union Europea Fondo Social Europeo (FEDER) and Junta de Extremadura Consejería de Economía, Competitividad e Innovación (IB13186) to EPL. We thank Kerry Ressler, Bekh Bradley, Tanja Jovanovic and the team of the Grady Trauma project. Recruitment and Genotyping of this project was supported by R01 MH096764 and R01 MH071537 to Kerrry Ressler. We thank Claude Brodski and Catherine Bell for helpful discussion and critical reading of the manuscript.
Author information
Authors and Affiliations
Corresponding author
Ethics declarations
Competing interests
RFT has consulted for Apotex. The remaining authors declare no conflict of interest.
Additional information
Supplementary Information accompanies the paper on the Molecular Psychiatry website
Supplementary information
Rights and permissions
About this article
Cite this article
Jukić, M., Opel, N., Ström, J. et al. Elevated CYP2C19 expression is associated with depressive symptoms and hippocampal homeostasis impairment. Mol Psychiatry 22, 1155–1163 (2017). https://doi.org/10.1038/mp.2016.204
Received:
Revised:
Accepted:
Published:
Issue date:
DOI: https://doi.org/10.1038/mp.2016.204
This article is cited by
-
Unraveling the metabolomic architecture of autism in a large Danish population-based cohort
BMC Medicine (2024)
-
Relative synonymous codon usage and codon pair analysis of depression associated genes
Scientific Reports (2024)
-
CYP2C19-rs4986893 confers risk to major depressive disorder and bipolar disorder in the Han Chinese population whereas ABCB1-rs1045642 acts as a protective factor
BMC Psychiatry (2023)
-
Computational prognostic evaluation of Alzheimer’s drugs from FDA-approved database through structural conformational dynamics and drug repositioning approaches
Scientific Reports (2023)
-
A one-year follow-up study of treatment-compliant suicide attempt survivors: relationship of CYP2D6-CYP2C19 and polypharmacy with suicide reattempts
Translational Psychiatry (2022)


