Abstract
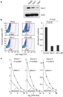
Although human immunodeficiency virus-1 (HIV-1) infects quiescent and proliferating CD4+ lymphocytes, the virus replicates poorly in resting T cells1,2,3,4,5,6. Factors that block viral replication in these cells might help to prolong the asymptomatic phase of HIV infection7; however, the molecular mechanisms that control this process are not fully understood. Here we show that Murr1, a gene product known previously for its involvement in copper regulation8,9, inhibits HIV-1 growth in unstimulated CD4+ T cells. This inhibition was mediated in part through its ability to inhibit basal and cytokine-stimulated nuclear factor (NF)-κB activity. Knockdown of Murr1 increased NF-κB activity and decreased IκB-α concentrations by facilitating phospho-IκB-α degradation by the proteasome. Murr1 was detected in CD4+ T cells, and RNA-mediated interference of Murr1 in primary resting CD4+ lymphocytes increased HIV-1 replication. Through its effects on the proteasome, Murr1 acts as a genetic restriction factor that inhibits HIV-1 replication in lymphocytes, which could contribute to the regulation of asymptomatic HIV infection and the progression of AIDS.
This is a preview of subscription content, access via your institution
Access options
Subscribe to this journal
Receive 51 print issues and online access
$199.00 per year
only $3.90 per issue
Buy this article
- Purchase on SpringerLink
- Instant access to the full article PDF.
USD 39.95
Prices may be subject to local taxes which are calculated during checkout




Similar content being viewed by others
Change history
27 February 2026
An Editorial Expression of Concern to this paper has been published: https://doi.org/10.1038/s41586-026-10308-x
References
McDougal, J. S. et al. Cellular tropism of the human retrovirus HTLV-III/LAV I. Role of T cell activation and expression of the T4 antigen. J. Immunol. 135, 3151–3162 (1985)
Nabel, G. & Baltimore, D. An inducible transcription factor activates expression of human immunodeficiency virus in T cells. Nature 326, 711–713 (1987)
Zack, J. A. et al. HIV-1 entry into quiescent primary lymphocytes: molecular analysis reveals a labile, latent viral structure. Cell 61, 213–222 (1990)
Bukrinsky, M. I., Stanwick, T. L., Dempsey, M. P. & Stevenson, M. Quiescent T lymphocytes as an inducible virus reservoir in HIV-1 infection. Science 254, 423–427 (1991)
Pomerantz, R. J., Seshamma, T. & Trono, D. Efficient replication of human immunodeficiency virus type 1 requires a threshold concentration of Rev: potential implications for latency. J. Virol. 66, 1809–1813 (1992)
Zack, J. A., Haislip, A. M., Krogstad, P. & Chen, I. S. Incompletely reverse-transcribed human immunodeficiency virus type 1 genomes in quiescent cells can function as intermediates in the retroviral life cycle. J. Virol. 66, 1717–1725 (1992)
Blankson, J. N., Persaud, D. & Siliciano, R. F. The challenge of viral reservoirs in HIV-1 infection. Annu. Rev. Med. 53, 557–593 (2002)
van de Sluis, B., Rothuizen, J., Pearson, P. L., van Oost, B. A. & Wijmenga, C. Identification of a new copper metabolism gene by positional cloning in a purebred dog population. Hum. Mol. Genet. 11, 165–173 (2002)
Klomp, A. E. M., van de Sluis, B., Klomp, L. W. J. & Wijmenga, C. The ubiquitously expressed Murr1 protein is absent in canine copper toxicosis. J. Hepatol. 39, 703–709 (2003)
Hofer-Warbinek, R. et al. Activation of NF-κB by XIAP, the X chromosome-linked inhibitor of apoptosis, in endothelial cells involves TAK1. J. Biol. Chem. 275, 22064–22068 (2000)
Richter, B. W. M. & Duckett, C. S. The IAP proteins: caspase inhibitors and beyond. Sci. STKE http://stke.sciencemag.org/cgi/content/full/sigtrans;2000/44/pe1 (2000)
Verma, I. M., Stevenson, J. K., Schwarz, E. M., Antwerp, D. V. & Miyamoto, S. Rel/NF-κB/IκB family: intimate tales of association and dissociation. Genes Dev. 9, 2723–2735 (1995)
Huxford, T., Huang, D.-B., Malek, S. & Ghosh, G. The crystal structure of the IκBα/NF-κB complex reveals mechanisms of NF-κB inactivation. Cell 95, 759–770 (1998)
Schmid, J. A. et al. Dynamics of NFκB and IκBα studied with green fluorescent protein (GFP) fusion proteins. Investigation of GFP-p65 binding to DNA by fluorescence resonance energy transfer. J. Biol. Chem. 275, 17035–17042 (2000)
Hersko, A. & Ciechanover, A. The ubiquitin system. Annu. Rev. Biochem. 67, 425–479 (1998)
Tan, P. et al. Recruitment of a ROC1-CUL1 ubiquitin ligase by Skp1 and HOS to catalyze the ubiquitination of IκBα. Mol. Cell 3, 527–533 (1999)
Wong, J. K. et al. Recovery of replication-competent HIV despite prolonged suppression of plasma viremia. Science 278, 1291–1295 (1997)
Finzi, D. et al. Identification of a reservoir for HIV-1 in patients on highly active antiretroviral therapy. Science 278, 1295–1300 (1997)
Jordan, A., Defechereux, P. & Verdin, E. The site of HIV-1 integration in the human genome determines basal transcriptional activity and response to Tat transactivation. EMBO J. 20, 1726–1738 (2001)
Kao, S. Y., Calman, A. F., Luciw, P. A. & Peterlin, B. M. Anti-termination of transcription within the long terminal repeat of HIV-1 by tat gene product. Nature 330, 489–493 (1987)
Adams, M. et al. Cellular latency in human immunodeficiency virus-infected individuals with high CD4 levels can be detected by the presence of promoter-proximal transcripts. Proc. Natl Acad. Sci. USA 91, 3862–3866 (1994)
Baldwin, A. S. Jr The transcription factor NF-κB and human disease. J. Clin. Invest. 107, 3–6 (2001)
Silverman, N. & Maniatis, T. NF-κB signaling pathways in mammalian and insect innate immunity. Genes Dev. 15, 2321–2342 (2001)
Ben-Neriah, Y. Regulatory functions of ubiquitination in the immune system. Nature Immunol. 3, 20–26 (2002)
Karin, M. & Lin, A. NF-κB at the crossroads of life and death. Nature Immunol. 3, 221–227 (2002)
Beg, A. A., Finco, T. S., Nantermet, P. V. & Baldwin, A. S. Jr Tumor necrosis factor and interleukin-1 lead to phosphorylation and loss of IkB-α: a mechanism for NF-κB activation. Mol. Cell. Biol. 13, 3301–3310 (1993)
Zandi, E., Rothwarf, D. M., Delhase, M., Hayakawa, M. & Karin, M. The IκB kinase complex (IKK) contains two kinase subunits, IKKα and IKKβ, necessary for IκB phosphorylation and NF-κB activation. Cell 91, 243–252 (1997)
Kiernan, R. E. et al. Interaction between cyclin T1 and SCFSKP2 targets CDK9 for ubiquitination and degradation by the proteasome. Mol. Cell. Biol. 21, 7956–7970 (2001)
Schubert, U. et al. Proteasome inhibition interferes with Gag polyprotein processing, release, and maturation of HIV-1 and HIV-2. Proc. Natl Acad. Sci. USA 97, 13057–13062 (2000)
Mascola, J. R. et al. Human immunodeficiency virus type 1 neutralization measured by flow cytometric quantitation of single-round infection of primary human T cells. J. Virol. 76, 4810–4821 (2002)
Yu, X. et al. Induction of APOBEC3G ubiquitination and degradation by an HIV-1 Vif-Cul5-SCF complex. Science 302, 1056–1060 (2003)
Acknowledgements
We thank K. Leung for preparation of the Murr1 mutants; S. Majeed for helping with protein purifications; M. Roederer for advice in interpretation of flow cytometry data and statistical analysis; A. Tislerics, A. Gooch and T. Suhana for manuscript preparation; and K. Stroud and T. Miller for the preparation of figures. This work was supported in part by the Michigan Gastrointestinal Hormone Research Core Center (E.B.).
Author information
Authors and Affiliations
Corresponding author
Ethics declarations
Competing interests
The authors declare that they have no competing financial interests.
Rights and permissions
About this article
Cite this article
Ganesh, L., Burstein, E., Guha-Niyogi, A. et al. The gene product Murr1 restricts HIV-1 replication in resting CD4+ lymphocytes. Nature 426, 853–857 (2003). https://doi.org/10.1038/nature02171
Received:
Accepted:
Published:
Version of record:
Issue date:
DOI: https://doi.org/10.1038/nature02171
This article is cited by
-
Membrane metalloprotease TRABD2A restricts HIV-1 progeny production in resting CD4+ T cells by degrading viral Gag polyprotein
Nature Immunology (2019)
-
Underlying mechanisms of HIV-1 latency
Virus Genes (2017)
-
Identification of novel HIV-1 dependency factors in primary CCR4+CCR6+Th17 cells via a genome-wide transcriptional approach
Retrovirology (2015)
-
The Chinese herb-derived Sparstolonin B suppresses HIV-1 transcription
Virology Journal (2015)
-
Ubiquitin-mediated NFκB degradation pathway
Cellular & Molecular Immunology (2015)


