Abstract
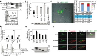
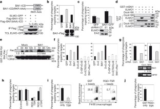
Engulfment and subsequent degradation of apoptotic cells is an essential step that occurs throughout life in all multicellular organisms1,2,3. ELMO/Dock180/Rac proteins are a conserved signalling module for promoting the internalization of apoptotic cell corpses4,5; ELMO and Dock180 function together as a guanine nucleotide exchange factor (GEF) for the small GTPase Rac, and thereby regulate the phagocyte actin cytoskeleton during engulfment4,5,6. However, the receptor(s) upstream of the ELMO/Dock180/Rac module are still unknown. Here we identify brain-specific angiogenesis inhibitor 1 (BAI1) as a receptor upstream of ELMO and as a receptor that can bind phosphatidylserine on apoptotic cells. BAI1 is a seven-transmembrane protein belonging to the adhesion-type G-protein-coupled receptor family, with an extended extracellular region7,8,9 and no known ligands. We show that BAI1 functions as an engulfment receptor in both the recognition and subsequent internalization of apoptotic cells. Through multiple lines of investigation, we identify phosphatidylserine, a key ‘eat-me’ signal exposed on apoptotic cells10,11,12,13, as a ligand for BAI1. The thrombospondin type 1 repeats within the extracellular region of BAI1 mediate direct binding to phosphatidylserine. As with intracellular signalling, BAI1 forms a trimeric complex with ELMO and Dock180, and functional studies suggest that BAI1 cooperates with ELMO/Dock180/Rac to promote maximal engulfment of apoptotic cells. Last, decreased BAI1 expression or interference with BAI1 function inhibits the engulfment of apoptotic targets ex vivo and in vivo. Thus, BAI1 is a phosphatidylserine recognition receptor that can directly recruit a Rac–GEF complex to mediate the uptake of apoptotic cells.
This is a preview of subscription content, access via your institution
Access options
Subscribe to this journal
Receive 51 print issues and online access
$199.00 per year
only $3.90 per issue
Buy this article
- Purchase on SpringerLink
- Instant access to the full article PDF.
USD 39.95
Prices may be subject to local taxes which are calculated during checkout




Similar content being viewed by others
References
Savill, J., Dransfield, I., Gregory, C. & Haslett, C. A blast from the past: clearance of apoptotic cells regulates immune responses. Nature Rev. Immunol. 2, 965–975 (2002)
Henson, P. M. Engulfment: ingestion and migration with Rac, Rho and TRIO. Curr. Biol. 15, R29–R30 (2005)
Gregory, C. D. & Brown, S. B. Apoptosis: eating sensibly. Nature Cell Biol. 7, 1161–1163 (2005)
Gumienny, T. L. et al. CED-12/ELMO, a novel member of the crkII/Dock180/Rac pathway, is required for phagocytosis and cell migration. Cell 107, 27–41 (2001)
Brugnera, E. et al. Unconventional Rac-GEF activity is mediated through the Dock180-ELMO complex. Nature Cell Biol. 4, 574–582 (2002)
Lu, M. & Ravichandran, K. S. Dock180-ELMO cooperation in Rac activation. Methods Enzymol. 406, 388–402 (2006)
Nishimori, H. et al. A novel brain-specific p53-target gene, BAI1, containing thrombospondin type 1 repeats inhibits experimental angiogenesis. Oncogene 15, 2145–2150 (1997)
Kaur, B., Brat, D. J., Devi, N. S. & Van Meir, E. G. Vasculostatin, a proteolytic fragment of brain angiogenesis inhibitor 1, is an antiangiogenic and antitumorigenic factor. Oncogene 24, 3632–3642 (2005)
Bjarnadottir, T. K. et al. The human and mouse repertoire of the adhesion family of G-protein-coupled receptors. Genomics 84, 23–33 (2004)
Fadok, V. A. et al. Exposure of phosphatidylserine on the surface of apoptotic lymphocytes triggers specific recognition and removal by macrophages. J. Immunol. 148, 2207–2216 (1992)
Henson, P. M. & Hume, D. A. Apoptotic cell removal in development and tissue homeostasis. Trends Immunol. 27, 244–250 (2006)
Kiss, R. S., Elliott, M. R., Ma, Z., Marcel, Y. L. & Ravichandran, K. S. Apoptotic cells induce a phosphatidylserine-dependent homeostatic response from phagocytes. Curr. Biol. 16, 2252–2258 (2006)
Wu, Y., Tibrewal, N. & Birge, R. B. Phosphatidylserine recognition by phagocytes: a view to a kill. Trends Cell Biol. 16, 189–197 (2006)
Grimsley, C. M. et al. Dock180 and ELMO1 proteins cooperate to promote evolutionarily conserved Rac-dependent cell migration. J. Biol. Chem. 279, 6087–6097 (2004)
Lu, M. et al. PH domain of ELMO functions in trans to regulate Rac activation via Dock180. Nat. Struct. Mol. Biol. 11, 756–762 (2004)
Lu, M. et al. A steric-inhibition model for regulation of nucleotide exchange via the Dock180 family of GEFs. Curr. Biol. 15, 371–377 (2005)
deBakker, C. D. et al. Phagocytosis of apoptotic cells is regulated by a UNC-73/TRIO-MIG-2/RhoG signaling module and armadillo repeats of CED-12/ELMO. Curr. Biol. 14, 2208–2216 (2004)
Cho, H. et al. Induction of dendritic cell-like phenotype in macrophages during foam cell formation. Physiol. Genomics 29, 149–160 (2007)
Erwig, L. P. et al. Differential regulation of phagosome maturation in macrophages and dendritic cells mediated by Rho GTPases and ezrin-radixin-moesin (ERM) proteins. Proc. Natl Acad. Sci. USA 103, 12825–12830 (2006)
Tosello-Trampont, A. C. et al. Identification of two signaling submodules within the CrkII/ELMO/Dock180 pathway regulating engulfment of apoptotic cells. Cell Death Differ. 14, 963–972 (2007)
Adang, L. A., Parsons, C. H. & Kedes, D. H. Asynchronous progression through the lytic cascade and variations in intracellular viral loads revealed by high-throughput single-cell analysis of Kaposi’s sarcoma-associated herpesvirus infection. J. Virol. 80, 10073–10082 (2006)
Manodori, A. B., Barabino, G. A., Lubin, B. H. & Kuypers, F. A. Adherence of phosphatidylserine-exposing erythrocytes to endothelial matrix thrombospondin. Blood 95, 1293–1300 (2000)
Guo, N. H. et al. Heparin- and sulfatide-binding peptides from the type I repeats of human thrombospondin promote melanoma cell adhesion. Proc. Natl Acad. Sci. USA 89, 3040–3044 (1992)
Kang, X. et al. Antiangiogenic activity of BAI1 in vivo: implications for gene therapy of human glioblastomas. Cancer Gene Ther. 13, 385–392 (2006)
Lindsay, M. E., Holaska, J. M., Welch, K., Paschal, B. M. & Macara, I. G. Ran-binding protein 3 is a cofactor for Crm1-mediated nuclear protein export. J. Cell Biol. 153, 1391–1402 (2001)
Acknowledgements
We thank J. Casanova, C. Grimsley and members of the Ravichandran laboratory for suggestions and for critical reading of the manuscript. This work was supported by grants from the National Institute of General Medical Sciences (to K.S.R.). M.R.E. was supported by a postdoctoral fellowship from the American Cancer Society, and Z.M. was supported by a postdoctoral fellowship through the BioDefense Training grant (NIH).
Author Contributions D.P. performed and analysed most of the experiments in this study. A.C.T. performed Amnis Imagestream studies and the confocal microscopy analyses. M.R.E. helped with RT–PCR analyses and the in vivo mouse studies with BAI1-TSR. M.L. generated ELMO1 knockdown 774 cells. L.B.H. analysed the GEF activity associated with BAI1 and provided technical help in other parts of the manuscript. Z.M. performed the lipid membrane strip binding assay of the TSR protein. A.L.K. generated 2-μm lipid vesicles. J.W.S. provided primary astrocytes, technical expertise and critical intellectual input with these studies. K.S.R. provided overall coordination with respect to conception, design and supervision of the study. K.S.R. also wrote the manuscript with comments from co-authors.
Author information
Authors and Affiliations
Corresponding author
Ethics declarations
Competing interests
The authors declare no competing financial interests.
Supplementary information
Supplementary Information
The file contains Supplementary Figures S1-S9 with Legends. (PDF 1145 kb)
Rights and permissions
About this article
Cite this article
Park, D., Tosello-Trampont, AC., Elliott, M. et al. BAI1 is an engulfment receptor for apoptotic cells upstream of the ELMO/Dock180/Rac module. Nature 450, 430–434 (2007). https://doi.org/10.1038/nature06329
Received:
Accepted:
Published:
Issue date:
DOI: https://doi.org/10.1038/nature06329
This article is cited by
-
Complement C1q-mediated microglial synaptic elimination by enhancing desialylation underlies sevoflurane-induced developmental neurotoxicity
Cell & Bioscience (2024)
-
A review of the regulatory mechanisms of extracellular vesicles-mediated intercellular communication
Cell Communication and Signaling (2023)
-
Internalization of apoptotic cells during efferocytosis requires Mertk-mediated calcium influx
Cell Death & Disease (2023)
-
Targeting Ras-binding domain of ELMO1 by computational nanobody design
Communications Biology (2023)
-
Phosphatidylserine in the Nervous System: Cytoplasmic Regulator of the AKT and PKC Signaling Pathways and Extracellular “Eat-Me” Signal in Microglial Phagocytosis
Molecular Neurobiology (2023)


