Abstract
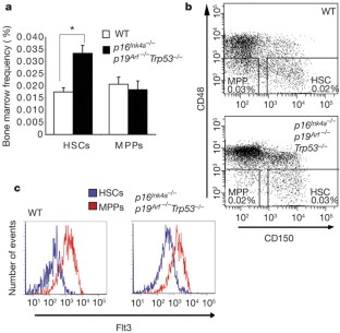
Haematopoiesis is maintained by a hierarchical system where haematopoietic stem cells (HSCs) give rise to multipotent progenitors, which in turn differentiate into all types of mature blood cells1. HSCs maintain themselves for the lifetime of the organism because of their ability to self-renew. However, multipotent progenitors lack the ability to self-renew, therefore their mitotic capacity and expansion potential are limited and they are destined to eventually stop proliferating after a finite number of cell divisions1,2. The molecular mechanisms that limit the proliferation capacity of multipotent progenitors and other more mature progenitors are not fully understood2,3. Here we show that bone marrow cells from mice deficient in three genes genetically downstream of Bmi1—p16Ink4a , p19Arf and Trp53 (triple mutant mice; p16Ink4a and p19Arf are alternative reading frames of the same gene (also called Cdkn2a) that encode different proteins)—have an approximately 10-fold increase in cells able to reconstitute the blood long term. This increase is associated with the acquisition of long-term reconstitution capacity by cells of the phenotype c-kit+Sca-1+Flt3+CD150-CD48-Lin-, which defines multipotent progenitors in wild-type mice4,5,6. The pattern of triple mutant multipotent progenitor response to growth factors resembles that of wild-type multipotent progenitors but not wild-type HSCs. These results demonstrate that p16Ink4a/p19Arf and Trp53 have a central role in limiting the expansion potential of multipotent progenitors. These pathways are commonly repressed in cancer, suggesting a mechanism by which early progenitor cells could gain the ability to self-renew and become malignant with further oncogenic mutations.
This is a preview of subscription content, access via your institution
Access options



Similar content being viewed by others
References
Morrison, S. J. & Weissman, I. L. The long-term repopulating subset of hematopoietic stem cells is deterministic and isolatable by phenotype. Immunity 1, 661–673 (1994)
Clarke, M. F. & Fuller, M. Stem cells and cancer: two faces of eve. Cell 124, 1111–1115 (2006)
Morrison, S. J. et al. A genetic determinant that specifically regulates the frequency of hematopoietic stem cells. J. Immunol. 168, 635–642 (2002)
Kiel, M. J. et al. SLAM family receptors distinguish hematopoietic stem and progenitor cells and reveal endothelial niches for stem cells. Cell 121, 1109–1121 (2005)
Adolfsson, J. et al. Upregulation of Flt3 expression within the bone marrow Lin-Sca1+c-kit+ stem cell compartment is accompanied by loss of self-renewal capacity. Immunity 15, 659–669 (2001)
Christensen, J. L. & Weissman, I. L. Flk-2 is a marker in hematopoietic stem cell differentiation: a simple method to isolate long-term stem cells. Proc. Natl Acad. Sci. USA 98, 14541–14546 (2001)
Molofsky, A. V. et al. Bmi-1 dependence distinguishes neural stem cell self-renewal from progenitor proliferation. Nature 425, 962–967 (2003)
Park, I.-K. et al. Bmi-1 is required for maintenance of adult self-renewing haematopoietic stem cells. Nature 423, 302–305 (2003)
Lessard, J. & Sauvageau, G. Bmi-1 determines the proliferative capacity of normal and leukaemic stem cells. Nature 423, 255–260 (2003)
Jacobs, J. J., Kieboom, K., Marino, S., DePinho, R. A. & van Lohuizen, M. The oncogene and Polycomb-group gene bmi-1 regulates cell proliferation and senescence through the ink4a locus. Nature 397, 164–168 (1999)
Molofsky, A. V., He, S., Bydon, M., Morrison, S. J. & Pardal, R. Bmi-1 promotes neural stem cell self-renewal and neural development but not mouse growth and survival by repressing the p16Ink4a and p19Arf senescence pathways. Genes Dev. 19, 1432–1437 (2005)
Oguro, H. et al. Differential impact of Ink4a and Arf on hematopoietic stem cells and their bone marrow microenvironment in Bmi1-deficient mice. J. Exp. Med. 203, 2247–2253 (2006)
Janzen, V. et al. Stem-cell ageing modified by the cyclin-dependent kinase inhibitor p16INK4a . Nature 443, 421–426 (2006)
Stepanova, L. & Sorrentino, B. P. A limited role for p16Ink4a and p19Arfin the loss of hematopoietic stem cells during proliferative stress. Blood 106, 827–832 (2005)
Dumble, M. et al. The impact of altered p53 dosage on hematopoietic stem cell dynamics during aging. Blood 109, 1736–1742 (2007)
Kim, I., He, S., Yilmaz, O. H., Kiel, M. J. & Morrison, S. J. Enhanced purification of fetal liver hematopoietic stem cells using SLAM family receptors. Blood 108, 737–744 (2006)
Yilmaz, O. H., Kiel, M. J. & Morrison, S. J. SLAM family markers are conserved among hematopoietic stem cells from old and reconstituted mice and markedly increase their purity. Blood 107, 924–930 (2006)
Zhang, C. C. & Lodish, H. F. Insulin-like growth factor 2 expressed in a novel fetal liver cell population is a growth factor for hematopoietic stem cells. Blood 103, 2513–2521 (2004)
Zhang, C. C. & Lodish, H. F. Murine hematopoietic stem cells change their surface phenotype during ex vivo expansion. Blood 105, 4314–4320 (2005)
Zhang, C. C. et al. Angiopoietin-like proteins stimulate ex vivo expansion of hematopoietic stem cells. Nature Med. 12, 240–245 (2006)
Akashi, K., Traver, D., Miyamoto, T. & Weissman, I. L. A clonogenic common myeloid progenitor that gives rise to all myeloid lineages. Nature 404, 193–195 (2000)
Berggren, P. et al. Detecting homozygous deletions in the CDKN2A(p16INK4a)/ARF(p14ARF ) gene in urinary bladder cancer using real-time quantitative PCR. Clin. Cancer Res. 9, 235–242 (2003)
Esteller, M. et al. Hypermethylation-associated inactivation of p14ARF is independent of p16INK4a methylation and p53 mutational status. Cancer Res. 60, 129–133 (2000)
Weber, A., Bellmann, U., Bootz, F., Wittekind, C. & Tannapfel, A. INK4a-ARF alterations and p53 mutations in primary and consecutive squamous cell carcinoma of the head and neck. Virchows Arch. 441, 133–142 (2002)
Burke, L. et al. Prognostic implications of molecular and immunohistochemical profiles of the Rb and p53 cell cycle regulatory pathways in primary non-small cell lung carcinoma. Clin. Cancer Res. 11, 232–241 (2005)
Zolota, V., Sirinian, C., Melachrinou, M., Symeonidis, A. & Bonikos, D. S. Expression of the regulatory cell cycle proteins p21, p27, p14, p16, p53, mdm2, and cyclin E in bone marrow biopsies with acute myeloid leukemia. Correlation with patients’ survival. Pathol. Res. Pract. 203, 199–207 (2007)
Jamieson, C. H. et al. Granulocyte-macrophage progenitors as candidate leukemic stem cells in blast-crisis CML. N. Engl. J. Med. 351, 657–667 (2004)
Acknowledgements
This work was supported by grants from the National Cancer Institute and National Institute of Diabetes and Digestive and Kidney Diseases (to M.F.C).
Author information
Authors and Affiliations
Corresponding author
Supplementary information
The file contains Supplementary Figures 1-9 with Legends and Supplementary Tables 1-3
The Supplementary Figures and the Supplementary Tables summarize the main findings of the manuscript, and provide more data about rescue of HSC activity in Bmi1 deficient mice by deletion of Tp53 and acquisition of long-term reconstitution ability by p16Ink4a-/-p19Arf-/-Tp53-/- MPPs. (PDF 689 kb)
Rights and permissions
About this article
Cite this article
Akala, O., Park, IK., Qian, D. et al. Long-term haematopoietic reconstitution by Trp53-/-p16Ink4a-/-p19Arf-/- multipotent progenitors. Nature 453, 228–232 (2008). https://doi.org/10.1038/nature06869
Received:
Accepted:
Published:
Issue date:
DOI: https://doi.org/10.1038/nature06869
This article is cited by
-
Progressive senescence programs induce intrinsic vulnerability to aging-related female breast cancer
Nature Communications (2024)
-
CDK7-YAP-LDHD axis promotes D-lactate elimination and ferroptosis defense to support cancer stem cell-like properties
Signal Transduction and Targeted Therapy (2023)
-
Role of epithelial to mesenchymal transition associated genes in mammary gland regeneration and breast tumorigenesis
Nature Communications (2017)
-
Loss of p53 induces leukemic transformation in a murine model of Jak2 V617F-driven polycythemia vera
Oncogene (2017)
-
PUMA promotes apoptosis of hematopoietic progenitors driving leukemic progression in a mouse model of myelodysplasia
Cell Death & Differentiation (2016)


