Abstract
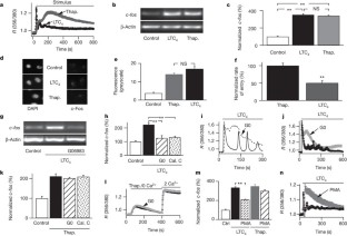
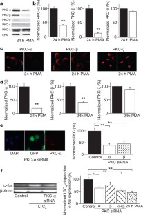
Receptor desensitization is a universal mechanism to turn off a biological response; in this process, the ability of a physiological trigger to activate a cell is lost despite the continued presence of the stimulus. Receptor desensitization of G-protein-coupled receptors involves uncoupling of the receptor from its G-protein or second-messenger pathway followed by receptor internalization1. G-protein-coupled cysteinyl leukotriene type I (CysLT1) receptors regulate immune-cell function and CysLT1 receptors are an established therapeutic target for allergies, including asthma2. Desensitization of CysLT1 receptors arises predominantly from protein-kinase-C-dependent phosphorylation of three serine residues in the receptor carboxy terminus3. Physiological concentrations of the receptor agonist leukotriene C4 (LTC4) evoke repetitive cytoplasmic Ca2+ oscillations, reflecting regenerative Ca2+ release from stores, which is sustained by Ca2+ entry through store-operated calcium-release-activated calcium (CRAC) channels4. CRAC channels are tightly linked to expression of the transcription factor c-fos5, a regulator of numerous genes important to cell growth and development6. Here we show that abolishing leukotriene receptor desensitization suppresses agonist-driven gene expression in a rat cell line. Mechanistically, stimulation of non-desensitizing receptors evoked prolonged inositol-trisphosphate-mediated Ca2+ release, which led to accelerated Ca2+-dependent slow inactivation of CRAC channels and a subsequent loss of excitation–transcription coupling. Hence, rather than serving to turn off a biological response, reversible desensitization of a Ca2+ mobilizing receptor acts as an ‘on’ switch, sustaining long-term signalling in the immune system.
This is a preview of subscription content, access via your institution
Access options
Subscribe to this journal
Receive 51 print issues and online access
$199.00 per year
only $3.90 per issue
Buy this article
- Purchase on SpringerLink
- Instant access to the full article PDF.
USD 39.95
Prices may be subject to local taxes which are calculated during checkout




Similar content being viewed by others
References
Pierce, K. L., Premont, R. T. & Lefkowitz, R. J. Seven-transmembrane receptors. Nature Rev. Mol. Cell Biol. 3, 639–650 (2002)
Funk, C. D. Leukotriene modifiers as potential therapeutics for cardiovascular disease. Nature Rev. Drug Discov. 4, 664–672 (2005)
Naik, S. et al. Regulation of cysteinyl leukotriene type 1 receptor internalization and signaling. J. Biol. Chem. 280, 8722–8732 (2005)
Di Capite, J., Ng, S.-W. & Parekh, A. B. Decoding of cytoplasmic Ca2+ oscillations through the spatial signature drives gene expression. Curr. Biol. 19, 853–858 (2009)
Ng, S.-W., Nelson, C. & Parekh, A. B. Coupling of Ca2+ microdomains to spatially and temporally distinct cellular responses by the tyrosine kinase Syk. J. Biol. Chem. 284, 24767–24772 (2009)
Foletta, V. C., Segal, D. H. & Cohen, D. R. Transcriptional regulation in the immune system: all roads lead to AP-1. J. Leukoc. Biol. 63, 139–152 (1998)
Di Capite, J. L., Shirley, A., Nelson, C., Bates, G. & Parekh, A. B. Intercellular calcium wave propagation involving positive feedback between CRAC channels and cysteinyl leukotrienes. FASEB J. 23, 894–905 (2009)
Di Capite, J., Nelson, C., Bates, G. & Parekh, A. B. Targeting CRAC channels and leukotriene receptors provides a novel combination strategy for treating nasal polyposis. J. Allergy Clin. Immunol. 124, 1014–1021 (2009)
Stephan, V., Seibt, A., Koerholz, D. & Wahn, V. Expression of mRNA for the proto-oncogene c-fos in rat basophilic leukemia cells. Cell. Signal. 9, 65–70 (1997)
Jousset, H., Frieden, M. & Demaurex, N. STIM1 knockdown reveals that store-operated Ca2+ channels located close to sarco/endoplasmic Ca2+ ATPases (SERCA) pumps silently refill the endoplasmic reticulum. J. Biol. Chem. 282, 11456–11464 (2007)
Ozawa, K. et al. Ca2+-dependent and Ca2+-independent isozymes of protein kinase C mediate exocytosis in antigen-stimulated rat basophilic RBL-2H3 cells. Reconstitution of secretory responses with Ca2+ and purified isozymes in washed permeabilized cells. J. Biol. Chem. 268, 1749–1756 (1993)
Deshpande, D. A. et al. PKC-dependent regulation of the receptor locus dominates functional consequences of cysteinyl leukotriene type 1 receptor activation. FASEB J. 21, 2335–2342 (2007)
Bird, G. S. & Putney, J. W. J. Capacitative calcium entry supports calcium oscillations in human embryonic kidney cells. J. Physiol. 562, 697–706 (2005)
Stauffer, T. P., Ahn, S. & Meyer, T. Receptor-induced transient reduction in plasma membrane PtdIns(4,5)P2 concentration monitored in living cells. Curr. Biol. 8, 343–346 (1998)
Parekh, A. B. & Putney, J. W. J. Store-operated calcium channels. Physiol. Rev. 85, 757–810 (2005)
Zweifach, A. & Lewis, R. S. Rapid inactivation of depletion-activated calcium current (ICRAC) due to local calcium feedback. J. Gen. Physiol. 105, 209–226 (1995)
Fierro, L. & Parekh, A. B. Fast calcium-dependent inactivation of calcium release-activated calcium current (CRAC) in RBL-1 cells. J. Membr. Biol. 168, 9–17 (1999)
Zweifach, A. & Lewis, R. S. Slow calcium-dependent inactivation of depletion-activated calcium current. J. Biol. Chem. 270, 14445–14451 (1995)
Parekh, A. B. Slow feedback inhibition of calcium release-activated calcium current by calcium entry. J. Biol. Chem. 273, 14925–14932 (1998)
Takasaka, T., Kaku, Y. & Hozawa, K. Mast cell degranulation in nasal polyps. Acta Otolaryngol. Suppl. 430, 39–48 (1986)
Ozawa, K., Yamada, K., Kazanietz, M. G., Blumberg, P. M. & Beaven, M. A. Different isozymes of protein kinase C mediate feedback inhibition of phospholipase C and stimulatory signals for exocytosis in RBL-2H3 cells. J. Biol. Chem. 268, 2280–2283 (1993)
Razin, E., Szallasi, Z., Kazanietz, M. G., Blumberg, P. M. & Rivera, J. Protein kinases C-β and C-ε link the mast cell high-affinity receptor for IgE to the expression of c-fos and c-jun. Proc. Natl Acad. Sci. USA 91, 7722–7726 (1994)
Kasai, H. & Petersen, O. H. Spatial dynamics of second messengers: IP3 and cAMP as long-range and associative messengers. Trends Neurosci. 17, 95–101 (1994)
Glitsch, M. D., Bakowski, D. & Parekh, A. B. Activation of the store-operated Ca2+ current ICRAC is compromised by inhibitors of the lipoxygenase family of enzymes. J. Physiol. (Lond.) 539, 93–106 (2002)
Ng, S.-W., Di Capite, J. L., Singaravelu, K. & Parekh, A. B. Sustained activation of the tyrosine kinase Syk by antigen in mast cells requires local Ca2+ influx through Ca2+ release-activated Ca2+ channels. J. Biol. Chem. 283, 31348–31355 (2008)
Acknowledgements
This work was supported by Medical Research Council grant support to A.B.P. S.-W. N. held a BBSRC-Glaxo-Smith-Kline studentship. We thank G. Miesenboeck and J. Putney for comments on the manuscript.
Author information
Authors and Affiliations
Contributions
S.-W.N. performed and analysed Ca2+ measurements, RT–PCR, western blots and siRNA knockdown. D.B. performed and analysed patch-clamp recordings. C.N. carried out immunocytochemistry. R.M. helped with Ca2+ measurements. R.A. and G.B. supplied human nasal polyps. A.B.P. carried out some patch-clamp experiments, discussed the results, supervised the project and wrote the paper.
Corresponding author
Ethics declarations
Competing interests
The authors declare no competing financial interests.
Supplementary information
Supplementary Information
The file contains Supplementary Text, Supplementary Figures 1-7 with legends and additional references. (PDF 811 kb)
Rights and permissions
About this article
Cite this article
Ng, SW., Bakowski, D., Nelson, C. et al. Cysteinyl leukotriene type I receptor desensitization sustains Ca2+-dependent gene expression. Nature 482, 111–115 (2012). https://doi.org/10.1038/nature10731
Received:
Accepted:
Published:
Issue date:
DOI: https://doi.org/10.1038/nature10731
This article is cited by
-
Sequential forward and reverse transport of the Na+ Ca2+ exchanger generates Ca2+ oscillations within mitochondria
Nature Communications (2018)


