Abstract
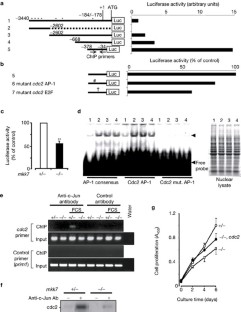
During the development of multicellular organisms, concerted actions of molecular signalling networks determine whether cells undergo proliferation, differentiation, death or ageing. Here we show that genetic inactivation of the stress signalling kinase, MKK7, a direct activator of JNKs in mice, results in embryonic lethality and impaired proliferation of hepatocytes. Beginning at passage 4–5, mkk7−/− mouse embryonic fibroblasts (MEFs) display impaired proliferation, premature senescence and G2/M cell cycle arrest. Similarly, loss of c-Jun or expression of a c-JunAA mutant in which the JNK phosphorylation sites were replaced with alanine results in a G2/M cell-cycle block. The G2/M cell-cycle kinase CDC2 was identified as a target for the MKK7–JNK–c-Jun pathway. These data show that the MKK7–JNK–c-Jun signalling pathway couples developmental and environmental cues to CDC2 expression, G2/M cell cycle progression and cellular senescence in fibroblasts.
This is a preview of subscription content, access via your institution
Access options
Subscribe to this journal
Receive 12 print issues and online access
$259.00 per year
only $21.58 per issue
Buy this article
- Purchase on SpringerLink
- Instant access to the full article PDF.
USD 39.95
Prices may be subject to local taxes which are calculated during checkout







Similar content being viewed by others
References
Chang, L. & Karin, M. Mammalian MAP kinase signalling cascades. Nature 410, 37–40 (2001).
Seger, R. & Krebs, E.G. The MAPK signaling cascade. FASEB J. 9, 726–735 (1995).
Tibbles, L.A. & Woodgett, J.R. The stress-activated protein kinase pathways. Cell Mol. Life Sci. 55, 1230–1254 (1999).
Waskiewicz, A.J. & Cooper, J.A. Mitogen and stress response pathways: MAP kinase cascades and phosphatase regulation in mammals and yeast. Curr. Opin. Cell Biol. 7, 798–805 (1995).
Davis, R.J. Signal transduction by the JNK group of MAP kinases. Cell 103, 239–252 (2000).
Roovers, K. & Assoian, R.K. Integrating the MAP kinase signal into the G1 phase cell cycle machinery. Bioessays 22, 818–826 (2000).
Johnson, G.L. & Lapadat, R. Mitogen-activated protein kinase pathways mediated by ERK, JNK, and p38 protein kinases. Science 298, 1911–1912 (2002).
Kishimoto, H. et al. Different properties of SEK1 and MKK7 in dual phosphorylation of stress-induced activated protein kinase SAPK/JNK in embryonic stem cells. J. Biol. Chem. 278, 16595–16601 (2003).
Wada, T. et al. Impaired synergistic activation of stress-activated protein kinase SAPK/JNK in mouse embryonic stem cells lacking SEK1/MKK4: different contribution of SEK2/MKK7 isoforms to the synergistic activation. J. Biol. Chem. 276, 30892–30897 (2001).
Fleming, Y. et al. Synergistic activation of stress-activated protein kinase 1/c-Jun N-terminal kinase (SAPK1/JNK) isoforms by mitogen-activated protein kinase kinase 4 (MKK4) and MKK7. Biochem J. 352, 145–154 (2000).
Nishina, H. et al. Defective liver formation and liver cell apoptosis in mice lacking the stress signaling kinase SEK1/MKK4. Development 126, 505–516 (1999).
Dong, C. et al. JNK is required for effector T-cell function but not for T-cell activation. Nature 405, 91–94 (2000).
Behrens, A., Sibilia, M. & Wagner, E.F. Amino-terminal phosphorylation of c-Jun regulates stress-induced apoptosis and cellular proliferation. Nature Genet. 21, 326–329 (1999).
Behrens, A., Jochum, W., Sibilia, M. & Wagner, E.F. Oncogenic transformation by ras and fos is mediated by c-Jun N-terminal phosphorylation. Oncogene 19, 2657–2663 (2000).
Tournier, C. et al. MKK7 is an essential component of the JNK signal transduction pathway activated by proinflammatory cytokines. Genes Dev 15, 1419–1426 (2001).
Hochedlinger, K., Wagner, E.F. & Sabapathy, K. Differential effects of JNK1 and JNK2 on signal specific induction of apoptosis. Oncogene 21, 2441–2445 (2002).
Tournier, C. et al. Requirement of JNK for stress-induced activation of the cytochrome c-mediated death pathway. Science 288, 870–874 (2000).
Dimri, G.P. et al. A biomarker that identifies senescent human cells in culture and in aging skin in vivo. Proc. Natl Acad. Sci. USA 92, 9363–9367 (1995).
Schreiber, M. et al. Control of cell cycle progression by c-Jun is p53 dependent. Genes Dev. 13, 607–619 (1999).
Sherwood, S.W., Rush, D., Ellsworth, J.L. & Schimke, R.T. Defining cellular senescence in IMR-90 cells: a flow cytometric analysis. Proc. Natl Acad. Sci. USA 85, 9086–9090 (1988).
Paulson, J.R., Taylor, S.S., Lake, R.S. & Salzman, N.P. Phosphorylation of histones 1 and 3 and nonhistone high mobility group 14 by an endogenous kinase in HeLa metaphase chromosomes. J. Biol. Chem. 257, 6064–6072 (1982).
Lake, R.S. & Salzman, N.P. Occurrence and properties of a chromatin-associated F1-histone phosphokinase in mitotic Chinese hamster cells. Biochemistry 11, 4817–4826 (1972).
Bulavin, D.V. et al. Initiation of a G2/M checkpoint after ultraviolet radiation requires p38 kinase. Nature 411, 102–107 (2001).
Shackelford, R.E., Kaufmann, W.K. & Paules, R.S. Cell cycle control, checkpoint mechanisms, and genotoxic stress. Environ. Health Perspect. 107, 5–24 (1999).
Orren, D.K., Petersen, L.N. & Bohr, V.A. A UV-responsive G2 checkpoint in rodent cells. Mol. Cell. Biol. 15, 3722–3730 (1995).
Toussaint, O. et al. Stress-induced premature senescence. Essence of life, evolution, stress, and aging. Ann. NY Acad. Sci. 908, 85–98 (2000).
Th'ng, J.P. et al. The FT210 cell line is a mouse G2 phase mutant with a temperature-sensitive CDC2 gene product. Cell 63, 313–324 (1990).
Arion, D., Meijer, L., Brizuela, L. & Beach, D. cdc2 is a component of the M phase-specific histone H1 kinase: evidence for identity with MPF. Cell 55, 371–378 (1988).
Okada, Y., Voznesensky, O., Herschman, H., Harrison, J. & Pilbeam, C. Identification of multiple cis-acting elements mediating the induction of prostaglandin G/H synthase-2 by phorbol ester in murine osteoblastic cells. J. Cell. Biochem. 78, 197–209 (2000).
Dalton, S. Cell cycle regulation of the human cdc2 gene. EMBO J. 11, 1797–1804 (1992).
Kovary, K. & Bravo, R. The jun and fos protein families are both required for cell cycle progression in fibroblasts. Mol. Cell. Biol. 11, 4466–4472 (1991).
Kennedy, N.J. et al. Suppression of Ras-stimulated transformation by the JNK signal transduction pathway. Genes Dev. 17, 629–637 (2003).
Serrano, M., Lin, A.W., McCurrach, M.E., Beach, D. & Lowe, S.W. Oncogenic ras provokes premature cell senescence associated with accumulation of p53 and p16INK4a. Cell 88, 593–602 (1997).
Sasaki, T. et al. The stress kinase mitogen-activated protein kinase kinase (MKK)7 is a negative regulator of antigen receptor and growth factor receptor-induced proliferation in hematopoietic cells. J. Exp. Med. 194, 757–768 (2001).
Didinsky, J.B. & Rheinwald, J.G. Failure of hydrocortisone or growth factors to influence the senescence of fibroblasts in a new culture system for assessing replicative lifespan. J. Cell. Physiol. 109, 171–179 (1981).
Wynford-Thomas, D. p53: guardian of cellular senescence. J. Pathol. 180, 118–121 (1996).
Sugarman, J.L., Schonthal, A.H. & Glass, C.K. Identification of a cell-type-specific and E2F-independent mechanism for repression of cdc2 transcription. Mol. Cell. Biol. 15, 3282–3290 (1995).
King, K.L. & Cidlowski, J.A. Cell cycle and apoptosis: common pathways to life and death. J. Cell. Biochem. 58, 175–180 (1995).
Freeman, R.S., Estus, S. & Johnson, E.M. Jr. Analysis of cell cycle-related gene expression in postmitotic neurons: selective induction of cyclin D1 during programmed cell death. Neuron 12, 343–355 (1994).
Park, D.S. et al. cyclin-dependent kinases participate in death of neurons evoked by DNA-damaging agents. J. Cell Biol. 143, 457–467 (1998).
Hakem, A., Sasaki, T., Kozieradzki, I. & Penninger, J.M. The cyclin-dependent kinase Cdk2 regulates thymocyte apoptosis. J. Exp. Med. 189, 957–968 (1999).
Field, S.J. et al. E2F-1 functions in mice to promote apoptosis and suppress proliferation. Cell 85, 549–561 (1996).
Konishi, Y., Lehtinen, M., Donovan, N. & Bonni, A. Cdc2 phosphorylation of BAD links the cell cycle to the cell death machinery. Mol. Cell 9, 1005–1016 (2002).
Watanabe, T. et al. SEK1/MKK4-mediated SAPK/JNK signaling participates in embryonic hepatoblast proliferation via a pathway different from NF-κB-induced anti-apoptosis. Dev. Biol. 250, 332–347 (2002).
Weinmann, A.S., Bartley, S.M., Zhang, T., Zhang, M.Q. & Farnham, P.J. Use of chromatin immunoprecipitation to clone novel E2F target promoters. Mol. Cell Biol. 21, 6820–6832 (2001).
Acknowledgements
We thank J. Woodgett, L. Harrington, J. C. Zuniga-Pflucker, T. Schmitt, J. Joza, C. Krawczyk, E. Griffith, L. Barra, M. Crackower, U. Erickson, L. Zhang, H. Hara and M. Rangachari for discussion and reagents. T.W. is supported by the H15th fellowship of the Japan Society for the Promotion of Science. This work is supported by the National Cancer Institute of Canada (NCIC), the Institute of Molecular Biotechnology of the Austrian Academy of Sciences (IMBA), and the Jubilaeumsfonds of the Austrian National Bank.
Author information
Authors and Affiliations
Corresponding author
Ethics declarations
Competing interests
The authors declare no competing financial interests.
Supplementary information
Supplementary figures
Supplementary Information, Fig. S1 (PPT 6509 kb)
Supplementary Information, Fig. S2
Supplementary Information, Fig. S3
Supplementary Information, Fig. S4
Rights and permissions
About this article
Cite this article
Wada, T., Joza, N., Cheng, Hy. et al. MKK7 couples stress signalling to G2/M cell-cycle progression and cellular senescence. Nat Cell Biol 6, 215–226 (2004). https://doi.org/10.1038/ncb1098
Received:
Accepted:
Published:
Issue date:
DOI: https://doi.org/10.1038/ncb1098
This article is cited by
-
Identification of a novel anoikis signalling pathway using the fungal virulence factor gliotoxin
Nature Communications (2018)
-
Knockdown of eukaryotic translation initiation factor 3 subunit D (eIF3D) inhibits proliferation of acute myeloid leukemia cells
Molecular and Cellular Biochemistry (2018)
-
Age-dependent motor dysfunction due to neuron-specific disruption of stress-activated protein kinase MKK7
Scientific Reports (2017)
-
The oncogenic transcription factor c-Jun regulates glutaminase expression and sensitizes cells to glutaminase-targeted therapy
Nature Communications (2016)
-
The E3 ubiquitin ligase Trim7 mediates c-Jun/AP-1 activation by Ras signalling
Nature Communications (2015)


