Abstract
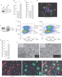
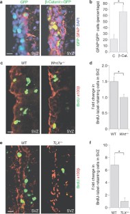
The nuclear receptor TLX (also known as NR2E1) is essential for adult neural stem cell self-renewal; however, the molecular mechanisms involved remain elusive. Here we show that TLX activates the canonical Wnt/β-catenin pathway in adult mouse neural stem cells. Furthermore, we demonstrate that Wnt/β-catenin signalling is important in the proliferation and self-renewal of adult neural stem cells in the presence of epidermal growth factor and fibroblast growth factor. Wnt7a and active β-catenin promote neural stem cell self-renewal, whereas the deletion of Wnt7a or the lentiviral transduction of axin, a β-catenin inhibitor, led to decreased cell proliferation in adult neurogenic areas. Lentiviral transduction of active β-catenin led to increased numbers of type B neural stem cells in the subventricular zone of adult brains, whereas deletion of Wnt7a or TLX resulted in decreased numbers of neural stem cells retaining bromodeoxyuridine label in the adult brain. Both Wnt7a and active β-catenin significantly rescued a TLX (also known as Nr2e1) short interfering RNA-induced deficiency in neural stem cell proliferation. Lentiviral transduction of an active β-catenin increased cell proliferation in neurogenic areas of TLX-null adult brains markedly. These results strongly support the hypothesis that TLX acts through the Wnt/β-catenin pathway to regulate neural stem cell proliferation and self-renewal. Moreover, this study suggests that neural stem cells can promote their own self-renewal by secreting signalling molecules that act in an autocrine/paracrine mode.
This is a preview of subscription content, access via your institution
Access options
Subscribe to this journal
Receive 12 print issues and online access
$259.00 per year
only $21.58 per issue
Buy this article
- Purchase on SpringerLink
- Instant access to the full article PDF.
USD 39.95
Prices may be subject to local taxes which are calculated during checkout







Similar content being viewed by others
Accession codes
References
Weiss, S. and van der Kooy, D. CNS stem cells: where's the biology (a.k.a. beef)? J. Neurobiol. 36, 307–314 (1998).
Alvarez-Buylla, A. & Temple, S. Stem cells in the developing and adult nervous system. J. Neurobiol. 36, 105–110 (1998).
Gage, F. H., Kempermann, G., Palmer, T. D., Peterson, D. A. & Ray, J. Multipotent progenitor cells in the adult dentate gyrus. J. Neurobiol. 36, 249–266 (1998).
McKay, R. Stem cells in the central nervous system. Science 276, 66–71 (1997).
Reynolds, B. A., Tetzlaff, W. & Weiss, S. A multipotent EGF-responsive striatal embryonic progenitor cell produces neurons and astrocytes. J. Neurosci. 12, 4565–4574 (1992).
Richards, L. J., Kilpatrick, T. J. & Bartlett, P. F. De novo generation of neuronal cells from the adult mouse brain. Proc. Natl Acad. Sci. USA 89, 8591–8595 (1992).
Yu, R. T., McKeown, M., Evans, R. M. & Umesono, K. Relationship between Drosophila gap gene tailless and a vertebrate nuclear receptor Tlx. Nature 370, 375–379 (1994).
Monaghan, A. P., Grau, E., Bock, D. & Schutz, G. The mouse homolog of the orphan nuclear receptor tailless is expressed in the developing forebrain. Development 121, 839–853 (1995).
Shi, Y. et al. Expression and function of orphan nuclear receptor TLX in adult neural stem cells. Nature 427, 78–83 (2004).
Li, W. et al. Nuclear Receptor TLX Regulates cell cycle progression in neural stem cells of the developing brain. Mol. Endocrinol. 22, 56–64 (2008).
Sun, G., Yu, R. T., Evans, R. M. & Shi, Y. Orphan nuclear receptor TLX recruits histone deacetylases to repress transcription and regulate neural stem cell proliferation. Proc. Natl Acad. Sci. USA 104, 15282–15287 (2007).
Zhao, C., Sun, G., Li, S. & Shi, Y. A feedback regulatory loop involving microRNA-9 and nuclear receptor TLX in neural stem cell fate determination. Nature Struct. Mol. Biol. 16, 365–371 (2009).
Zhang, C. L., Zou, Y., He, W., Gage, F. H. & Evans, R. M. A role for adult TLX-positive neural stem cells in learning and behaviour. Nature 451, 1004–1008 (2008).
Liu, H. K. et al. The nuclear receptor tailless is required for neurogenesis in the adult subventricular zone. Genes Dev. 22, 2473–2478 (2008).
Nusse, R. & Varmus, H. E. Wnt genes. Cell 69, 1073–1087 (1992).
McMahon, A. P., Gavin, B. J., Parr, B., Bradley, A. & McMahon, J. A. The Wnt family of cell signalling molecules in postimplantation development of the mouse. Ciba Found. Symp. 165, 199–212 (1992).
Moon, R. T., Brown, J. D. & Torres, M. WNTs modulate cell fate and behavior during vertebrate development. Trends Genet. 13, 157–162 (1997).
Willert, K. & Nusse, R. Beta-catenin: a key mediator of Wnt signaling. Curr. Opin. Genet. Dev. 8, 95–102 (1998).
Clevers, H. C. & Grosschedl, R. Transcriptional control of lymphoid development: lessons from gene targeting. Immunol. Today 17, 336–343 (1996).
Molenaar, M. et al. XTcf-3 transcription factor mediates β-catenin-induced axis formation in Xenopus embryos. Cell 86, 391–399 (1996).
Behrens, J. et al. Functional interaction of β-catenin with the transcription factor LEF-1. Nature 382, 638–342 (1996).
Tetsu, O. & McCormick, F. β-Catenin regulates expression of cyclin D1 in colon carcinoma cells. Nature 398, 422–426 (1999).
Reya, T. et al. A role for Wnt signalling in self-renewal of haematopoietic stem cells. Nature 423, 409–414 (2003).
Willert, K. et al. Wnt proteins are lipid-modified and can act as stem cell growth factors. Nature 423, 448–452 (2003).
Zhu, A. J. & Watt, F. M. β-Catenin signalling modulates proliferative potential of human epidermal keratinocytes independently of intercellular adhesion. Development 126, 2285–2298 (1999).
Korinek, V. et al. Depletion of epithelial stem-cell compartments in the small intestine of mice lacking Tcf-4. Nature Genet. 19, 379–383 (1998).
Lee, S. M., Tole, S., Grove, E. & McMahon, A. P. A local Wnt-3a signal is required for development of the mammalian hippocampus. Development 127, 457–467 (2000).
Viti, J., Gulacsi, A. & Lillien, L. Wnt regulation of progenitor maturation in the cortex depends on Shh or fibroblast growth factor 2. J. Neurosci. 23, 5919–5927 (2003).
Chenn, A. & Walsh, C. A. Regulation of cerebral cortical size by control of cell cycle exit in neural precursors. Science 297, 365–369 (2002).
Zechner, D. et al. β-Catenin signals regulate cell growth and the balance between progenitor cell expansion and differentiation in the nervous system. Dev. Biol. 258, 406–418 (2003).
Zhou, C. J., Zhao, C. & Pleasure, S. J. Wnt signaling mutants have decreased dentate granule cell production and radial glial scaffolding abnormalities. J. Neurosci. 24, 121–126 (2004).
Yu, H. M., Liu, B., Costantini, F. & Hsu, W. Impaired neural development caused by inducible expression of Axin in transgenic mice. Mech. Dev. 124, 146–156 (2007).
Adachi, K. et al. Beta-catenin signaling promotes proliferation of progenitor cells in the adult mouse subventricular zone. Stem Cells 25, 2827–2836 (2007).
Shen, Q. et al. Endothelial cells stimulate self-renewal and expand neurogenesis of neural stem cells. Science 304, 1338–1340 (2004).
Barth, A. I., Pollack, A. L., Altschuler, Y., Mostov, K. E. & Nelson, W. J. NH2-terminal deletion of β-catenin results in stable colocalization of mutant β-catenin with adenomatous polyposis coli protein and altered MDCK cell adhesion. J. Cell Biol. 136, 693–706 (1997).
Hsieh, J. C. et al. A new secreted protein that binds to Wnt proteins and inhibits their activities. Nature 398, 431–436 (1999).
Cadigan, K. M., Fish, M. P., Rulifson, E. J. & Nusse, R. Wingless repression of Drosophila frizzled 2 expression shapes the Wingless morphogen gradient in the wing. Cell 93, 767–777 (1998).
Zeng, L. et al. The mouse Fused locus encodes Axin, an inhibitor of the Wnt signaling pathway that regulates embryonic axis formation. Cell 90, 181–192 (1997).
Parr, B. A. & McMahon, A. P. Sexually dimorphic development of the mammalian reproductive tract requires Wnt-7a. Nature 395, 707–710 (1998).
Doetsch, F., Caille, I., Lim, D. A., Garcia-Verdugo, J. M. & Alvarez-Buylla, A. Subventricular zone astrocytes are neural stem cells in the adult mammalian brain. Cell 97, 703–716 (1999).
Jackson, E. L. et al. PDGFRα-positive B cells are neural stem cells in the adult SVZ that form glioma-like growths in response to increased PDGF signaling. Neuron 51, 187–199 (2006).
Hirabayashi, Y. et al. The Wnt/β-catenin pathway directs neuronal differentiation of cortical neural precursor cells. Development 131, 2791–2801 (2004).
Lie, D. C. et al. Wnt signalling regulates adult hippocampal neurogenesis. Nature 437, 1370–1375 (2005).
Kuwabara, T. et al. Wnt-mediated activation of NeuroD1 and retro-elements during adult neurogenesis. Nature Neurosci. 12, 1097–1105 (2009).
Fuchs, E., Tumbar, T. & Guasch, G. Socializing with the neighbors: stem cells and their niche. Cell 116, 769–778 (2004).
Song, H., Stevens, C. F. & Gage, F. H. Astroglia induce neurogenesis from adult neural stem cells. Nature 417, 39–44 (2002).
Taupin, P. et al. FGF-2-responsive neural stem cell proliferation requires CCg, a novel autocrine/paracrine cofactor. Neuron 28, 385–397 (2000).
Lefstin, J. A. & Yamamoto, K. R. Allosteric effects of DNA on transcriptional regulators. Nature 392, 885–888 (1998).
Palmer, T. D., Markakis, E. A., Willhoite, A. R., Safar, F. & Gage, F. H. Fibroblast growth factor-2 activates a latent neurogenic program in neural stem cells from diverse regions of the adult CNS. J. Neurosci. 19, 8487–8497 (1999).
Tzahor, E. & Lassar, A. B. Wnt signals from the neural tube block ectopic cardiogenesis. Genes Dev. 15, 255–260 (2001).
Acknowledgements
We thank Jeremy Stark and John Zaia for a critical reading of the manuscript; Shengxiu Li and Richard Stewart for technical help; Mariko Lee and Brian Armstrong for microscopy support; Angela Barth (Stanford University) for the constitutively active β-catenin construct; Frank Costantini (Columbia University) for providing the axin cDNA; Andrew Lassar (Harvard Medical School) and Eldad Tzahor (Weizmann Institute) for providing the IgG and Frzb–IgG expression vectors and stably transfected cells; and Bert Vogelstein (Johns Hopkins University) for Topflash plasmid. Y.S. is a Kimmel Scholar. G.S. is a Herbert Horvitz Postdoctoral Fellow. F.H.G. is the Adler Professor of Age-Related Neurodegenerative Diseases and is supported by the National Institutes of Health (NIH) and the Picower Foundation. R.M.E. is an Investigator of the Howard Hughes Medical Institute at the Salk Institute and March of Dimes Chair in Molecular and Developmental Biology. This work was supported by the Whitehall Foundation, the Margaret E. Early Medical Trust and the NIH National Institute of Neurological Disorders and Stroke RO1 NS059546 (to Y.S.).
Author information
Authors and Affiliations
Contributions
Y.S. conceived and designed the study. Y.S., Q.Q., G.S., W.L., S.Y., P.Y. and C.Z. performed the experiments and analysed the data. Y.S., Q.Q., G.S., F.H.G. and R.M.E. interpreted the data. Y.S. wrote the paper with comments from Q.Q., G.S., R.T.Y., F.H.G. and R.M.E.
Corresponding author
Ethics declarations
Competing interests
The authors declare no competing financial interests.
Supplementary information
Supplementary Information
Supplementary Information (PDF 1119 kb)
Rights and permissions
About this article
Cite this article
Qu, Q., Sun, G., Li, W. et al. Orphan nuclear receptor TLX activates Wnt/β-catenin signalling to stimulate neural stem cell proliferation and self-renewal. Nat Cell Biol 12, 31–40 (2010). https://doi.org/10.1038/ncb2001
Received:
Accepted:
Published:
Issue date:
DOI: https://doi.org/10.1038/ncb2001
This article is cited by
-
Apically localized PANX1 impacts neuroepithelial expansion in human cerebral organoids
Cell Death Discovery (2024)
-
Bipolar disorder-iPSC derived neural progenitor cells exhibit dysregulation of store-operated Ca2+ entry and accelerated differentiation
Molecular Psychiatry (2023)
-
Current advancements of modelling schizophrenia using patient-derived induced pluripotent stem cells
Acta Neuropathologica Communications (2022)
-
Breast carcinoma-amplified sequence 2 regulates adult neurogenesis via β-catenin
Stem Cell Research & Therapy (2022)
-
Reduced adult neurogenesis is associated with increased macrophages in the subependymal zone in schizophrenia
Molecular Psychiatry (2021)


