Abstract
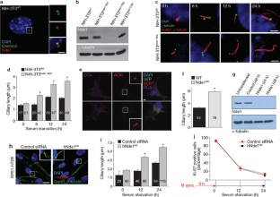
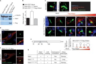
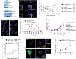
The primary cilium is an antenna-like organelle that is dynamically regulated during the cell cycle. Ciliogenesis is initiated as cells enter quiescence, whereas resorption of the cilium precedes mitosis. The mechanisms coordinating ciliogenesis with the cell cycle are unknown. Here we identify the centrosomal protein Nde1 (nuclear distribution gene E homologue 1) as a negative regulator of ciliary length. Nde1 is expressed at high levels in mitosis, low levels in quiescence and localizes at the mother centriole, which nucleates the primary cilium. Cells depleted of Nde1 have longer cilia and a delay in cell cycle re-entry that correlates with ciliary length. Knockdown of Nde1 in zebrafish embryos results in increased ciliary length, suppression of cell division, reduction of the number of cells forming the Kupffer's vesicle and left–right patterning defects. These data suggest that Nde1 is an integral component of a network coordinating ciliary length with cell cycle progression and have implications for understanding the transition from a quiescent to a proliferative state.
This is a preview of subscription content, access via your institution
Access options
Subscribe to this journal
Receive 12 print issues and online access
$259.00 per year
only $21.58 per issue
Buy this article
- Purchase on SpringerLink
- Instant access to the full article PDF.
USD 39.95
Prices may be subject to local taxes which are calculated during checkout







Similar content being viewed by others
References
Rash, J. E., Shay, J. W. & Biesele, J. J. Cilia in cardiac differentiation. J. Ultrastruct. Res. 29, 470–484 (1969).
Tucker, R. W., Pardee, A. B. & Fujiwara, K. Centriole ciliation is related to quiescence and DNA synthesis in 3T3 cells. Cell 17, 527–535 (1979).
Rieder, C. L., Jensen, C. G. & Jensen, L. C. The resorption of primary cilia during mitosis in a vertebrate (PtK1) cell line. J. Ultrastruct. Res. 68, 173–185 (1979).
Tucker, R. W., Scher, C. D. & Stiles, C. D. Centriole deciliation associated with the early response of 3T3 cells to growth factors but not to SV40. Cell 18, 1065–1072 (1979).
Pan, J. & Snell, W. The primary cilium: keeper of the key to cell division. Cell 129, 1255–1257 (2007).
Quarmby, L. M. & Parker, J. D. Cilia and the cell cycle? J. Cell Biol. 169, 707–710 (2005).
Qin, H., Wang, Z., Diener, D. & Rosenbaum, J. Intraflagellar transport protein 27 is a small G protein involved in cell-cycle control. Curr. Biol. 17, 193–202 (2007).
Robert, A. et al. The intraflagellar transport component IFT88/polaris is a centrosomal protein regulating G1–S transition in non-ciliated cells. J. Cell Sci. 120, 628–637 (2007).
Rosenbaum, J. L. & Witman, G. B. Intraflagellar transport. Nat. Rev. Mol. Cell Biol. 3, 813–825 (2002).
Bielas, S. L. et al. Mutations in INPP5E, encoding inositol polyphosphate-5-phosphatase E, link phosphatidyl inositol signaling to the ciliopathies. Nat. Genet. 41, 1032–1036 (2009).
Jacoby, M. et al. INPP5E mutations cause primary cilium signaling defects, ciliary instability and ciliopathies in human and mouse. Nat. Genet. 41, 1027–1031 (2009).
Pugacheva, E. N., Jablonski, S. A., Hartman, T. R., Henske, E. P. & Golemis, E. A. HEF1-dependent Aurora A activation induces disassembly of the primary cilium. Cell 129, 1351–1363 (2007).
Spektor, A., Tsang, W. Y., Khoo, D. & Dynlacht, B. D. Cep97 and CP110 suppress a cilia assembly program. Cell 130, 678–690 (2007).
Tsang, W. Y. et al. CP110 suppresses primary cilia formation through its interaction with CEP290, a protein deficient in human ciliary disease. Dev. Cell 15, 187–197 (2008).
Schmidt, T. I. et al. Control of centriole length by CPAP and CP110. Curr. Biol. 19, 1005–1011 (2009).
Tang, C. J., Fu, R. H., Wu, K. S., Hsu, W. B. & Tang, T. K. CPAP is a cell-cycle regulated protein that controls centriole length. Nat. Cell Biol. 11, 825–831 (2009).
Kohlmaier, G. et al. Overly long centrioles and defective cell division upon excess of the SAS-4-related protein CPAP. Curr. Biol. 19, 1012–1018 (2009).
Chen, Z., Indjeian, V.B., McManus, M., Wang, L. & Dynlacht, B.D. CP110, a cell cycle-dependent CDK substrate, regulates centrosome duplication in human cells. Dev. Cell 3, 339–350 (2002).
Bershteyn, M., Atwood, S. X., Woo, W. M., Li, M. & Oro, A. E. MIM and cortactin antagonism regulates ciliogenesis and hedgehog signaling. Dev. Cell 19, 270–283 (2010).
Mikule, K. et al. Loss of centrosome integrity induces p38–p53–p21-dependent G1–S arrest. Nat. Cell Biol. 9, 160–170 (2007).
Efimov, V.P. & Morris, N.R. The LIS1-related NUDF protein of Aspergillus nidulans interacts with the coiled-coil domain of the NUDE/RO11 protein. J. Cell Biol. 150, 681–688 (2000).
Feng, Y. et al. LIS1 regulates CNS lamination by interacting with mNudE, a central component of the centrosome. Neuron 28, 665–679 (2000).
Feng, Y. & Walsh, C.A. Mitotic spindle regulation by Nde1 controls cerebral cortical size. Neuron 44, 279–293 (2004).
Stehman, S. A., Chen, Y., McKenney, R. J. & Vallee, R. B. NudE and NudEL are required for mitotic progression and are involved in dynein recruitment to kinetochores. J. Cell Biol. 178, 583–594 (2007).
Vergnolle, M. A. & Taylor, S. S. Cenp-F links kinetochores to Ndel1/Nde1/Lis1/dynein microtubule motor complexes. Curr. Biol. 17, 1173–1179 (2007).
Lam, C., Vergnolle, M. A., Thorpe, L., Woodman, P. G. & Allan, V. J. Functional interplay between LIS1, NDE1 and NDEL1 in dynein-dependent organelle positioning. J. Cell Sci. 123, 202–212 (2010).
Shmueli, A. et al. Ndel1 palmitoylation: a new mean to regulate cytoplasmic dynein activity. EMBO J. 29, 107–119 (2010).
May, S.R. et al. Loss of the retrograde motor for IFT disrupts localization of Smo to cilia and prevents the expression of both activator and repressor functions of Gli. Dev. Biol. 287, 378–389 (2005).
Pazour, G. J., Wilkerson, C. G. & Witman, G. B. A dynein light chain is essential for the retrograde particle movement of intraflagellar transport (IFT). J. Cell Biol. 141, 979–992 (1998).
Pazour, G.J., Dickert, B.L. & Witman, G.B. The DHC1b (DHC2) isoform of cytoplasmic dynein is required for flagellar assembly. J Cell Biol 144, 473–481 (1999).
Rompolas, P., Pedersen, L.B., Patel-King, R.S. & King, S.M. Chlamydomonas FAP133 is a dynein intermediate chain associated with the retrograde intraflagellar transport motor. J. Cell Sci. 120, 3653–3665 (2007).
McKenney, R. J., Vershinin, M., Kunwar, A., Vallee, R. B. & Gross, S. P. LIS1 and NudE induce a persistent dynein force-producing state. Cell 141, 304–314 (2010).
Martinez-Moreno, M. et al. Recognition of novel viral sequences that associate with the dynein light chain LC8 identified through a pepscan technique. FEBS Lett. 544, 262–267 (2003).
Gillingham, A.K. & Munro, S. The PACT domain, a conserved centrosomal targeting motif in the coiled-coil proteins AKAP450 and pericentrin. EMBO rep. 1, 524–529 (2000).
Kim, J. et al. Functional genomic screen for modulators of ciliogenesis and cilium length. Nature 464, 1048–1051 (2010).
Rubtsova, S. N. et al. Disruption of actin microfilaments by cytochalasin D leads to activation of p53. FEBS Lett. 430, 353–357 (1998).
Nachury, M.V. et al. A core complex of BBS proteins cooperates with the GTPase Rab8 to promote ciliary membrane biogenesis. Cell 129, 1201–1213 (2007).
Essner, J. J., Amack, J. D., Nyholm, M. K., Harris, E. B. & Yost, H. J. Kupffer's vesicle is a ciliated organ of asymmetry in the zebrafish embryo that initiates left–right development of the brain, heart and gut. Development 132, 1247–1260 (2005).
Ostrowski, L.E. et al. A proteomic analysis of human cilia: identification of novel components. Mol. Cell Proteomics 1, 451–465 (2002).
Matsumoto, Y. & Maller, J. L. A centrosomal localization signal in cyclin E required for Cdk2-independent S phase entry. Science 306, 885–888 (2004).
Baker, S. A., Freeman, K., Luby-Phelps, K., Pazour, G. J. & Besharse, J. C. IFT20 links kinesin II with a mammalian intraflagellar transport complex that is conserved in motile flagella and sensory cilia. J. Biol. Chem. 278, 34211–34218 (2003).
Follit, J. A., Tuft, R. A., Fogarty, K. E. & Pazour, G. J. The intraflagellar transport protein IFT20 is associated with the Golgi complex and is required for cilia assembly. Mol. Biol. Cell 17, 3781–3792 (2006).
Breunig, J. J. et al. Primary cilia regulate hippocampal neurogenesis by mediating sonic hedgehog signaling. Proc. Natl Acad. Sci. USA 105, 13127–13132 (2008).
Davis, R. E. et al. A knockin mouse model of the Bardet-Biedl syndrome 1 M390R mutation has cilia defects, ventriculomegaly, retinopathy and obesity. Proc. Natl Acad. Sci. USA 104, 19422–19427 (2007).
Acknowledgements
We thank J. Rosenbaum, S. Doxsey, C. Wood, N. Wilson, D. Dawson, S. Plafker and R. Janknecht for comments on the manuscript, S. Munro, B. Yoder, J. Peränen, J. Salisbury, A. S. McCallion and G. Pazour for reagents, and the Yost, Sive, Amack and Zon labs for zebrafish immunostaining protocols. This work was supported by grants R01HD04260 from the National Institute of Child Health and Development (to N.K.), grants R01DK072301, R01DK075972 (to N.K.), R01DK078209 (to T.O.) and R01DK59599 (to L.T.) from the National Institute of Diabetes, Digestive and Kidney disorders, grant P20RR017703 from the National Center for Research Resources (to L.T.), a Visual Neuroscience Training Program grant from the National Eye Institute (to N.A.Z.), grants HR06-175 (to S.R.) and HR07-097 (to L.T.) from the Oklahoma Center for the Advancement of Science and Technology, and the John S. Gammill Endowed Chair for PKD (to L.T.). S.R. is a Pew Scholar in the Biomedical Sciences, supported by The Pew Charitable Trusts.
Author information
Authors and Affiliations
Contributions
S.K., N.A.Z., E.B., E.C.O. and S.R. performed experiments. S.K., N.A.Z., E.B., S.R., N.K., T.O. and L.T. analysed data. S.K. and L.T. planned the project. S.K. and L.T. wrote the manuscript.
Corresponding author
Ethics declarations
Competing interests
The authors declare no competing financial interests.
Supplementary information
Supplementary Information (download PDF )
Supplementary Information (PDF 1894 kb)
Rights and permissions
About this article
Cite this article
Kim, S., Zaghloul, N., Bubenshchikova, E. et al. Nde1-mediated inhibition of ciliogenesis affects cell cycle re-entry. Nat Cell Biol 13, 351–360 (2011). https://doi.org/10.1038/ncb2183
Received:
Accepted:
Published:
Issue date:
DOI: https://doi.org/10.1038/ncb2183
This article is cited by
-
KIAA0319 influences cilia length, cell migration and mechanical cell–substrate interaction
Scientific Reports (2022)
-
Modelling ciliopathy phenotypes in human tissues derived from pluripotent stem cells with genetically ablated cilia
Nature Biomedical Engineering (2022)
-
FBW7 couples structural integrity with functional output of primary cilia
Communications Biology (2021)
-
Moonlighting of mitotic regulators in cilium disassembly
Cellular and Molecular Life Sciences (2021)
-
Primary cilia in hard tissue development and diseases
Frontiers of Medicine (2021)


