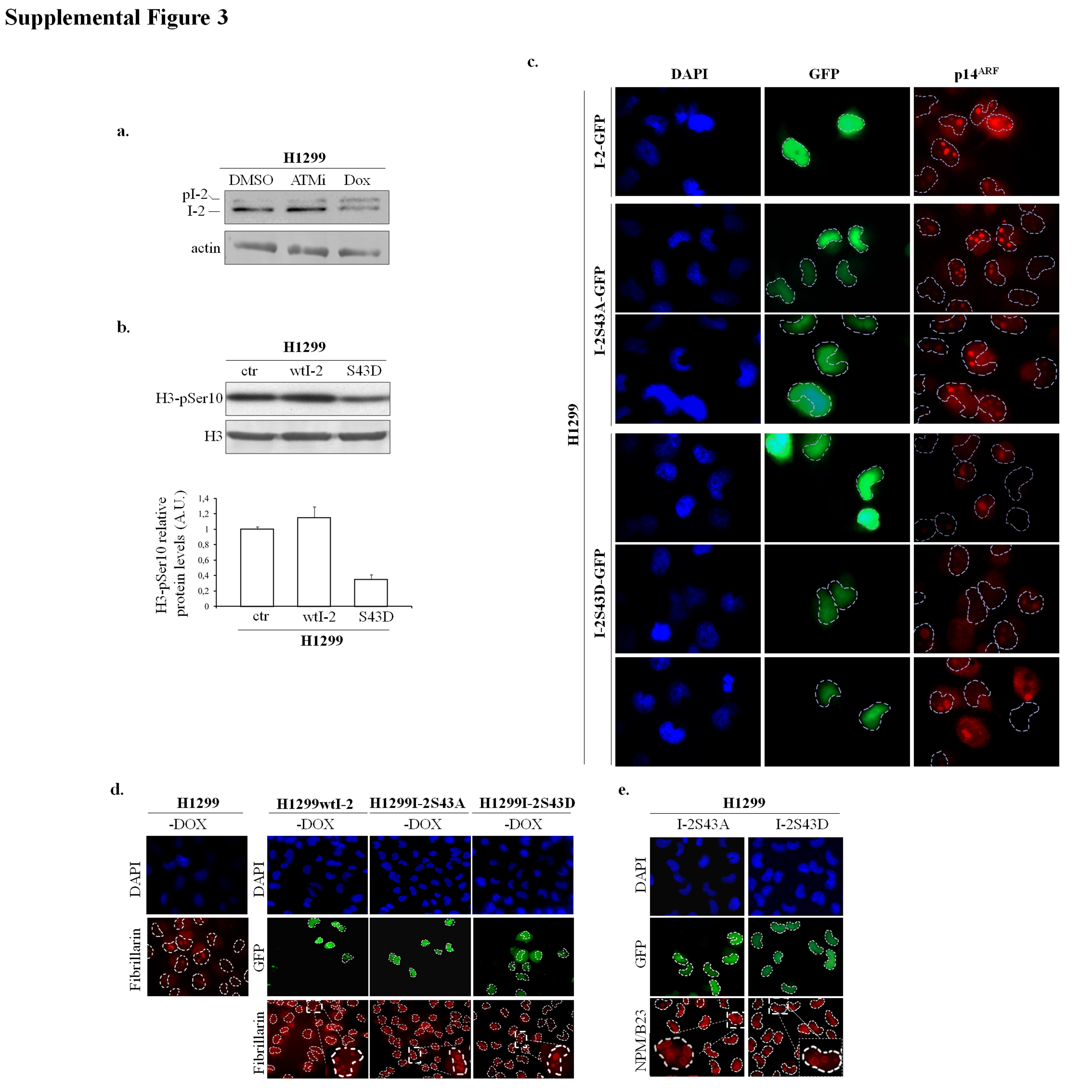
Supplementary Figure 3: ATM regulates PP1 activity through I-2.

a. IB analysis of I-2 in H1299 cells treated with DMSO, Ku55933 or Doxorubicin. pI-2 designates the slower migrating phosphorylated form of I-2. b. The phosphomimetic S43D mutation of I-2 abrogates its inhibitory effect over PP1. Immunoblot analysis for H3Ser10 in H1299 cells transfected with empty vector, wtI-2 or I-2S43D, which served as a positive control of increased PP1 activity. Histogram depicting quantification of H3Ser10 protein levels in H1299 cells transfected with the phosphomimetic S43D (p = NS and p<0.001 (S43D) respectively, t-test, error bars indicate SDs, n = 3 blots). c. Immunofluorescence analysis demonstrating absence of p14ARF staining in nuclei transfected with the phosphomimetic I-2S44D-GFP compared to I-2-GFP and I-2S44A-GFP mutant form in H1299 cells. Overexpression of wtI-2 or I-2S43A and I-2S43D mutants does not affect nucleolar integrity or NPM/B23 localization, as shown by immunofluorescence analysis for the nucleolar marker fibrillarin (d) and NPM/B23. (e) The efficiency of the transfection was examined with GFP. Nuclei were stained with DAPI. The efficiency of the transfection was examined with GFP. Dotted lines define nuclei. Actin and H3 serve as loading control. NS = non-significant, Dox = Doxorubicin, ATMi = Ku55933 addition, A.U. = arbitrary optical density units.