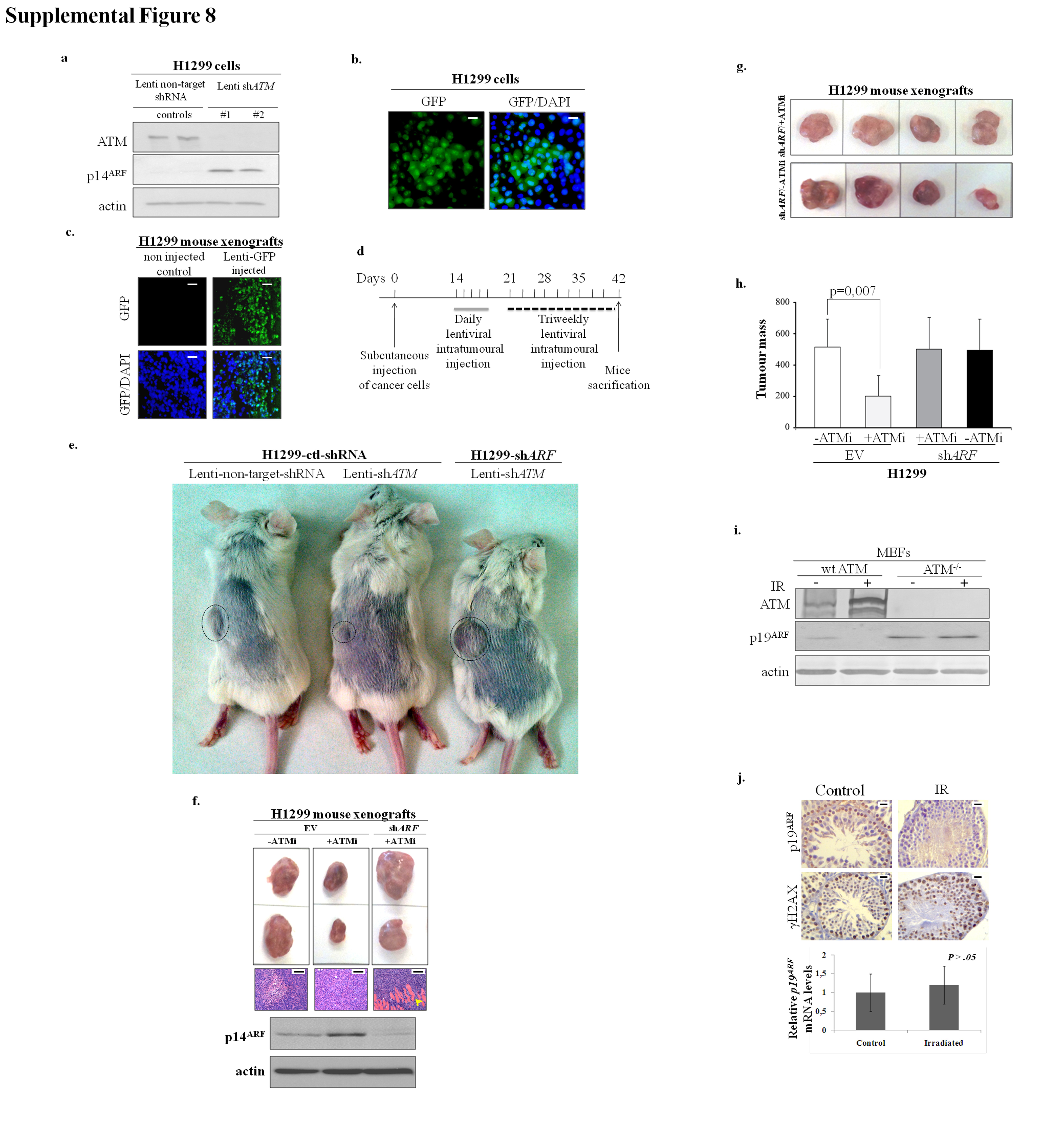
Supplementary Figure 8: ATM abrogation is inversely related with ARF expression in tumours generated from grafted H1299 cells in immuno-compromised mice.

a. Validation of lenti-shATM silencing sequences (see Suppl. Tables S4) in H1299 cells showing down-regulation of ATM followed by increased expression of ARF. Actin serves as loading control. b Successful transduction of H1299 cells with lenti-GFP. Scale bar: 25 μm. c. Successful delivery and expression of GFP after injecting H1299-mock xenografts with lenti-GFP. Nuclei were stained with DAPI. Scale bar: 50 μm. d. Timetable of injections containing either pLKO.1 lenti-shATM or pLKO.1 lenti-non-target shRNA to H1299-mock and H1299-shARF xenografts. e. Tumours generated from grafted H1299 cells in immuno-compromised mice exhibited significantly reduced size after suppressing ATM expression for a period of 4 weeks (see also panels f-h) by injecting the tumours with lenti-shATM. The tumours remained unaffected when shATM was administrated in H1299-shARF xenografts. f. Tumours generated from grafted H1299 cells in immuno-compromised mice exhibited significantly reduced size after inhibition of ATM activity (ATMi), but remained unaffected in size when ATM inhibitor (ATMi) was administrated in H1299-shARF xenografts. Hematoxylin-eosin sections from the developed tumours (yellow arrow depicts invasion of abdominal wall muscle layer). Scale bar: 200 μm. IB analysis depicting the p14ARF protein levels in the control (EV), ATMi/EV and ATMi/shARF tumours. g. There was no significant difference in mass between tumours developed from H1299-shARF injected cells, with or without ATMi administration. h. Histogram presents the average mass between the groups of generated tumours (p = 0.007 and p = NS respectively, t-test, error bars indicate SDs, from 3 groups of 4 animals/group). Dependence of ARF expression upon ATM status in MEFs and mouse testis. i IBs showing that ATM null mouse embryo fibroblasts (MEFs) demonstrate higher levels of ARF compared to ATM+/+ MEFs, which remain unaffected upon irradiation, while in irradiated ATM+/+ MEFs ARF expression is lost. j. IHC staining demonstrating loss of ARF expression in mouse seminiferous tubules after irradiation (Scale bar: 50 μm). Histogram depicts p19ARF mRNA levels in mouse testis before and after irradiation (p = NS, t-test, error bars indicate SDs, from 3 animals/group). EV = empty vector, ATMi = caffeine addition, IR = irradiation, NS = non-significant.