Skip to main content

Thank you for visiting nature.com. You are using a browser version with limited support for CSS. To obtain the best experience, we recommend you use a more up to date browser (or turn off compatibility mode in Internet Explorer). In the meantime, to ensure continued support, we are displaying the site without styles and JavaScript.

Advertisement

Nature Cell Biology
  • View all journals
  • Search
  • Log in
  • Content Explore content
  • About the journal
  • Publish with us
  • Sign up for alerts
  • RSS feed
  1. nature
  2. nature cell biology
  3. resources
  4. article
  5. figure
Supplementary Figure 6 | Nature Cell Biology

Supplementary Figure 6

From: Nascent chromatin capture proteomics determines chromatin dynamics during DNA replication and identifies unknown fork components

Supplementary Figure 6

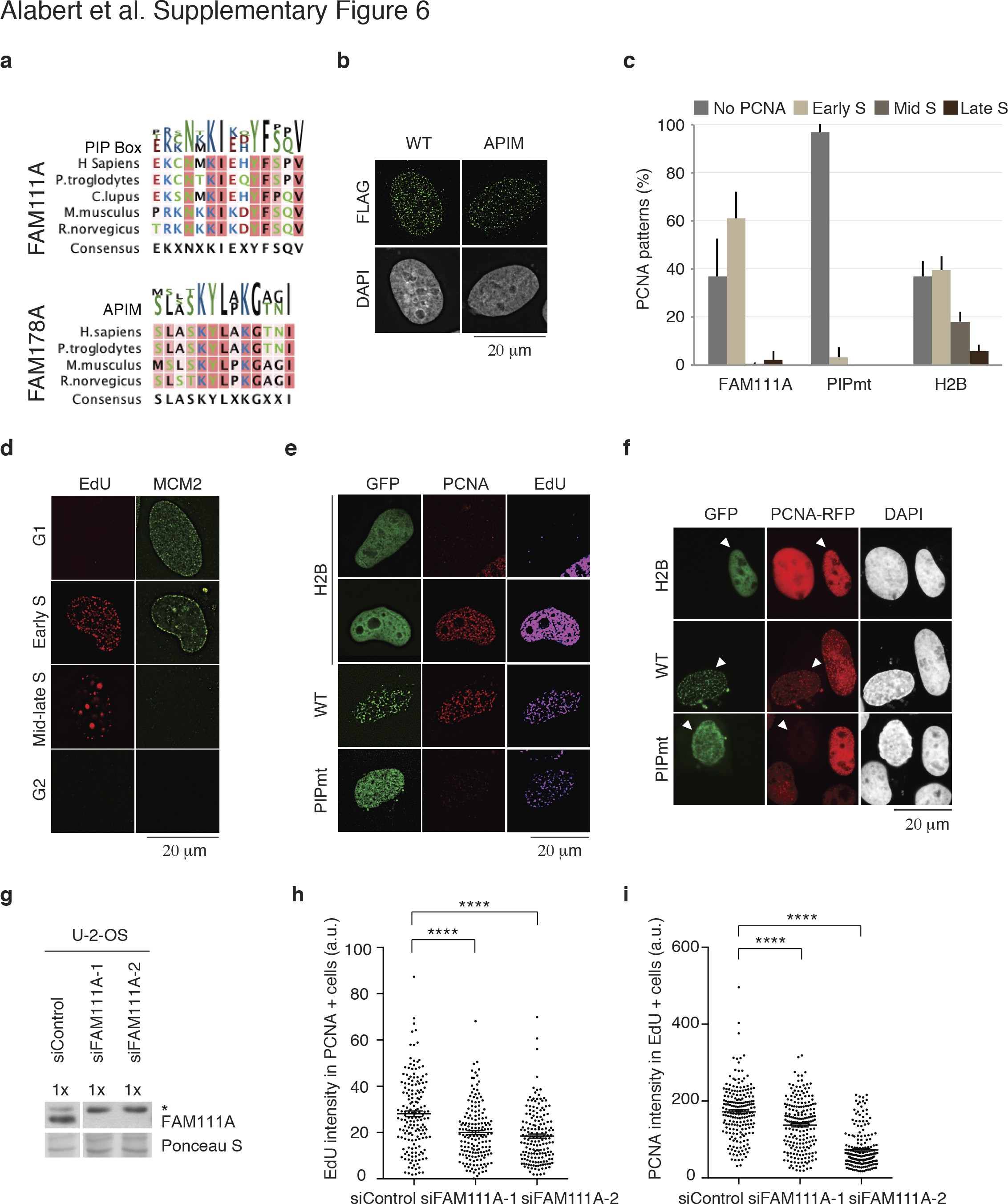
Uncropped Western blots.

Back to article page

Explore content

  • Research articles
  • Reviews & Analysis
  • News & Comment
  • Current issue
  • Collections
  • Follow us on Twitter
  • Sign up for alerts
  • RSS feed

About the journal

  • Aims & Scope
  • Journal Information
  • Journal Metrics
  • About the Editors
  • Research Cross-Journal Editorial Team
  • Reviews Cross-Journal Editorial Team
  • Our publishing models
  • Editorial Values Statement
  • Editorial Policies
  • Content Types
  • Web Feeds
  • Posters
  • Contact

Publish with us

  • Submission Guidelines
  • For Reviewers
  • Language editing services
  • Open access funding
  • Submit manuscript

Search

Advanced search

Quick links

  • Explore articles by subject
  • Find a job
  • Guide to authors
  • Editorial policies

Nature Cell Biology (Nat Cell Biol)

ISSN 1476-4679 (online)

ISSN 1465-7392 (print)

nature.com sitemap

About Nature Portfolio

  • About us
  • Press releases
  • Press office
  • Contact us

Discover content

  • Journals A-Z
  • Articles by subject
  • protocols.io
  • Nature Index

Publishing policies

  • Nature portfolio policies
  • Open access

Author & Researcher services

  • Reprints & permissions
  • Research data
  • Language editing
  • Scientific editing
  • Nature Masterclasses
  • Research Solutions

Libraries & institutions

  • Librarian service & tools
  • Librarian portal
  • Open research
  • Recommend to library

Advertising & partnerships

  • Advertising
  • Partnerships & Services
  • Media kits
  • Branded content

Professional development

  • Nature Awards
  • Nature Careers
  • Nature Conferences

Regional websites

  • Nature Africa
  • Nature China
  • Nature India
  • Nature Japan
  • Nature Middle East
  • Privacy Policy
  • Use of cookies
  • Legal notice
  • Accessibility statement
  • Terms & Conditions
  • Your US state privacy rights
Springer Nature

© 2026 Springer Nature Limited