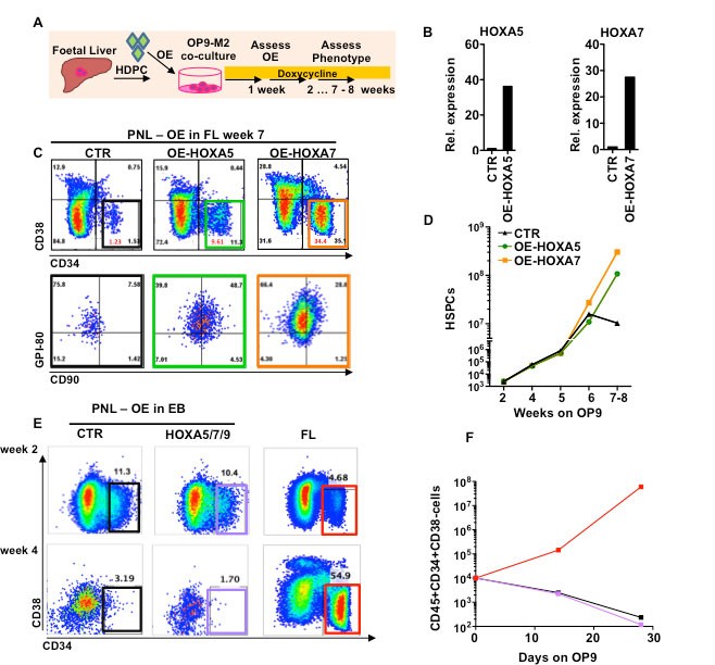
Supplementary Figure 4: Lentiviral overexpression of HOXA5, HOXA7 and HOXA9 in EB-derived CD34+ cells is not sufficient for rescuing HSC function.
From: Medial HOXA genes demarcate haematopoietic stem cell fate during human development

(A) Schematic showing the strategy for tet-inducible overexpression of HOXA5 or HOXA7 in FL-HSPCs using a PNL vector. (B) q-RT-PCR showing induction of HOXA5 or HOXA7 expression in FL-HSPCs overexpressing HOXA5 or HOXA7, compared to empty vector control 1 week post-transduction (plotting one representative experiment). (C,D) Representative FACS plots (C) and quantification (D) of FL-HSPCs overexpressing HOXA5 or HOXA7 (mean from 3 independent experiments, except for 2 independent experiments for 7–8 weeks timepoint). (E) Representative FACS plots assessing concurrent overexpression of HOXA5, HOXA7 and HOXA9 using PNL vector. EB and FL CD34 + cells transduced with empty-vector were used as controls (mean from 2 independent experiments, except for EB-control and HOXA5/7/9 at day 14, 1 independent experiment). Statistics source data for values used to generate graphs shown in b, d, and e can be found in Supplementary Table 7.