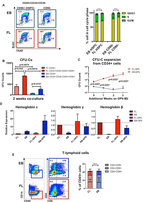
Supplementary Figure 2: hESC-derived haematopoietic cells can upregulate adult haemoglobin-beta (HBB) and differentiate into T-lymphoid cells.
From: Medial HOXA genes demarcate haematopoietic stem cell fate during human development

(A) Representative FACS plots and quantification of BrdU incorporation and 7-AAD to determine cell cycle distribution in EB and FL CD90+ immunophenotypic HSPCs and CD90− cells is shown (mean ± s.e.m. from n = 3 independent experiments). (B) Comparison between CD34+ haematopoietic cells and immunophenotypic (CD34+CD38−CD90+CD45+) HSPCs, all seeded at an initial density of 10,000 cells per sample, from FL and hESC-derived cells (mean ± s.e.m. of n = 5 independent experiments). (C) CFU-C expansions from 10,000 hESC-derived or FL-derived CD34+ cells in methylcellulose following 0, 1, 2 and 3 additional weeks on OP9-M2 co-culture (mean ± s.e.m. of n = 3 independent experiments). (D) Haemoglobin levels (expression measured from colonies derived from CD34+ cells) of embryonic epsilon (HBE), fetal gamma (HBG), and adult beta (HBB) measured through qRT-PCR and normalized to Glycophorin A levels (mean ± s.e.m. shown from n = 5 independent experiments). (E) FACS staining of hESC- and FL-derived CD34+ haematopoietic cells grown on OP9-DL1 stroma for 4 weeks is shown. Cells were stained for CD45, the myeloid exclusion marker CD14, and T-cell markers CD4 and CD8 (mean ± s.e.m. shown from n = 3 independent experiments. Statistics source data for graphs shown in A, B, C, and E can be found in Supplementary Table 7. Statistical significance was assessed using the Wilcoxon Rank Sum test for A, B, C and E.