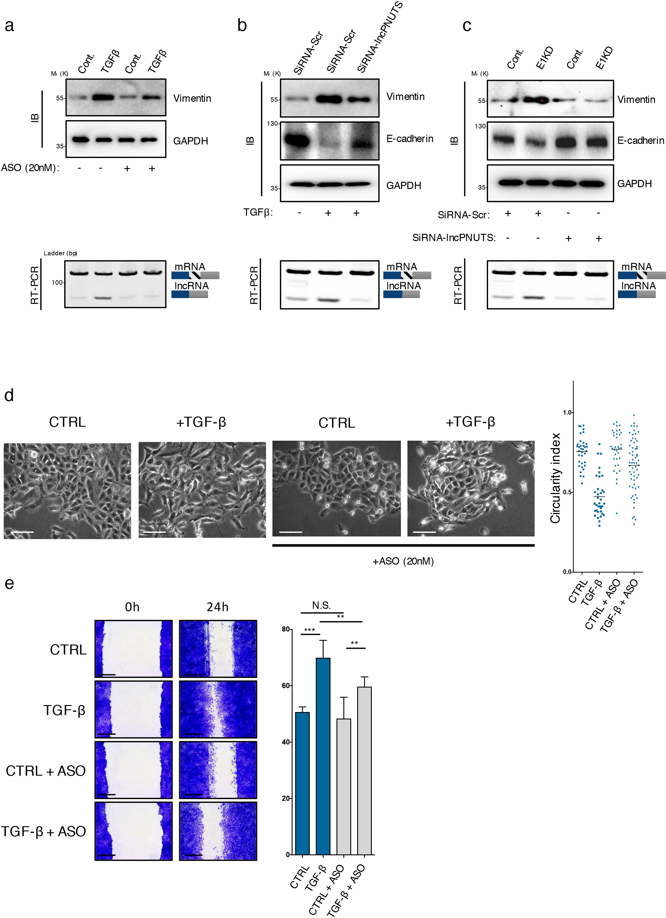
Supplementary Figure 3: The lncRNA-PNUTS silencing or splicing inhibition prevents both TGF-ß and E1KD-mediated EMT.
From: A regulated PNUTS mRNA to lncRNA splice switch mediates EMT and tumour progression

(a) The alternative splicing oligo (ASO) designed to block alternative splicing of PNUTS was used to inhibits TGFß-induced EMT in A549 cells (24 h TGFß treatment). The mesenchymal marker Vimentin was used to monitor the EMT induced by TGFß. (b) siRNA selectively targeting the lncRNA-PNUTS isoform was used to prevent TGFß-induced EMT in A549 cells or EMT occurring following transient hnRNP E1 knockdown in HMLE cells in c. Vimentin (mesenchymal marker) and E-cadherin (epithelial marker) were used to monitor the EMT induced by TGFß in A549 cells or by E1KD in HMLE cells. (d) Changes in cells morphologies were assessed by bright-field microscopy and quantified by determining the cell circularity index of the cells with a decrease in cell circularity reflecting the acquisition of a more mesenchymal phenotype. Cellular circularity was measured using ImageJ software according to the following formula: ‘circularity = 4π (area/perimeter2)’. Data are from a single experiment, where 35, 35, 35 and 61 cells were scored per condition. Scale bar, 50 μM. Source data are available in Supplementary Table 2. (e) The impact of the ASO on TGF-ß induced EMT was monitored on A549 cells migration. We observed that ASO transfection significantly impaired the TGF-ß induced 2D migration of the cells. (mean ± s.d., n = 5 fields quantified, pooled from 2 independent experiments, two-tailed Student t test, ∗∗P < 0.01; ∗∗∗P < 0.001, NS, not significant). Scale bar, 200 μM. Source data are available in Supplementary Table 2. Unprocessed original scans of blots are shown in Supplementary Fig. 7.