Abstract
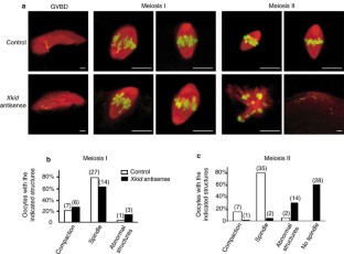
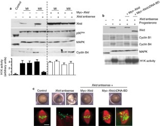
Xkid chromokinesin is required for chromosome alignment on the metaphase plate of spindles formed in Xenopus laevis egg extracts. We have investigated the role of Xkid in Xenopus oocyte meiotic maturation, a progesterone-triggered process that reinitiates the meiotic cell cycle in oocytes arrested at the G2/M border of meiosis I. Here we show that Xkid starts to accumulate at the time of germinal vesicle breakdown and reaches its largest quantities at metaphase II in oocytes treated with progesterone. Both germinal vesicle breakdown and spindle assembly at meiosis I can occur normally in the absence of Xkid. But Xkid-depleted oocytes cannot reactivate Cdc2/cyclin B after meiosis I and, instead of proceeding to meiosis II, they enter an interphase-like state and undergo DNA replication. Expression of a Xkid mutant that lacks the DNA-binding domain allows Xkid-depleted oocytes to complete meiotic maturation. Our results show that Xkid has a role in the meiotic cell cycle that is independent from its role in metaphase chromosome alignment.
This is a preview of subscription content, access via your institution
Access options
Subscribe to this journal
Receive 12 print issues and online access
$259.00 per year
only $21.58 per issue
Buy this article
- Purchase on SpringerLink
- Instant access to the full article PDF.
USD 39.95
Prices may be subject to local taxes which are calculated during checkout






Similar content being viewed by others
References
Nebreda, A. R. & Ferby, I. Regulation of the meiotic cell cycle in oocytes. Curr. Opin. Cell Biol. 12, 666–675 (2000).
Masui, Y. From oocyte maturation to the in vitro cell cycle: the history of discoveries of maturation-promoting factor (MPF) and cytostatic factor (CSF). Differentiation 69, 1–17 (2001).
Cyert, M. S. & Kirschner, M. W. Regulation of MPF activity in vitro. Cell 53, 185–195 (1988).
Gautier, J. & Maller, J. L. Cyclin B in Xenopus oocytes: implications for the mechanism of pre-MPF activation. EMBO J. 10, 177–182 (1991).
Kobayashi, H. et al. Cyclins and their partners during Xenopus oocyte maturation. Cold Spring Harb. Symp. Quant. Biol. 56, 437–447 (1991).
Hochegger, H. et al. New B-type cyclin synthesis is required between meiosis I and II during Xenopus oocyte maturation. Development 128, 3795–3807 (2001).
Mueller, P. R., Coleman, T. R., Kumagai, A. & Dunphy, W. G. Myt1: a membrane-associated inhibitory kinase that phosphorylates Cdc2 on both threonine-14 and tyrosine-15. Science 270, 86–90 (1995).
Palmer, A., Gavin, A.-C. & Nebreda, A. R. A link between MAP kinase and p34cdc2/cyclin B during oocyte maturation: p90rsk phosphorylates and inactivates the p34cdc2 inhibitory kinase Myt 1. EMBO J. 17, 5037–5047 (1998).
Nakajo, N. et al. Absence of Wee1 ensures the meiotic cell cycle in Xenopus oocytes. Genes Dev. 14, 328–338 (2000).
Sagata, N., Oskarsson, M., Copeland, T., Brumbaugh, J. & Vande Woude, G. F. Function of c-mos proto-oncogene product in meiotic maturation in Xenopus oocytes. Nature 335, 519–526 (1988).
Sagata, N., Daar, I., Oskarsson, M., Showalter, S. D. & Vande Woude, G. F. The product of the mos proto-oncogene as a candidate 'initiator' for oocyte maturation. Science 245, 643–646 (1989).
Gotoh, Y. & Nishida, E. Activation mechanism and function of the MAP kinase cascade. Mol. Reprod. Dev. 42, 486–492 (1995).
Gross, S. D. et al. The critical role of the MAP kinase pathway in meiosis II in Xenopus oocytes is mediated by p90Rsk. Curr. Biol. 10, 430–438 (2000).
Furuno, N. et al. Suppression of DNA replication via Mos function during meiotic divisions in Xenopus oocytes. EMBO J. 13, 2399–2410 (1994).
Iwabuchi, M., Ohsumi, K., Yamamoto, T. M., Sawada, W. & Kishimoto, T. Residual Cdc2 activity remaining at meiosis I exit is essential for meiotic M-M transition in Xenopus oocyte extracts. EMBO J. 19, 4513–4523 (2000).
Antonio, C. et al. Xkid, a chromokinesin required for chromosome alignment on the metaphase plate. Cell 102, 425–435 (2000).
Funabiki, H. & Murray, A. W. The Xenopus chromokinesin Xkid is essential for metaphase chromosome alignment and must be degraded to allow anaphase chromosome movement. Cell 102, 411–424 (2000).
Kluck, R. M. et al. Cytochrome c activation of CPP32-like proteolysis plays a critical role in a Xenopus cell-free apoptosis system. EMBO J. 16, 4639–4649 (1997).
Tokai, N. et al. Kid, a novel kinesin-like DNA binding protein, is localized to chromosomes and the mitotic spindle. EMBO J. 15, 457–467 (1996).
Mountain, V. et al. The kinesin-related protein, HSET, opposes the activity of Eg5 and cross-links microtubules in the mammalian mitotic spindle. J. Cell. Biol. 147, 351–366 (1999).
Lefebvre, C. et al. Meiotic spindle stability depends on MAPK-interacting and spindle-stabilizing protein (MISS), a new MAPK substrate. J. Cell. Biol. 157, 603–613 (2002).
Lee, J. Y. & Orr-Weaver, T. L. The molecular basis of sister-chromatid cohesion. Annu. Rev. Cell Dev. Biol. 17, 753–777 (2001).
Levesque, A. A. & Compton, D. A. The chromokinesin Kid is necessary for chromosome arm orientation and oscillation, but not congression, on mitotic spindles. J. Cell. Biol. 154, 1135–1146 (2001).
Groisman, I. et al. CPEB, maskin, and cyclin B1 mRNA at the mitotic apparatus: implications for local translational control of cell division. Cell 103, 435–447 (2000).
Ferby, I., Blazquez, M., Palmer, A., Eritja, R. & Nebreda, A. R. A novel p34cdc2-binding and activating protein that is necessary and sufficient to trigger G2/M progression in Xenopus oocytes. Genes Dev. 13, 2177–2189 (1999).
Schmitt, A. & Nebreda, A. R. Inhibition of Xenopus oocyte meiotic maturation by catalytically inactive protein kinase A. Proc. Natl Acad. Sci. USA 99, 4361–4366 (2002).
Gard, D. L. Organization, nucleation, and acetylation of microtubules in Xenopus laevis oocytes: a study by confocal immunofluorescence microscopy. Dev. Biol. 143, 346–362 (1991).
Flament, S., Browaeys, E., Rodeau, J. L., Bertout, M. & Vilain, J. P. Xenopus oocyte maturation: cytoplasm alkalization is involved in germinal vesicle migration. Int. J. Dev. Biol. 40, 471–476 (1996).
Acknowledgements
We thank M. Wiersma for the synthesis and purification of 3′-propanediol oligonucleotides; I. Ferby for help with preliminary Xkid antisense experiments; H. Hochegger for his protocol for visualizing the spindle in Xenopus oocytes; and S. Brunet, J. Ellenberg, G. Gutierrez and E. Karsenti for comments on the manuscript. S.F. acknowledges the use of J.-L. Merlin's microscope to get digital images of oocyte sections.
Author information
Authors and Affiliations
Corresponding author
Ethics declarations
Competing interests
The authors declare no competing financial interests.
Supplementary information
Supplementary Figures and table (download PDF )
Fig S1a, Oocytes were injected with mRNAs encoding full-length Xkid (myc-Xkid) or a truncated Xkid mutant that lacks the C-terminal DNA binding domain (myc- XkidΔDNA-BD) and then incubated overnight in the absence (G2) or presence (MII) of progesterone. (PDF 105 kb)
Figure S2 Quantification of the meiosis II phenotypes observed by confocal microscopy in control and Xkid-depleted oocytes, as well as in Xkid-depleted oocytes that were rescued with either full-length myc-Xkid or truncated myc- XkidDNA-BD.
Table Cytological analysis of oocytes.
Rights and permissions
About this article
Cite this article
Perez, L., Antonio, C., Flament, S. et al. Xkid chromokinesin is required for the meiosis I to meiosis II transition in Xenopus laevis oocytes. Nat Cell Biol 4, 737–742 (2002). https://doi.org/10.1038/ncb850
Received:
Revised:
Accepted:
Published:
Issue date:
DOI: https://doi.org/10.1038/ncb850
This article is cited by
-
Chromosome position at the spindle equator is regulated by chromokinesin and a bipolar microtubule array
Scientific Reports (2013)
-
Meiosis requires a translational positive loop where CPEB1 ensues its replacement by CPEB4
The EMBO Journal (2010)
-
Spindle-localized CPE-mediated translation controls meiotic chromosome segregation
Nature Cell Biology (2008)
-
Meiotic regulation of the CDK activator RINGO/Speedy by ubiquitin-proteasome-mediated processing and degradation
Nature Cell Biology (2006)
-
The anaphase-promoting complex: a key factor in the regulation of cell cycle
Oncogene (2005)


