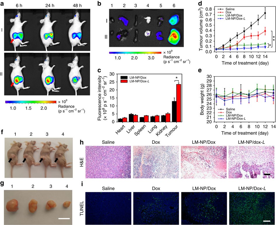
Figure 4: Tumour targetability and antitumour activity.

(a) In vivo fluorescence imaging of the HeLa tumour-bearing nude mice at 6, 24 and 48 h after intravenous injection of Cy5.5-(LM-NP/Dox) (I) and Cy5.5-(LM-NP/Dox-L) (II) at Cy5.5 dose of 30 nmol kg−1. Arrows indicate the sites of tumours. (b) Ex vivo fluorescence imaging of the tumour and normal tissues collected from the HeLa tumour-bearing nude mice being killed at 48 h post injection. The numeric label for each organ is as follows: 1, heart; 2, liver; 3, spleen; 4, lung; 5, kidney; 6, tumour. (c) Region-of-interest analysis of fluorescent signals from the tumours and normal tissues. Error bars indicated s.d. (n=3). *P<0.05 (two-tailed Student’s t-test). (d) The HeLa tumour growth curves after intravenous injection of different formulations of Dox at a dose of 2 mg kg−1. Error bars indicate s.d. (n=5). *P<0.05, **P<0.01 (two-tailed Student’s t-test). (e) The body weight variation of HeLa tumour-bearing mice during treatment. Error bars indicate s.d. (n=5). (f) Representative images of the HeLa xenograft tumours of the mice after treatment with the studied Dox formulations at day 14. The numeric label for each mouse is as follows: 1, saline; 2, Dox; 3, LM-NP/Dox; 4, LM-NP/Dox-L. Arrows indicate the sites of tumours. (g) Representative images of HeLa xenograft tumours collected from the mice after treatment with different formulations at day 14. The numeric label for each tumour is as follows: 1, saline; 2, Dox; 3, LM-NP/Dox; 4, LM-NP/Dox-L. Scale bar, 1 cm. (h) Histological observation of the tumour tissues after treatment. The tumour sections were stained with haematoxylin and eosin (H&E). Scale bar, 100 μm. (i) Detection of apoptosis in the tumour tissues after treatment. The tumour sections were stained with fluorescein-dUTP (green) for apoptosis and Hoechst for the nuclei (blue). Scale bar, 50 μm.