Figure 10: Transient translaminar synaptic connections arising from L5b Nkx2-1 interneuron subtypes.
From: GABAergic interneurons form transient layer-specific circuits in early postnatal neocortex

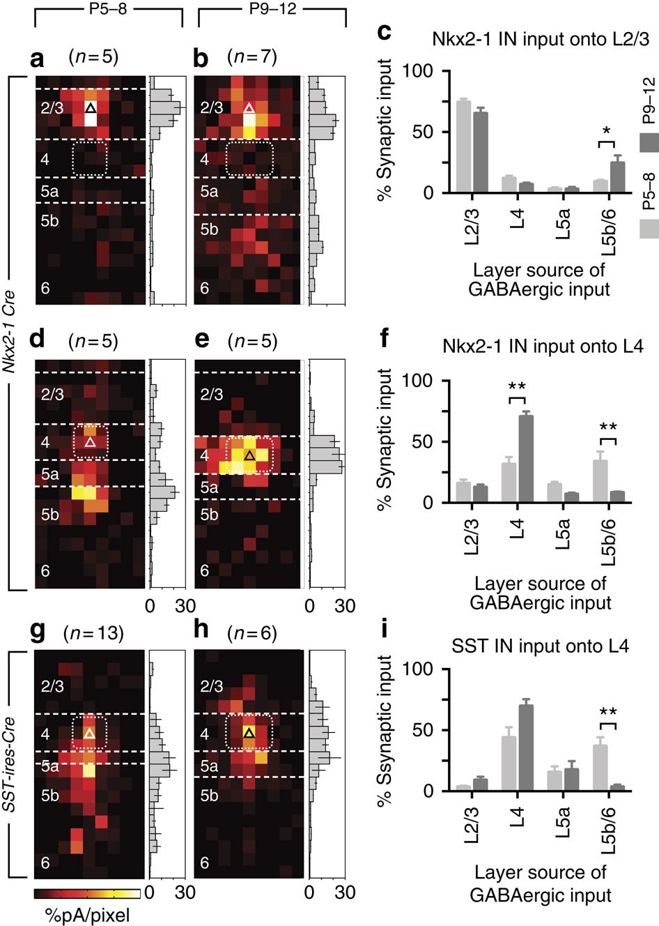
(a) During the critical period plasticity L2/3 pyramidal cells received local Nkx2-1 input but exhibited an increase in L5b input post-critical period (b,c). *P=0.016, Kruskal–Wallis test, Dunn correction for multiple comparisons. (d) L4 neurons received strong L5b input during the critical period that was subsequently (e) confined primarily to the immediate barrel. (f) Laminar distribution of input arising from Nxk2-1 interneuron over development; **P<0.001, Kruskal–Wallis test, Dunn correction. (g–i) LSPS data from L4 glutamatergic neurons in animals in which our optogenetic actuator was bred onto SST-ires-Cre background. (g) L5b SST+ cells provide early translaminar input onto L4 cells that is absent post P8 (h). (i) The laminar distribution of SST+ interneuron input onto L4 PYRs; **P<0.001, Kruskal–Wallis test, Dunn correction. Scale bar, P5–8, 0–10%; P9–12, 0-6%.