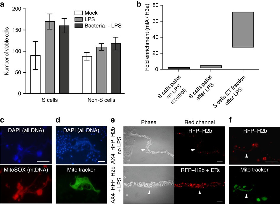
Figure 3: ETs are mainly composed of mitochondrial DNA.
From: Social amoebae trap and kill bacteria by casting DNA nets

(a) The viability of purified S and non-S cells was not impaired after exposure to LPS or the combination of LPS and K.p., n=3. (b) AX4 slugs developed from cells initially grown in axenic conditions were treated with LPS for ET stimulation followed by qPCR analysis. A representative result from three independent experiments performed in triplicates is shown. The range of relative folds of enrichment of mtDNA versus nuclear DNA compared with the control was calculated by the ΔΔCt method. (c,d) Visualization of ETs produced from disaggregated AX4 slug cells with MitoSox Red and MitoTracker Green staining after LPS stimulation (see Methods section ‘Visualization of ETs’ for experimental details). The total DNA was visualized by DAPI staining after fixation. (e) Comparison of S cell-containing trails (arrowheads) left behind migrating slugs of AX4–RFP–H2b strain on PI-containing agar plates in the absence or presence of LPS. (f) ETs (arrowheads) produced by S cells from AX4–RFP–H2b slugs on LPS stimulation are positive for preloaded MitoTracker Green, but not for RFP–H2b. Error bars: s.e.m. Scale bars, (e) 100 μm; the rest 20 μm. qPCR, quantitative PCR.