Figure 1: Cooperative spine head Ca2+ signalling in distal but not proximal dendritic segments.
From: Location-dependent synaptic plasticity rules by dendritic spine cooperativity

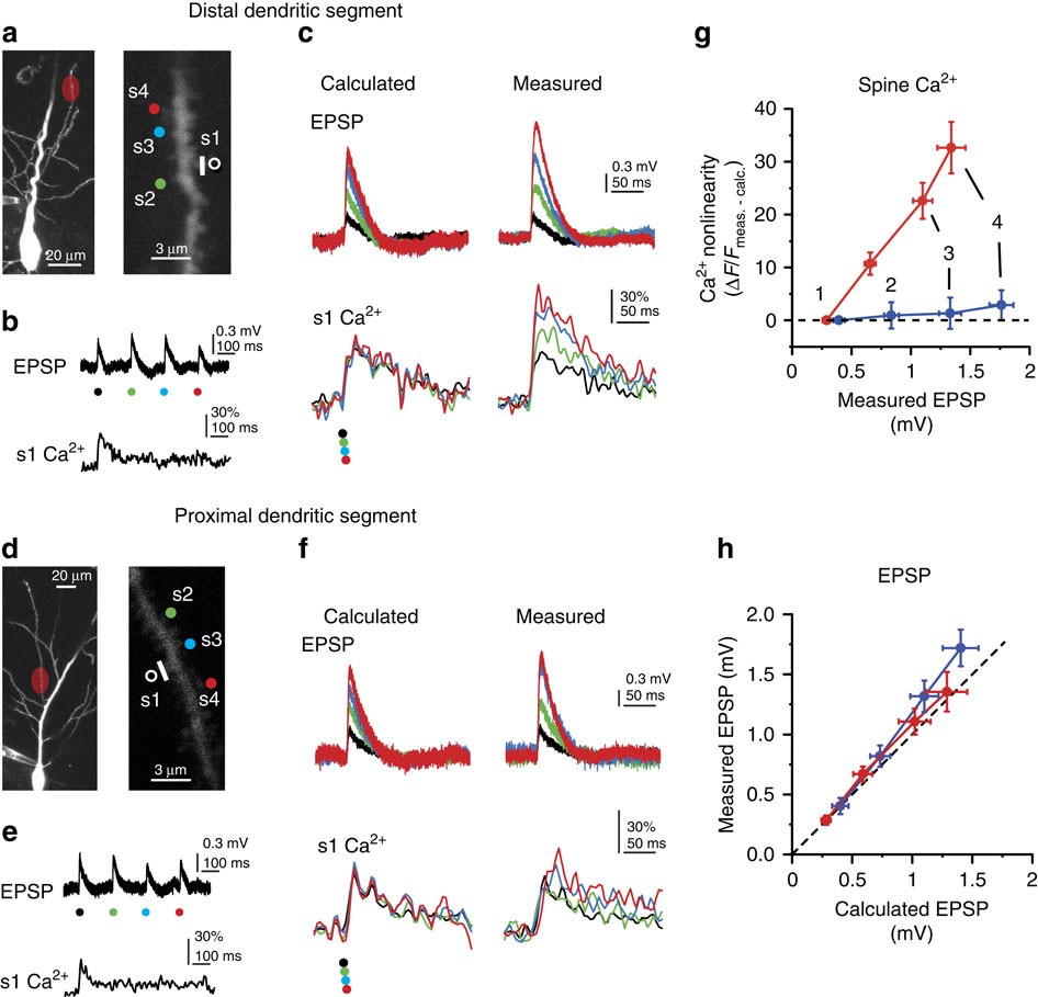
(a) Left: 2P z-stack of a CA1PC, with the uncaging location indicated in red at a distal site on an oblique dendrite. Right: magnified image of the stimulated segment. The four stimulated spines are indicated. (b) Representative recording of uncaging-evoked somatic EPSPs (upper trace) and Ca2+ signal in the first spine (lower trace) by individual stimulation of the four spines shown in a. (c) Calculated (left) and measured (right) somatic voltage traces (upper) and spine Ca2+ signals in s1 (lower) achieved by synchronous stimulation of the spines in increasing numbers (black: s1 alone; green: s1+s2; blue: s1+s2+s3; red: s1+s2+s3+s4). Note that, in the absence of interspine interactions, spine Ca2+ signals are expected to remain unaffected by stimulation of other inputs. d–f same as a–c, for spines stimulated at a proximal site on an oblique dendrite. (g) Quantification of cooperativity of synaptic Ca2+ signalling by calculating the nonlinear component of spine Ca2+ signals (measured minus calculated) at distal (red, n=18 spines, 6 cells, s1 and s2 data pooled) and proximal (blue, n=13 spines, 5 cells, s1 and s2 data pooled) dendritic segments, as a function of the somatically measured EPSP with increasing number of stimulated spines. (h) Measured versus calculated peak somatic EPSPs evoked at distal (red, n=10 experiments) and proximal (blue, n=7 experiments) dendritic segments with increasing number of stimulated spines. Group data are presented as mean±s.e.m. calc., calculated; meas., measured.