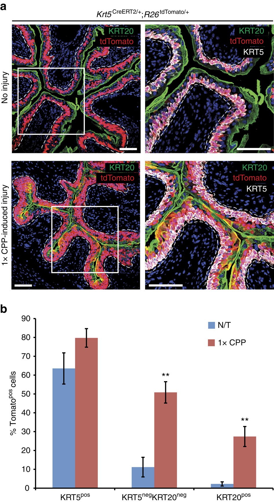
Figure 3: KRT5pos cells give rise to umbrella cells following CPP injury.

(a) Sections of bladders from Krt5CreERT2/+;R26tdTomato/+ mice with or without subsequent single round of CPP-induced injury and full recovery. Mice were injected with tamoxifen at the age of 8 weeks. Dash lines represent the basement membrane. Scale bars, 100 μm. (b) Graph showing percentages of Tomatopos basal (KRT5pos), intermediate (KRT5negKRT20neg) and luminal (KRT20pos) cells in bladders from tamoxifen-treated Krt5CreERT2/+;R26tdTomato/+ mice, either non CPP-treated or after a single round of CPP-induced injury and full recovery. Numbers are mean of percentages±s.e.m. For b, two group comparison was performed using the Student’s t-test and the number of samples and P values can be found in Supplementary Table 3. **P<0.01. N/T, not treated.