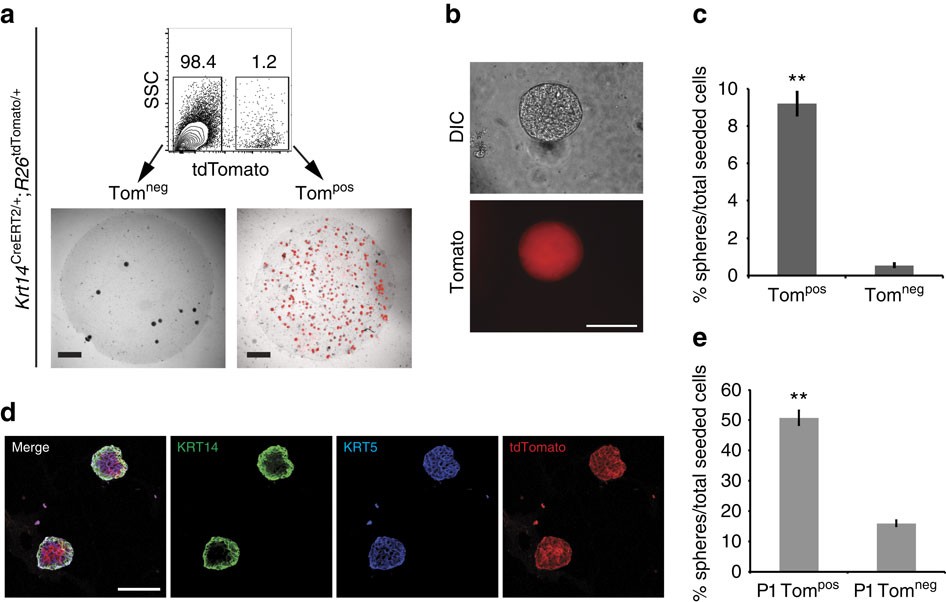
Figure 5: KRT14pos cells show increased in vitro clonogenic capacity.

(a) Tomatoneg (Tomneg) and Tomatopos (Tompos) cells from tamoxifen-injected 8-week-old mice, were FACS sorted with Tomato positivity using a Becton Dickinson FACS Aria IIu cell sorter, and cultured in Matrigel. Cultures at 11 days are shown. (b) High magnification of a Tompos sphere from a. (c) Sphere-forming efficiency of Tompos (9.21±0.61%, n=10) and Tomneg (0.56±0.09%, n=10) urothelial cells from a. (d) IF against KRT5 and KRT14 of Matrigel-grown Tompos spheres indicating stratification. (e) Sphere forming efficiency of passaged (P1) Tompos (50.88±2.37%, n=10) and Tomneg (16.04±0.94%, n=9) urothelial cells obtained from Matrigel cultures from a. For c and e, two group comparison was performed using the Student’s t-test. **P<0.0001. Scale bars represent 1 mm in a, and 100 μm in b and d.