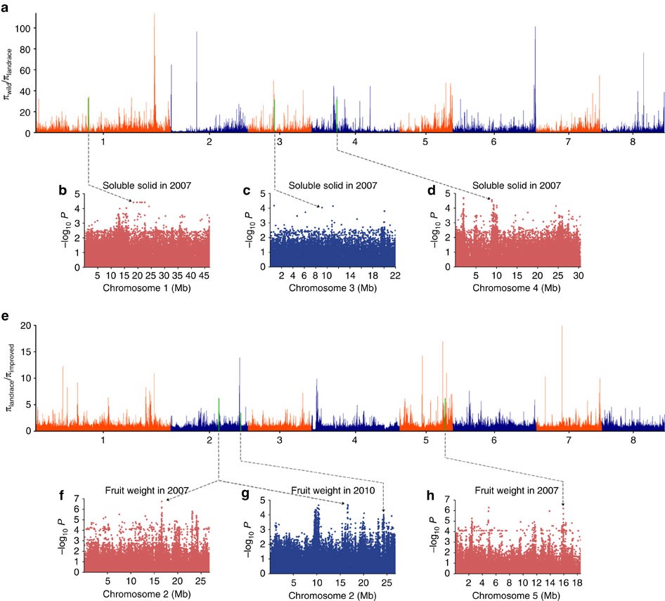
Figure 3: Whole-genome screening for predicted selective sweeps that occurred during peach domestication and improvement.
From: Genome-wide association study of 12 agronomic traits in peach

(a) Whole-genome screening of the selective sweeps predicted to have occurred during peach domestication, according to the πwild/πlandrace values calculated for the eight chromosomes. The selective sweeps that overlapped with characterized GWAS loci are shown in green. (b–d) The three strong selective sweeps associated with soluble solid content in 2007 in scaffold_1: 18,146,487 bp, scaffold_3: 9,101,540 bp, and scaffold_4: 8,873,368 bp. The x axis shows the genomic position, and the y axis shows the significance expressed as −log10 P value. (e) Whole-genome screening of the selective sweeps predicted to have occurred during peach improvement, according to the πlandrace/πimproved values found along the eight chromosomes. The selective sweeps that overlapped with characterized GWAS loci are shown in green. (f) The strong selective sweep associated with fruit weight in 2007 in scaffold_2: 16,609,769 bp. (g) The two selective sweeps associated with fruit weight in 2010 in scaffold_2: 16,609,769 bp and scaffold_2: 24,271,176 bp, respectively. (h) The selective sweep associated with fruit weight in 2007 in scaffold_5: 15,928,967 bp.