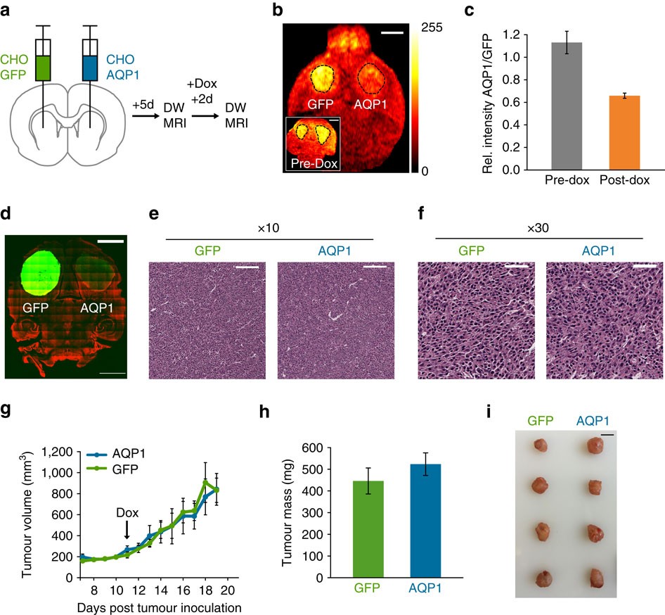
Figure 4: AQP1 enables the imaging of gene expression in intracranial tumour xenografts.
From: Non-invasive imaging using reporter genes altering cellular water permeability

(a) Experimental approach to establishing bilateral tumours in the striatum, inducing transgene expression, and performing diffusion-weighted MRI. (b) Representative diffusion-weighted image of a horizontal brain slice with bilateral tumour xenografts, 48 h after doxycycline injection. Inset shows a diffusion-weighted image of the same mouse acquired before doxycycline injection. Images were acquired at Δeff=98 ms and b-value=1,000 s mm−2. Dashed lines indicate the tumour ROI(s). Scale bar, 2 mm. (c) Average diffusion-weighted image intensity of AQP1-expressing tumours relative to contralateral GFP-expressing tumours before and after doxycycline induction. n=5 biological replicates. Error bars±s.e.m. (d) Confocal fluorescence image of a representative 100 μm section of a mouse brain implanted with GFP and AQP1 tumours. The AQP1 tumour appears dimmer due to diminished GFP translation from the IRES sequence. Cell nuclei are counterstained using TO-PRO iodide (red). Scale bar, 2 mm. (e) Low ( × 10) and (f) high ( × 30) magnification images of 5 μm haematoxylin–eosin-stained sections of intracranial tumour xenografts expressing AQP1 and GFP. Scale bars, 30 and 10 μm, respectively. (g) Longitudinal measurements of tumour growth in bilateral subcutaneous xenografts induced using doxycycline to express AQP1 or GFP 11 days following tumour inoculation. (h) Mean end-point tumour mass and (i) images of AQP1- and GFP-expressing subcutaneous tumours harvested 9 days after doxycycline induction of gene expression. n=4 biological replicates. Scale bar, 1 cm. Error bars±s.e.m.