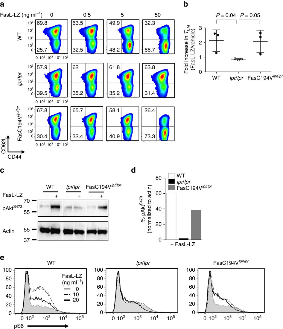
Figure 3: The Fas C194V mutant mediates precocious T-cell differentiation.

(a) Naive CD4+ T cells from 10-week-old WT, lpr/lpr or FasC194Vlpr/lpr mice were stimulated for 48 h with anti-CD3/CD28 in the presence or absence of the indicated doses of FasL-LZ. Activated cells were subsequently expanded for 96 h in media with IL-2 in the presence or absence of FasL and subjected to flow cytometry after staining for CD44 and CD62L to delineate central and effector memory cell subsets. Fold increase of effector memory (TEM) in cells treated with FasL-LZ versus control is summarized in b, with P=0.04 for WT versus lpr/lpr and P=0.05 for FasC194Vlpr/lprversus lpr/lpr. There was no significant difference between WT and FasC194Vlpr/lprsamples. Unpaired t-test was used to calculate statistical significance. Data are representative of three independent experiments (N=3) representing mean ± s.e.m. (c) Equal numbers of 6 day-activated naive cells, stimulated in the presence or absence of 10 ng ml−1 FasL-LZ, from the indicated genotypes of mice were lysed and immunoblotted for pAktS473 and actin (loading control). (d) pAktS473 was quantitated from the blots in c by densitometry of pAktS473 levels normalized to actin. The results are representative of two independent experiments (N=2). (e) Intracellular staining for pS6 was performed on CD4+ T cells activated as in a for 6 days with FasL at the indicated doses. Data are representative of two independent experiments (N=2).