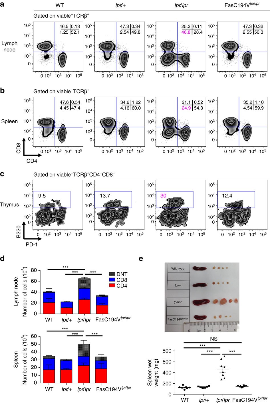
Figure 4: Fas C194V prevents lymphoaccumulation associated with Fas deficiency.

Lymph nodes (a), spleens (b) and thymi (c) of age-matched WT, lpr/+, lpr/lpr and FasC194Vlpr/lpr mice were isolated, stained for the indicated surface markers and analysed by flow cytometry, with quantitation and statistical analysis (unpaired t-test) of DN T cells in d. Data are compiled from three independent experiments, represented as mean ± s.e.m. ***P≤0.001. Viable cells were gated TCRβ+ for both lymph nodes (a) and spleen (b) before analysis. Thymic cells (c) were gated TCRβ+CD4−CD8− on the viable population before analysis. Mice were ∼30 weeks of age (n≥12 for each genotype). (e) Representative lymph nodes and spleens of the indicated age-matched genotypes, with spleen wet weights. Image representative of two independent experiments. Mice were ∼30 weeks of age. Quantitation is cumulative of three independent experiments±s.e.m. Mann–Whitney test was used for statistical analysis. ***P≤0.001. NS=not significant.