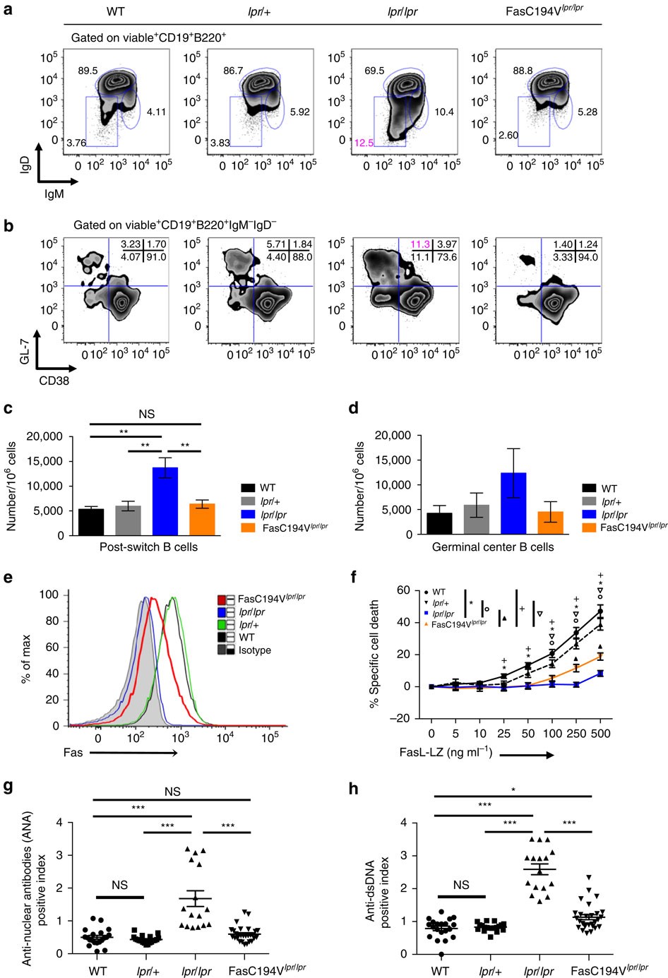
Figure 5: Palmitoylation-deficient Fas prevents autoantibody production.

(a) Spleens from 30 week-old WT, lpr/+, lpr/lpr and FasC194Vlpr/lpr mice were isolated and stained for surface IgM and IgD expression in B cells. All cells are gated TCRβ−CD19+B220+ in the viable cell pool. Results are representative of six independent experiments (N=6). (b) Fresh splenocytes from the indicated genotypes were stained for CD38 and GL-7. All cells are gated TCRβ−CD19+B220+IgM−IgD− in the viable cell pool. (c) Quantitation of splenic IgM−IgD− post-switch B cells. Results are compilation of six independent experiments (N=6), represented as mean ± s.e.m. Mann–Whitney test was used for statistical analysis. **P≤0.01. NS=Not significant. (d) Quantitation of CD38−GL-7+ germinal center B cells. (e) Surface expression of Fas in mice of the indicated genotypes was analysed on splenic B cells activated with LPS for 72 h. Grey shaded: isotype control; Black: WT; Green: lpr/+; Blue: lpr/lpr; Red: FasC194Vlpr/lpr. Data are representative of three independent experiments (N=3). (f) LPS-activated B cells were incubated with increasing amounts of FasL-LZ for 8 h before analysis for cell death via flow cytometry. Results are compiled from five independent experiments (N=5), with data shown as mean ± s.e.m. *P≤0.001, WT versus lpr/lpr. +P≤0.001, WT versus FasC194Vlpr/lpr. Circle: P≤0.001 lpr/+ versus lpr/lpr. Inverted triangle: P≤0.001, lpr/+ versus FasC194Vlpr/lpr. Filled triangle: P≤0.001 lpr/lpr versus FasC194Vlpr/lpr. Unpaired t-test was used for statistical calculations. (g,h) Serum was collected from WT, lpr/+, lpr/lpr and FasC194Vlpr/lpr age-matched mice (≥24–36 weeks, or 6–9 months; N≥15 for each genotype) and analysed via ELISA for antibodies to nuclear proteins (ANA; (g)) and double-stranded DNA (dsDNA; (h)). Experiment is representative of three independent (N=3). experiments±s.e.m. Mann–Whitney was used for statistical analysis. *P≤0.05. ***P≤0.0001. NS=Not significant.