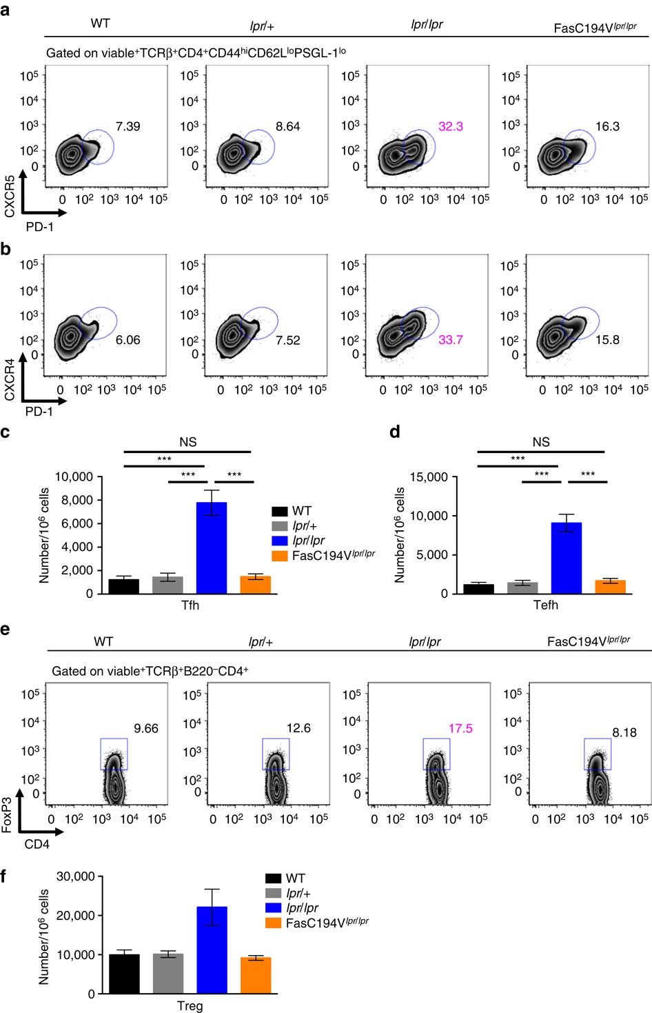
Figure 6: Fas C194V prevents accumulation of TFH and TEFH.

Spleens from 30-week-old WT, lpr/+, lpr/lpr and FasC194Vlpr/lpr mice were isolated and stained for surface markers to CD4+ T follicular (TFH; (a)) and T extrafollicular (TEFH; (b)) cells and analysed by flow cytometry. All cells were gated TCRβ+B220−CD4+CD44hiCD62LloPSGL-1lo in the viable cell pool before analysis. Data are representative of six independent experiments (N=6). Quantitation for both splenic TFH (c) and TEFH (d) performed with statistical analysis using Mann–Whitney test. Data are cumulative of 6 independent experiments (N=6)±s.e.m. ***P≤0.001. NS=Not significant. (e) Splenocytes from 24-week-old mice of the indicated genotypes were stained for markers to T regulatory cells. All cells were gated TCRβ+B220−CD4+ in the viable cell pool before analysis. Data are representative of three independent experiments (N=3), with quantitation performed in f showing data as mean ± s.e.m.