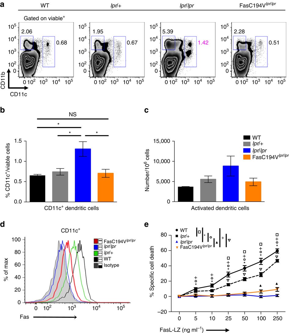
Figure 7: DC apoptosis requires palmitoylation of Fas.

(a) Spleens from 24-week-old WT, lpr/+, lpr/lpr and FasC194Vlpr/lpr mice were isolated and stained for surface markers before analysis by flow cytometry. Data are representative of four independent experiments (N=4). Quantitation was performed for CD11c+ DCs (b) and CD11c+CD40+CD86+MHC-II+-activated DCs (c) in spleens of the indicated genotypes. Mann–Whitney test was used for statistical analysis. *P≤0.05. NS=Not significant. (d) DCs were differentiated from bone marrow of mice (BMDC) of the indicated genotypes for 7 days in RPMI supplemented with GM-CSF and stained for surface Fas before flow cytometric analysis. Cultures were ≥85% CD11c+. Data are representative of three independent experiments (N=3). (e) In vitro differentiated BMDCs from WT, lpr/+, lpr/lpr, or FasC194Vlpr/lpr mice were cultured in the presence of increasing amounts of FasL-LZ for 8 h before analysis for apoptosis by flow cytometry. Results are compiled from three independent experiments (N=3), with compiled data represented as mean ± s.e.m. *P≤0.001, WT versus lpr/lpr.+P≤0.001, WT versus FasC194Vlpr/lpr. Square: P≤0.001, WT versus lpr/+. Circle: P≤0.001 lpr/+ versus lpr/lpr. Inverted triangle: P≤0.001, lpr/+ versus FasC194Vlpr/lpr. Filled triangle: P≤0.001 lpr/lpr versus FasC194Vlpr/lpr. Unpaired t-test was used for statistical calculations.