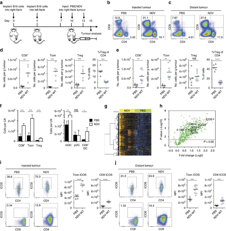
Figure 1: NDV induces upregulation of ICOS in the tumour microenvironment.

Bilateral flank B16-F10 melanoma-bearing mice were treated intratumorally with NDV. (a) Treatment scheme. (b,c) Representative flow cytometry plots of tumour-infiltrating CD4+ and CD8+ cells isolated from the virus-injected (right) and distant (left) tumours, gated on the total CD45+ cell population. (d,e) Absolute number of tumour-infiltrating CD8+, CD4+FoxP3− (Tcon) and CD4+FoxP3+ (Treg) lymphocytes isolated from the virus-injected (d) and distant (e) tumours. Relative percentages of Tregs are shown in the rightmost panels. (f) Absolute numbers of lymphocytes (left) and dendritic cell subsets (right) in the lymph nodes draining virus-injected tumours. (g) Expression of immune-related genes in NDV-injected tumours. Orange indicates high expression and blue indicates low expression. (h) Volcano plot of gene expression in NDV-injected tumours. Genes related to T-cell co-stimulatory function are indicated. (i,j) Upregulation of ICOS on the surface of tumour-infiltrating CD8 and CD4+FoxP3− cells in the NDV-injected (i) and distant (j) tumours. *P<0.05, **P<0.01, ***P<0.001, ****P<0.0001, NS, non-significant. mDC, myeloid dendritic cell; pDC, plasmacytoid dendritic cell; Tcon, conventional CD4 T cell (CD4+FoxP3−); Treg, regulatory T cell (CD4+FoxP3+). (b–j) Representative data of three experiments with 5–10 animals per group. Data with error bars represent mean±s.e.m. Two-tailed Student's t test was used in all comparisons.