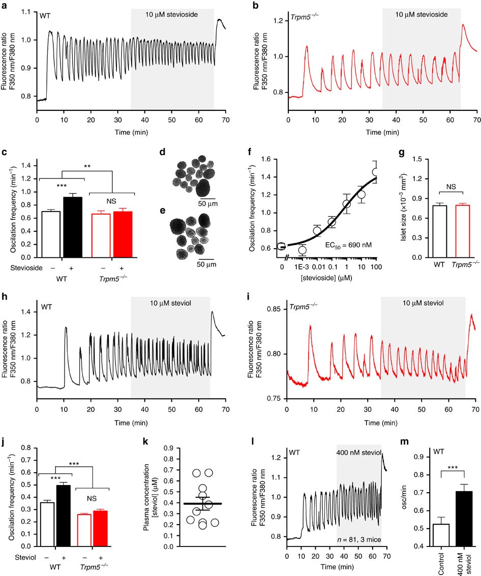
Figure 3: Stevioside and steviol potentiate calcium oscillations in pancreatic islets.

(a) Representative time course of 10 mM glucose-induced Ca2+ oscillations in pancreatic islets isolated from WT mice, with the application of stevioside as indicated. (b) Same as in a, but from Trpm5−/− islets. (c) Average±s.e.m. oscillation frequency of WT (P=1.6 × 10−6, n=71 islets from four mice, paired t-test) and Trpm5−/− (P=0.15, n=68 islets from five mice) islets in the presence of 10 mM glucose alone or 10 mM glucose supplemented with 10 μM stevioside. Note the difference in the effect of stevioside on oscillation frequency between WT and Trpm5−/− islets (P=2.63 × 10−4, two-sample t-test). (d) Wide-field image of WT pancreatic islets before the fluorescence measurement. (e) Image of Trpm5−/− islets before the experiment. (f) Dose–response relation of different concentrations of stevioside on the potentiation of calcium oscillation frequency. The average±s.e.m. oscillations per minute during the application of 0, 1 nM to 100 μM stevioside in 10 mM glucose (269 islets from nine mice). The black line represents the logistic fit of the data, and the effector concentration for half-maximum response (EC50)=690 nM. (g) Islet size of WT and Trpm5−/− islets (n=90 WT and 102 Trpm5−/− islets). (h) Time course of calcium oscillations in WT islets with perfusion of steviol. (i) Calcium oscillations in islets from Trpm5−/− mice upon perfusion with steviol. (j) Average±s.e.m. oscillation frequency of WT and Trpm5−/− islets (WT: P=5.5 × 10−15, paired t-test, n=150 islets from four mice; Trpm5−/−: P=0.31, paired t-test, n=48 islets from two mice) in the presence of 10 mM glucose or 10 mM glucose supplemented with 10 μM steviol. (k) Steviol concentration in the plasma of mice exposed to 124 μM steviol in their drinking water for 3 weeks, as determined by high-performance liquid chromatography. (l) Example trace of a WT islet exposed to G10 and a physiological concentration of 400 nM steviol. (m) Calcium oscillation frequency in WT islets is significantly potentiated with 400 nM steviol (paired sample t-test). See also Supplementary Figs 3 and 4. NS, not significant.