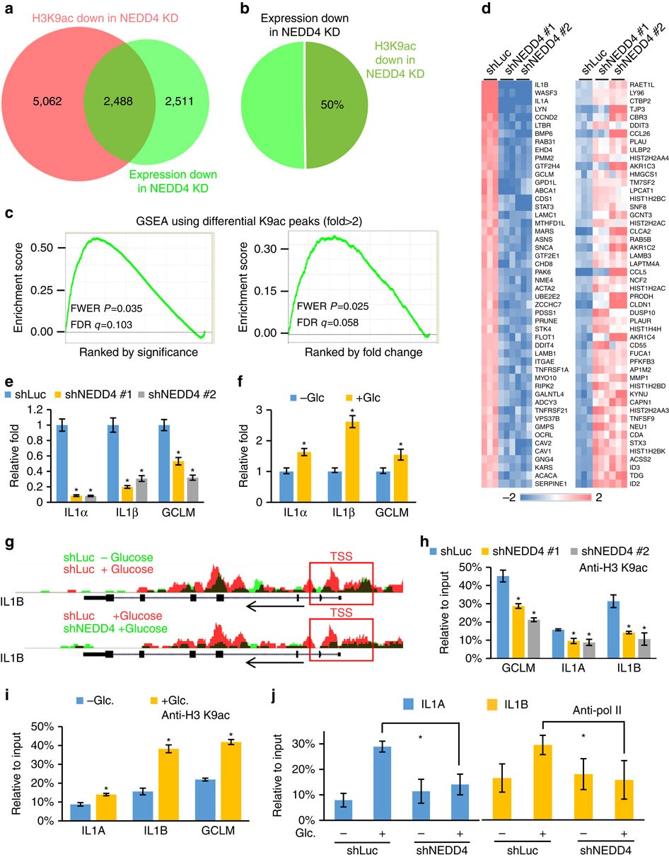
Figure 4: H3 ubiquitination regulates transcription and recruits GCN5 for H3 acetylation.
From: H3 ubiquitination by NEDD4 regulates H3 acetylation and tumorigenesis

(a–c) NEDD4 regulates H3 K9ac at TSS of NEDD4 target genes. Shown were Venn diagram of genes with differential expression or differential H3 K9ac at TSS. GSEA was performed to evaluate the distribution of genes that show down-regulation of H3K9ac at TSS in NEDD4 knockdown cells in microarray-derived gene list, which is rank ordered either by T-test or fold change. (d) Heat map view of top and bottom gene list of microarray data sets. Microarray analysis for total RNA was performed for control and NEDD4 knockdown Hep3B cells. (e) NEDD4 knockdown impaired IL1α, IL1β and GCLM expression. qPCR was performed to analyse the mRNA level in control and NEDD4 knockdown Hep3B cells (n=3, mean±s.e.m.). (f) IL1α, IL1β and GCLM were induced by glucose. Hep3B cells were glucose starved for 4 h and added-back glucose for 6 h before qPCR analysis (n=3, mean±s.e.m.). (g) UCSC genome browser view of ChIP-seq H3 K9ac signals along the IL1B gene. (h) NEDD4 knockdown impaired H3 K9ac at TSS of IL1α IL1β and GCLM genes. ChIP-qPCR using anti-H3 K9ac antibody was performed for control and NEDD4 knockdown Hep3B cells (n=3, mean±s.e.m.). (i) H3 K9ac was induced at TSS of IL1 α IL1β and GCLM genes by glucose. Hep3B cells were glucose-starved for 4 h and added-back glucose for 6 h before ChIP-qPCR analysis using anti-H3 K9ac antibody (n=3, mean±s.e.m.). (j) NEDD4 knockdown impaired glucose-induced polymerase II (pol II) binding at TSS of IL1A and IL1B genes. Control and NEDD4 knockdown Hep3B cells were glucose-starved for 4 h and added-back glucose for 6 h before ChIP-qPCR analysis using anti-pol II antibody (n=3, mean±s.e.m.). All asterisks (*) represent P<0.05, using Student’s T-test.