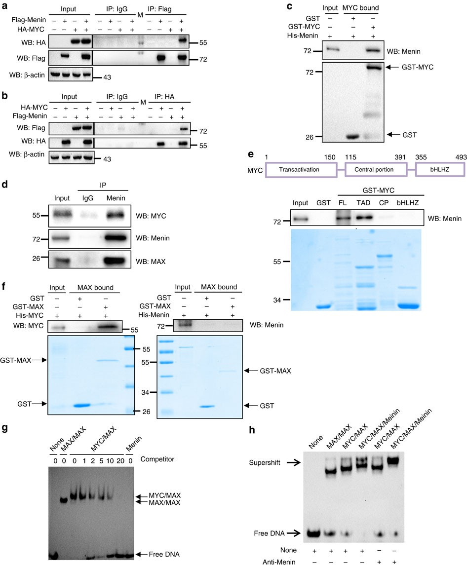
Figure 2: Menin binds to E-box through interacting with MYC.
From: Menin enhances c-Myc-mediated transcription to promote cancer progression

(a,b) HEK293T cells were transfected with Flag-Menin or HA-MYC or both vectors. IP was performed with anti-Flag (a) or anti-HA (b), followed by immunoblot analysis. M: protein marker. (c) GST pull-down assay was performed with GST or GST fused MYC protein and His-Menin protein. (d) Endogenous MYC and Menin interaction. IP of endogenous Menin, MYC and MAX proteins from 293T cells lysed in high-salt buffer. IP was performed with anti-IgG or anti-Mein antibody. (e) GST or GST fused MYC truncated proteins TAD, CP and bHLHZ were purified (on the bottom) and used for GST pull-down assay with His-Menin. FL, full length. (f) GST pull-down assay was performed with GST or GST fused MAX protein and His-MYC (left panel) or His-Menin (right panel). (g) EMSA assays of purified MAX/MAX, MYC/MAX or Menin binding to biotinylated canonical CACGTG E-box sequences following competition with decreasing amounts (20-, 10-, 5-, 2- and 1-fold excess) of unlabelled competitor sequences. The higher bands reflect the amounts of labelled E-box bound by MYC/MAX or MAX/MAX and the lower band reflects the amount of unbound E-box DNA. Lane 1: no proteins. Lane 2: MAX/MAX with no competitor DNA. Lane 3: MYC/MAX with no competitor DNA. Lanes 4–8: the effect of adding indicated amounts of competitor DNA fragments containing the canonical E-box. Lane 9: Menin with no competitor DNA. Bottom: free biotinylated DNA. (h) EMSA assay analysing the binding of MAX/MAX, MYC/MAX or MYC/MAX/Menin to biotinylated canonical CACGTG E-box sequences in the presence or absence of anti-Menin antibody.