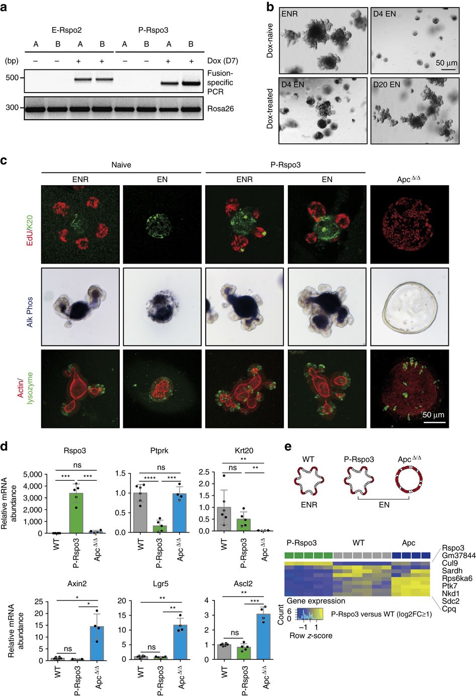
Figure 3: Intestinal organoids carrying the Ptprk–Rspo3 fusion are RSPO1-independent.

(a) Detection of E-Rspo2 and P-Rspo3 rearrangements using fusion-specific PCR primers on genomic DNA extracted from c3GIC9-E-Rspo2 and c3GIC9-P-Rspo3 mouse small intestinal organoids, 7 days post doxycycline treatment. (b) Bright-field images of dox-naive and dox-treated P-Rspo3 organoids cultured in ENR or EN medium, as indicated. Scale bar, 50 μm. (c) Confocal immunofluorescent images of dox-naive, P-Rspo3 and Apc-deleted organoids cultured in ENR and EN medium, as indicated, showing markers of proliferation (EdU), differentiation (K20 and alkaline phosphatase activity) and Paneth cells (lysozyme). Scale bar, 50 μm. (d) Graphs represent qRT-PCR results of Rspo3, Ptprk, K20 and Wnt target genes (Axin2, Lgr5 and Ascl2) on WT, P-Rspo3 and Apc-deleted organoids (n≥4, bars represent mean values +/−s.d., *P<0.05, **P<0.01, ***P<0.001, two-sided t-test with Welch correction). (e) Schematic of culture conditions of WT, P-Rspo3 and Apc-deleted organoids for RNAseq (upper). Heatmap indicates up (yellow) and downregulated (blue) transcripts (log2FC≥1) in P-Rspo3 organoids (grey) compared to WT/naive cultures (green) (lower).