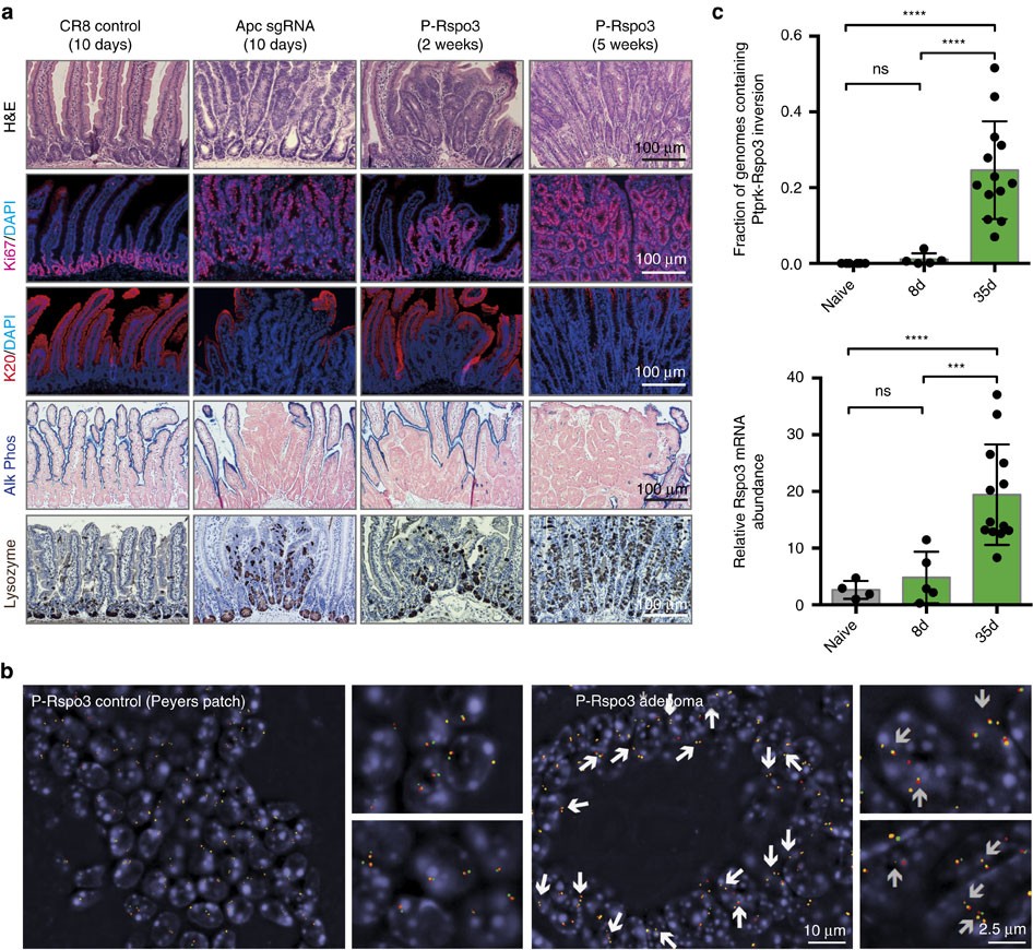
Figure 4: Rspo rearrangements initiate tumour growth in vivo.

(a) Immunohistochemical (H&E, alkaline phosphatase and lysozyme), and immunofluorescent (Ki67 and keratin 20) stains of intestinal sections from control sgRNA (CR8), Apc sgRNA and P-Rspo3 animals, treated with dox (200 mg kg−1) for 10 days, and collected at indicated times. Scale bars, 100 μm. (b) DNA FISH staining on intestinal sections from R26-rtTA/c3GIC9-P-Rspo3 animals. Immune cells within Peyers patches are shown as a normal control. P-Rspo3 adenomas are enriched for the P-Rspo3 rearrangement, highlighted with white arrows. (c) Graphs represent fraction of genomes containing P-Rspo3 inversions (upper) and mRNA expression level of Rspo3 (lower) in mouse small intestine following dox treatments for indicated times (n≥4, bars represent mean values+/−s.d., ***P<0.001, ****P<0.0001, two-sided t-test with Welch correction).