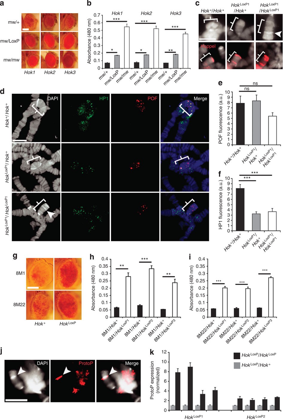
Figure 4: Regulation of chromosome 4 architecture and transcription by the Hok locus.
From: RNA editing regulates transposon-mediated heterochromatic gene silencing

(a) Representative images of variegating and non-variegating mini-white expression in male eyes. Hok1-3 indicate independent Hok alleles. Scale bar, 150 μm. (b) Quantification of eye colour levels via spectral absorbance. n=3–4 independent replicates. (c) Light microscope images of chromosome 4 (upper panels) and Hoppel FISH signals (lower panels). Arrow points to a prominent chromosomal band often observed in HokLoxP homozygotes. (d) Confocal images showing HP1 and painting of the fourth (POF) localization on chromosome 4 in larvae with two (upper), one (middle) or zero (lower) copies of Hok. (e–f) Mean HP1 and POF signals normalized to DAPI intensity. n=10/genotype. (g–i) Expression of two independent chromosome 4 reporters of PEV in wild-type and HokLoxP male eyes in g, quantified in h–i in three independent Hok allelic backgrounds. Scale bar, 150 μm. n=3 independent replicates. (j) Localization of ProtoP elements on chromosome 4 and the chromocenter using a DNA FISH probe. Arrow denotes a prominent band on chromosome 4 coincident with a strong ProtoP signal. (k) The mean ProtoP expression in 2–3 day old male heads heterozygous or homozygous for two independent HokLoxP alleles. n=4 independent qPCRs. Error bars indicate s.e.m. *P<0.05, **P<0.005, ***P<0.0005; (b,e,f) one-way ANOVA with Dunnett post-hoc test; h–i: Mann–Whitney U-test. Scale bars in c, d, and j, 10 μm.