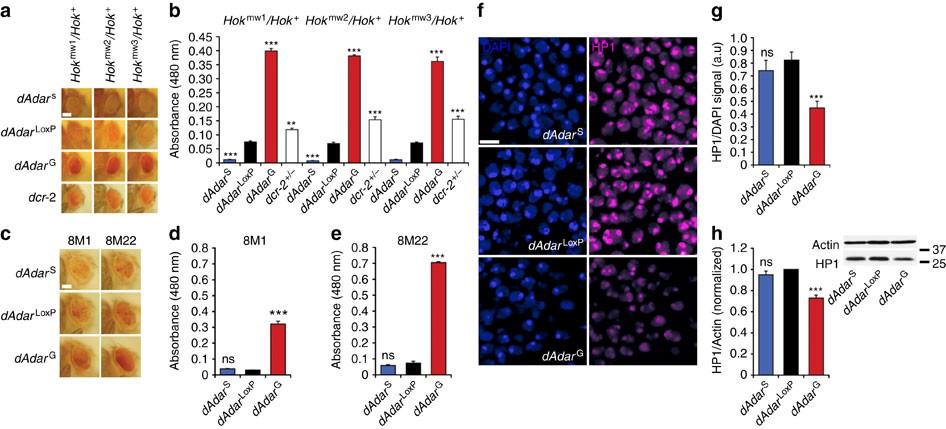
Figure 6: dADAR auto-editing generates a suppressor of gene silencing.
From: RNA editing regulates transposon-mediated heterochromatic gene silencing

(a,b) Altered Hokmw expression in males with bidirectional modifications in dAdar auto-editing and in dcr-2 mutants (examples shown in a quantified in b). Scale bar, 150 μm. n=4 independent samples. (c–e) Independent PEV reporter expression in dAdar auto-editing mutants. n=5 independent samples. Scale bar, 150 μm. (f) Confocal slices showing HP1 expression in the neuronal nuclei from control and dAdar auto-editing mutant adult male brains. Scale bar, 5 μm. (g) Mean HP1 levels in control and auto-editing mutant nuclei, normalized to the DAPI signal. n=22–25 nuclei/genotype. (h) Representative western blots (inset) and quantification of HP1 protein levels in control and auto-editing mutant head samples. Values were normalized to Actin-loading controls. Mutant HP1 levels are normalized to dAdarLoxp controls. n=8 independent western blots. Error bars indicate s.e.m. *P<0.05, **P<0.005, ***P<0.0005, one-way ANOVA with Dunnett post-hoc test.