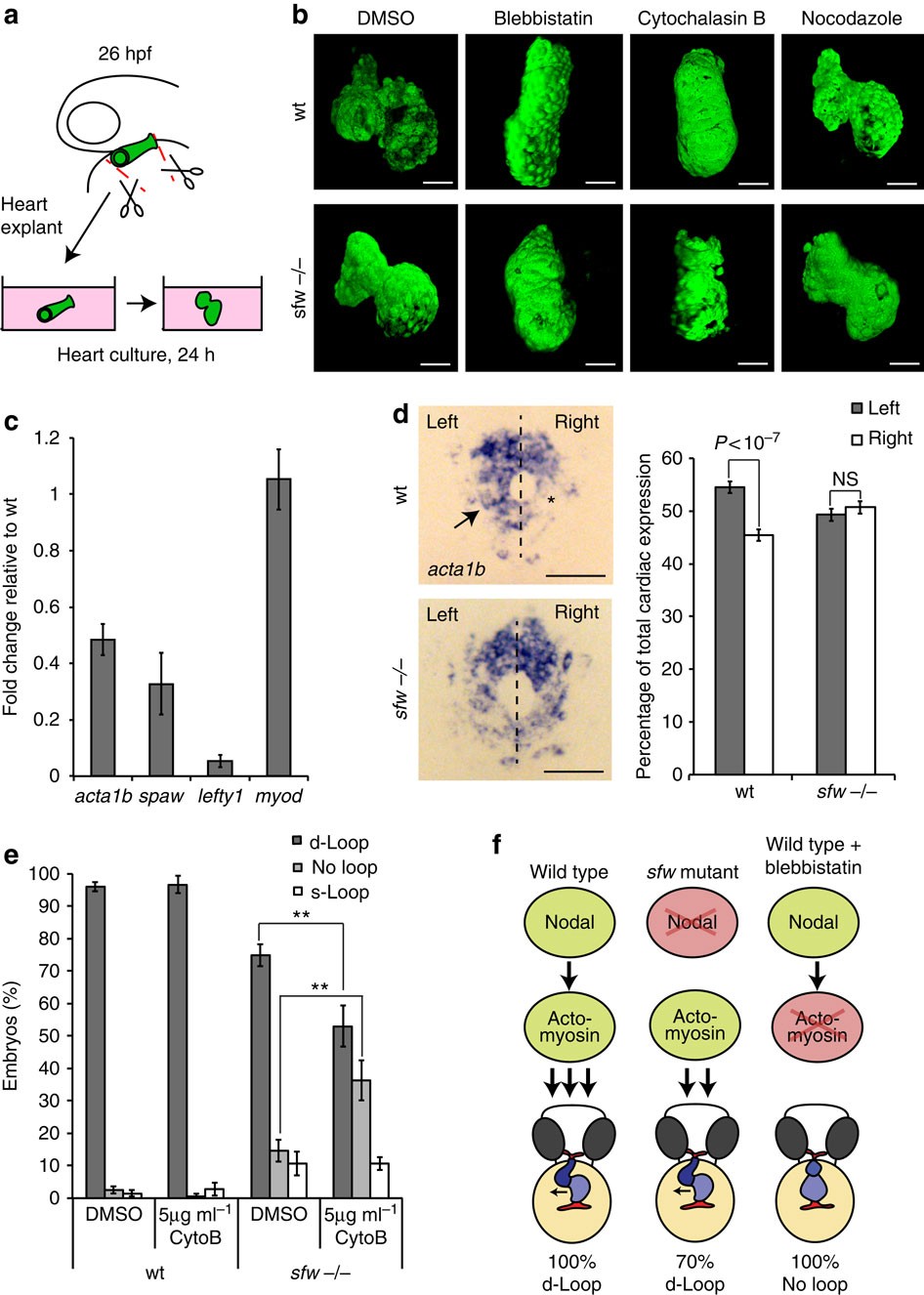
Figure 5: Heart looping is a tissue-intrinsic process that requires actomyosin activity.
From: A Nodal-independent and tissue-intrinsic mechanism controls heart-looping chirality

(a) Schematic depicting the heart explant system. Linear heart tubes were dissected from Tg(myl7:GFP)-positive embryos at 26 hpf, placed into culture medium and incubated for 24 h before fixation and imaging. (b) Explanted linear heart tubes of wild-type or sfw mutant embryos were treated with either dimethyl sulphoxide (DMSO), Blebbistatin, Cytochalasin B or Nocodazole during ex vivo culturing for 24 h. (c) Quantitative RT–PCR analysis of relative levels of expression of acta1b, spaw, lefty1 or myod in sfw mutants compared with wild-type embryos at 21 hpf (23 somites). Acta1b, spaw and lefty1 expression was downregulated in sfw mutant embryos, whereas myoD expression was unaffected. Three biological replicates were used and each biological sample was analysed in triplicate. (d) In situ hybridization analysis of acta1b expression in wild-type and sfw mutant embryos at 21 hpf. Quantification by image analysis of relative levels of expression between the left and right sides of the cardiac fields revealed that wild-type embryos had elevated acta1b expression in the left cardiac field (arrow) compared with the right side (asterisk), whereas sfw mutants had no asymmetric elevation of acta1b expression. Thirty-six embryos from two biological replicates were analysed. (e) Heart-looping direction in wild-type embryos or sfw mutants treated with either DMSO or 5 μg ml−1 Cytochalasin B between 26 hpf and 55 hpf. Treatment of wild-type embryos with Cytochalasin B had no effect on heart-looping direction, whereas treatment of sfw mutant embryos with Cytochalasin B significantly reduced the number of dextral looped hearts and increased the number of non-looped hearts; n=9 clutches of embryos. (c–e) Error bars indicate s.e.m. Significance determined by Student’s t-test indicated by asterisks: **P<0.01. (f) Cartoon illustrating possible regulation of dextral heart looping by Nodal and actomyosin. In a wild-type situation, combined Nodal signalling and actomyosin activity provide a robust mechanism driving dextral heart looping. In the absence of Nodal signalling, actomyosin activity is sufficient to promote preferential dextral heart looping. In the absence of actomyosin activity, Nodal signalling is not sufficient to promote dextral heart looping. Scale bars, 50 μM (b,d).