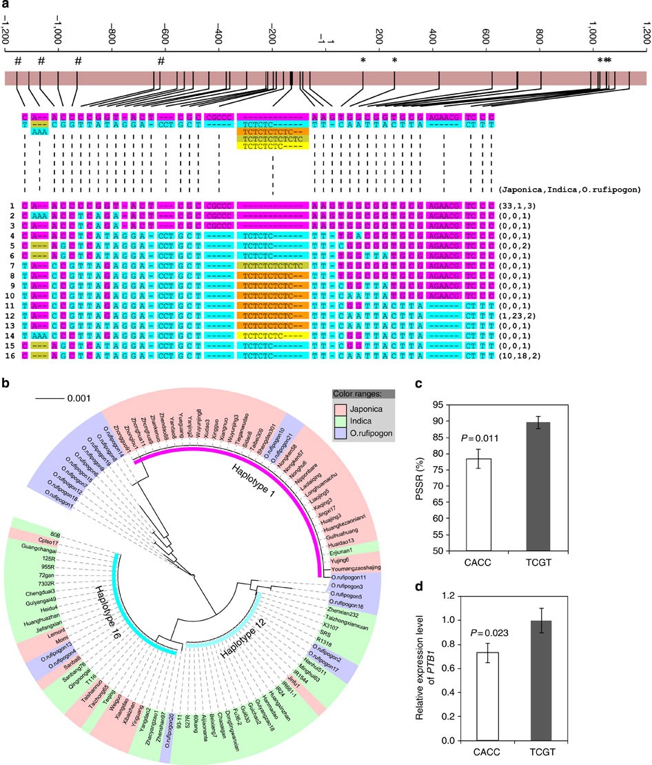
Figure 7: Haplotype analysis of the promoter and coding sequence of PTB1.
From: Natural variation in PTB1 regulates rice seed setting rate by controlling pollen tube growth

(a) Distribution of DNA polymorphisms within the PTB1 promoter and the coding sequence region and the resulting haplotypes identified among full populations. Different background colours indicate different nucleotides with nipponbare. Numbers in brackets indicate, in turn, the individual number of japonica, indica and O. rufipogon accessions that corresponded to the given haplotype. *Represents an amino acid substitution and #indicates the causal SNP of the promoter. (b) Phylogenetic tree of the full population calculated from 37 polymorphic sites of PTB1. Two major groups, the japonica group (haplotype 1) and the indica group (haplotypes 12 and 16), were identified in O. sativa. (c) Association of haplotypes with PSSR. (d) Association of PTB1 haplotypes with PTB1 expression level. Values represent the mean±s.e.m. of at least two biological samples. All P-values are based on one-tailed t-tests of corresponding data from Supplementary Data 1.