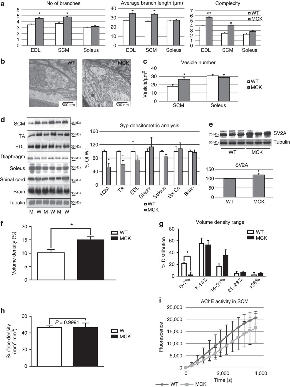
Figure 6: Pre-synaptic remodelling of the NMJ by PGC-1α.
From: Morphological and functional remodelling of the neuromuscular junction by skeletal muscle PGC-1α

(a) The number of branches per AChR cluster and the average length of the branches were determined on confocal images stack using Image J in arbitrary units on WT (white bars) and MCK (grey bars) mice. The complexity is defined as the branch number × the total branch length divided by 100. Each bar represents mean±s.e.m. from at least 100 NMJ from three mice *P<0.05 **P<0.01 (N=3, n>100, t-test two-tailed). (b) Representative TEM picture illustrating the synaptic vesicle number in the SCM muscle from WT and MCK mice. (c) Quantification of synaptic vesicle number per μm2 determined by Image J on WT (white bars) and MCK (grey bars) mice. Each bar represents mean±s.e.m. from at least 10 NMJ from three mice *P<0.05 (N=3, n>10, t-test two-tailed. (d) Western blot detection of synaptophysin on protein extracts from different tissues of WT (W, white bars) and MCK (M, grey bars) animals. The relative band intensity was analyzed by Image J. The WT/tubulin ratio was set as 100%. *P<0.05 (N=3). (e) Western blot detection of the synaptic vesicle 2A on SCM protein extract in WT and MCK mice. (f,g) Volume density of mitochondria within the NMJ was calculated according to Weibel 33 using a D64 grid (q2=16, PT=64, P′T=1024) at × 8,500 magnification. Individual NMJ data (N=9–16 per mouse) were averaged per mouse and subsequently between mice at the same genotype (WT=4, MCK=3). Unpaired t-test. (h) The surface density of mitochondria (right) was calculated according to Weibel using a customized D576 Grid (q2=16, PT=576, P’T=9216) at × 8500 magnification. Individual NMJ data (N=9–16 per mouse) were averaged per mouse and subsequently between mice at the same genotype (WT=4, MCK=3). Unpaired t-test. (i) For SCM muscle, a kinetic of AChE activity was measured indirectly by detecting the fluorescence emitted at 590 nm for 3,600 s. Each point represents mean±s.e.m. (N=3).