Figure 3: siRNA knockdown of Rb1 increases DRG neurite outgrowth.
From: Enhancing adult nerve regeneration through the knockdown of retinoblastoma protein

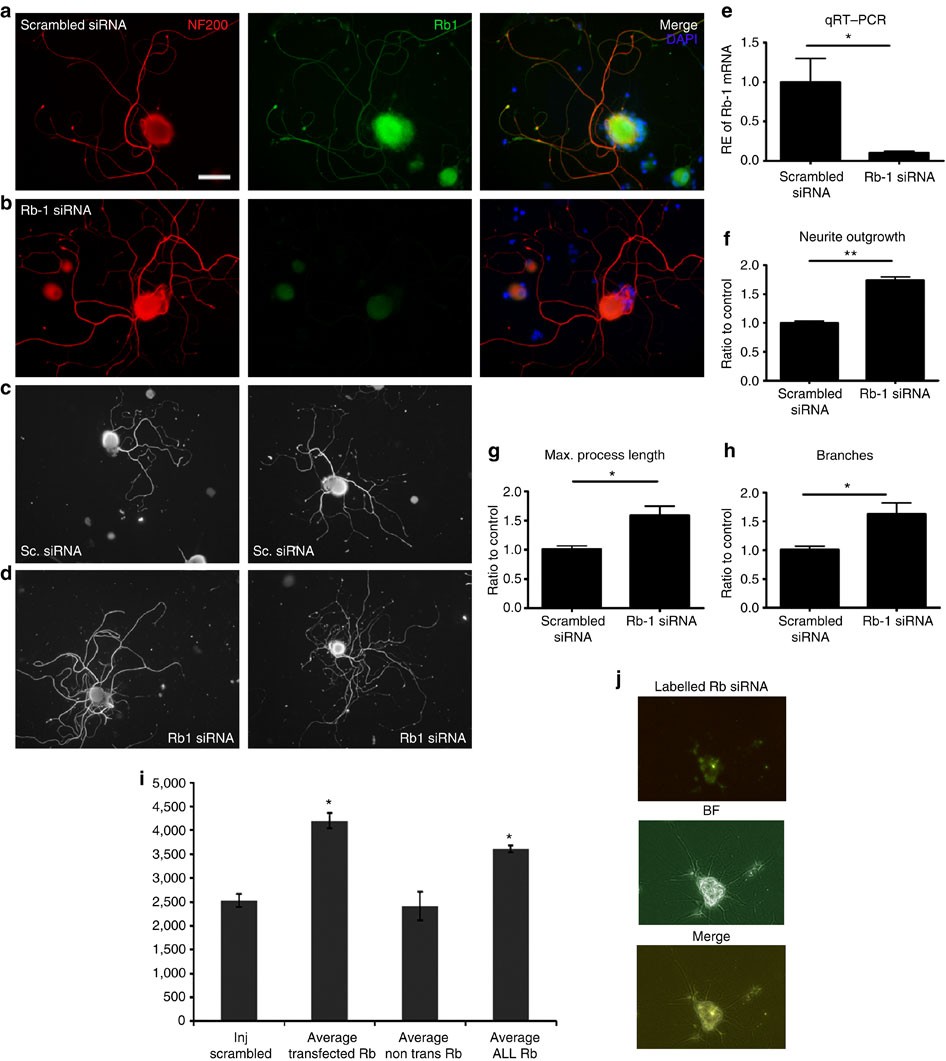
Rb1 is co-expressed with NF200 in injured and dissociated adult DRG neurons (a). Knockdown of Rb1 with an siRNA decreases Rb1 expression (b). Images of DRG neurons with scrambled siRNA (c). Images of DRG neurons with Rb1 siRNA—note the increase in neurite outgrowth (d). (Bar=50 μm). Rb1 siRNA significantly decreases Rb1 mRNA (*P<0.001, n=4; unpaired two-tailed Student’s t-test) (e). Neurite outgrowth quantified from MetaXpress, represented as a ratio in transfected neurons to control (Scrambled: 2,486±80 μm, Rb1: 4,310±114 μm, **P<0.0001, n=5; unpaired two-tailed Student’s t-test) (f). Maximum process length (Scrambled: 1,258±71 μm, Rb1: 1,970±140 μm, *P<0.01, n=5; unpaired two-tailed Student’s t-test) (g). Number of branches (Scrambled: 100±6, Rb1: 160±12, *P<0.05, n=5; unpaired two-tailed Student’s t-test) (h). Values are means±s.e.m. Quantitation of total neurite outgrowth analysed in sensory neurons in which labelled Rb1 siRNA was specifically identified within the neuron or in all sensory neurons exposed in the culture dish to Rb1 siRNA (i). Note that enhanced neurite outgrowth is specifically associated with neurons in which visualization of labelled siRNA uptake was confirmed (scrambled versus average transfected, or average ALL Rb *P<0.0001; unpaired two-tailed Student’s t-test). Labelled siRNA within harvested dissociated adult sensory neurons identified by brightfield (BF) and fluorescence (j).