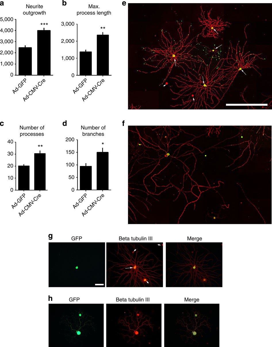
Figure 4: Conditional knockdown of Rb1 in adult sensory neurons from Rb1-floxed mice is associated with enhanced neurite outgrowth.
From: Enhancing adult nerve regeneration through the knockdown of retinoblastoma protein

Conditional knockdown of Rb1 is associated with rises in neurite outgrowth, maximum process length, numbers of processes (neurites) and numbers of branches (a–d) (***P<0.001 for a, **P=0.001 for b, **P<0.01 for c, *P<0.05 for d; n=6/group; unpaired two-tailed Student’s t-tests). Values are means±s.e.m. Low-power image of neurite outgrowth in Ad-GFP-2A-iCre-infected cells. Neurons are labelled with beta III tubulin and viral transfection indicated by a GFP-Cre-expressing viral construct. Long arrows indicate Cre recombinase-expressing cells and short arrows indicate Cre recombinase non-expressing cells. Note the lesser neurite outgrowth in cells without GFP-Cre (e). Low-power image of neurite outgrowth in Ad-GFP (control)-infected cells. Outgrowth was less extensive in this neuronal population (f) (Bar=500 μm for e,f). High-power image of neurite outgrowth in Ad-GFP-2A-iCre-infected cells. Long arrows indicate Cre recombinase expressed cells and short arrows indicate Cre recombinase non-expressed cells (g) (Bar=100 μm for g,h). Higher-power image of neurite outgrowth in Ad-(control)-infected cells (h).