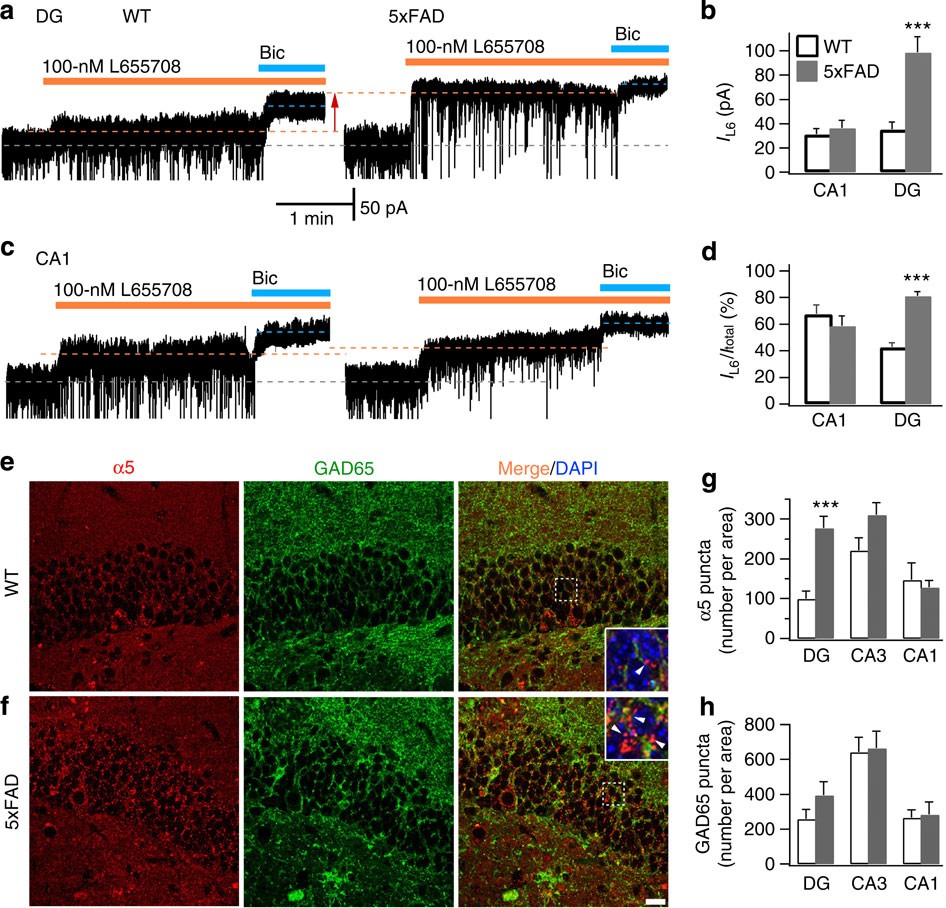
Figure 6: Upregulation of α5-GABAA receptors in the dentate granule cells of 5xFAD animals.

(a) Dentate granule cells in WT animals (left) showed a small component of tonic current that was sensitive to the inverse agonist L-655,708 (100 nM) specific for α5-GABAA-Rs, but L-655,708 blocked the majority of tonic current in the dentate granule cells of 5xFAD animals (right). GABA (5 μM) was included in the bath solution to increase the tonic current. (c) CA1 pyramidal neurons showed similar L-655,708-sensitive tonic currents between WT and 5xFAD animals. (b,d) Quantified data showing increased tonic current mediated by the α5-GABAA-Rs in dentate granule cells of 5xFAD animals. (e,f) Double immunostaining of the α5-subunit (red) and GAD65 (green) in the DG revealed a significant increase in α5 puncta in the dentate granule cells of 5xFAD mice. Inset showing that the majority of α5 puncta were extrasynaptic, not colocalizing with presynaptic GAD65 puncta. Scale bar=20 μm. (g,h) Quantified data showing increased α5 puncta number, but not GAD65, in the DG of 5xFAD mice (n=6 mice for WT and 9 mice for 5xFAD group). No differences were found in CA1 or CA3 regions between WT and 5xFAD mice. Data are presented as mean±s.e.m., ***P<0.001, Student’s t-test.