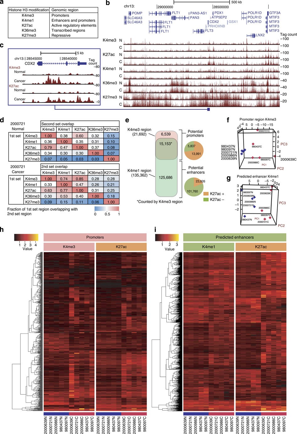
Figure 1: Nano-ChIP-seq chromatin profiles of primary gastric adenocarcinomas.

(a) Chromatin marks analysed. (b) Chromatin profile of GC 2000721 and matched normal gastric tissue (C and N, respectively). Shown is a representative UCSC Genome Browser display of the CDX2 gene locus and adjacent genes. RefSeq transcripts and histone modifications are displayed. (c) Close-up view of the CDX2 gene, demonstrating K4me3 and K27ac gain in GC. (d) Chromatin mark peak overlaps in normal (top) and GC (bottom). GC 2000721 is depicted. Numbers represent the fraction of first set regions (vertical) overlapping with second set regions (horizontal). Blue=exclusive, red=overlapping. (e) GC predicted enhancers and promoters. Promoter and predicted enhancer regions were further classified by their overlap with K27ac signals (right circles). (f,g) PCA plots of normal (blue) and GC (red) samples based on somatically altered (f) promoter (K4me3) and (g) predicted enhancer (K4me1) regions. The top three principal components were used. See Methods for statistical criteria used to define the promoter and enhancer subsets. (h,i) Clustering heatmaps of normal (blue) and GC (red) samples based on somatically altered (h) promoter and (i) predicted enhancer (K4me1) regions. K27ac patterns are also shown. Color intensities correspond to normalized RPKM values.