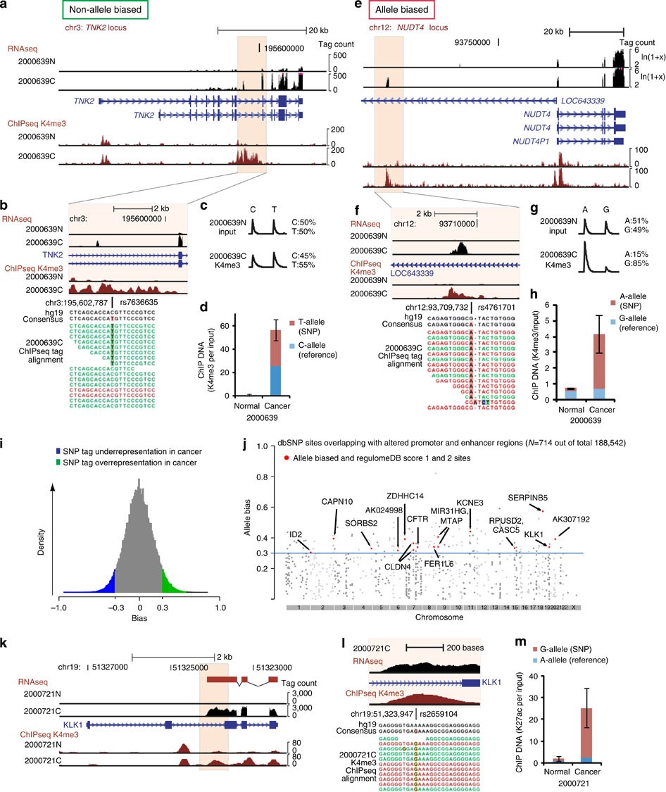
Figure 4: Allele-specific regulatory elements associated with GC.

(a–d) Non-allele biased and (e–h) allele-biased regulatory elements. (a,b) Genome browser view of TNK2 locus showing RNAseq and K4me3 tracks. (b) Close-up visualization of K4me3 sequence tags and SNPs. A comparable proportion of reference (C) and rs7636635 (T) SNPs are observed in K4me3-enriched sequence reads. (c) Genotyping of normal tissue confirms equivalent allele heterozygosity in normal tissues and K4me3-enriched sequence tags from tumours. (d) qPCR pyrosequencing confirms lack of K4me3 signal in normal tissue, and equal proportion of reference (C) and rs7636635 (T) allele K4me3-enriched sequence reads from tumours. Error bars are s.e.m. of qPCR signal (n=3). (e,f) Genome browser view of NUDT4 locus showing RNAseq and K4me3 tracks. (f) Close-up visualization of K4me3 sequence tags and SNPs. A bias favoring a higher proportion of rs4761701 SNP (A) over the reference allele (G) is observed. (g) Genotyping of normal tissue confirms equivalent allele heterozygosity in normal tissues but a bias towards rs4761701 SNP (A) in K4me3 sequence tags from tumours. (h) qPCR pyrosequencing confirms minimal K4me3 signal in normal tissue, and an rs4761701 SNP-biased proportion of sequence tags over the reference allele in K4me3 signals from tumours. Error bars are s.e.m. of qPCR signal (n=3). (i) Allele bias distribution across samples. Over- and underrepresentation of SNP tags in tumor tissues are marked in green and blue. (j) dbSNP sites mapping to altered regulatory regions. SNP sites are ordered following their chromosomal position (x axis), and allele bias levels (y axis). SNPs exhibiting allele bias (above blue horizontal line) and also predicted to affect protein binding based on RegulomeDB are marked in red. (k,l) Genome browser view of the KLK1 locus showing RNAseq and K4me3 tracks. (l) Close-up view of K4me3 sequence tags and SNPs. A bias favoring a higher proportion of the known eQTL SNP rs2659104 (G) over the reference allele (A) is observed. (m) qPCR pyrosequencing confirms minimal K4me3 signal in normal tissue, and rs2659104 SNP-biased proportions of sequence tags over the parental allele in K4me3 signals from tumours. Error bars are s.e.m. of qPCR signal (n=3).