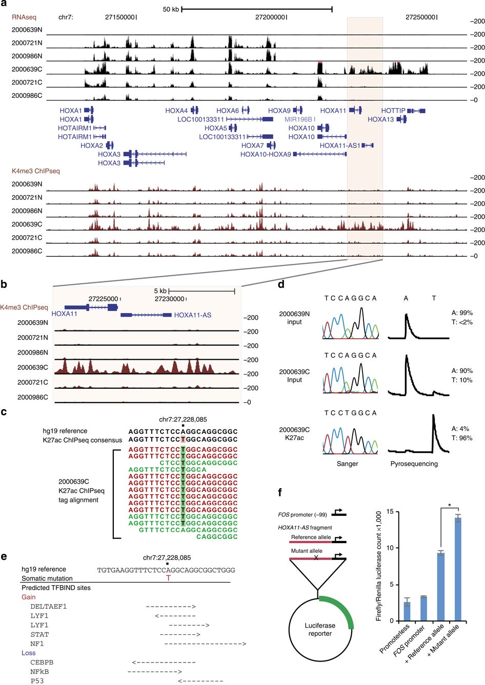
Figure 5: Somatic regulatory mutations in GC.

(a) Genome browser view of the HOXA locus. (top) RNAseq data. HOXA genes distal to (and including) HOXA11 are expressed in GC 2000639 in a cancer-specific fashion. (Bottom) K4me3 signals confirm an altered chromatin domain in this region. (b) Close-up view of the HOXA11 region. Cancer-specific acquisition of K4me3 in GC 2000639 is observed. (c) K27ac sequence tag alignments predict the presence of a T allele at position chr7:27,228,085 while the reference (hg19) exhibits an A at this site. This site does not correspond to a known dbSNP. (d) Sanger sequencing and pyrosequencing validation of genotypes in input normal DNA, input tumor DNA and K27ac-enriched ChIP-seq DNA. The normal sample is homozygous for the A allele, while the cancer has a small T signal at this position (estimated allele frequency 10%). In contrast, K27ac-enriched DNA exhibits a high proportion of T alleles (96%). (e) TF site predictions by TFBIND for reference and somatically mutated alleles. LYF1, STAT and NF1 sites are predicted to be gained, while CEBP, NFKB and p53 sites are predicted to be lost. (f) Luciferase reporter assays measuring regulatory activity of wild-type and mutant alleles. DNA containing the mutant allele provides increased transcriptional activity (*P=1.1 × 10−4, Student’s t-test). Experiments were performed in KATOIII GC cells, and replicated three times. Error bars were defined as s.e.m. (n=3).