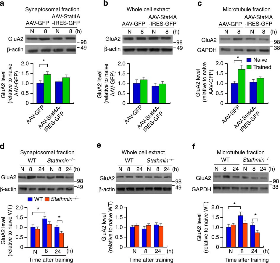
Figure 7: Stathmin regulates learning-dependent dendritic transport of GluA2.

(a–c) Immunoblot estimation of the level of GluA2 in synaptosomal (a, n=8 per group, pooled tissues from three to four mice per sample whole cell extract (b, n=4 per group) and microtubule (c, n=4 per group, pooled tissues from three to four mice per sample) fractions of the DG in mice injected with AAV-GFP or AAV-Stat4A-IRES-GFP in naive and 8 h after training conditions. *P<0.05 (post-hoc comparison). (d–f) Reduced GluA2 synaptic transport in stathmin−/− mice, as analysed by immunoblotting, in the synaptosomal (d, n=4 per group, pooled tissues from three to four mice per sample), whole cell extract (e, n=4 per group) and microtubule (f, n=4 per group, pooled tissues from three to four mice per sample) fractions in naive and trained mice. *P<0.05 (post-hoc comparison). Data are expressed as mean±s.e.m.