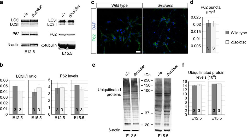
Figure 7: No changes in macroautophagic flux of disc/disc embryos.

(a) Western blot analysis of LC3 and P62 on lysates of WT and disc/disc-mutant brains at developmental stages E12.5 and E15.5 demonstrate no changes in expression levels between the genotypes. (b) Quantification of LC3II/I ratio and P62 levels confirm equal expression levels in the two genotypes. (c) Immunofluorescent analysis of P62 puncta in primary neuronal cultures from WT and disc/disc embryos show no significant differences between the genotypes as quantification results in (d) demonstrate. (e) Western blot analysis of ubiquitinated proteins shows no differences between the genotypes as the quantification of results in (f) demonstrates. All analysis by Student’s t-test. Number (n) of samples of either genotype shown in the bar diagrams, which display mean and s.e.m. Scale bar, 20 μm.