Figure 2: Characterization of gephyrin-GFP-(+) and (−) spines.
From: Enhanced synapse remodelling as a common phenotype in mouse models of autism

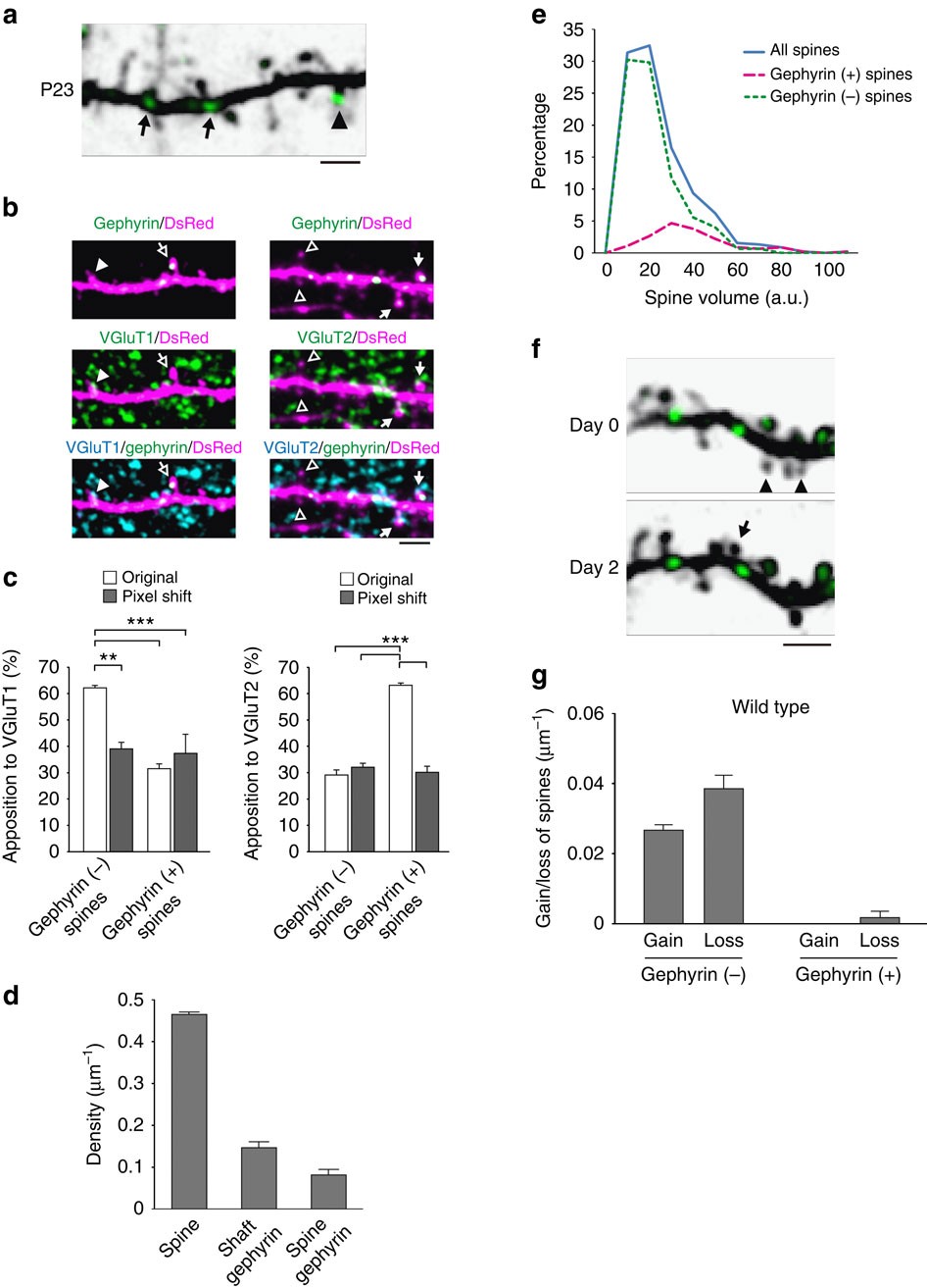
(a) Imaging of gephyrin-GFP (green) and DsRed2 (grey) revealed that gephyrin-GFP localized on dendritic shafts (arrows) and spines (arrowhead) in layer 2/3 pyramidal neurons of wild-type mice. (b) VGluT1 or VGluT2 (middle, green; lower, blue) immunocytochemistry of the SSC containing neurons expressing DsRed2 (magenta) and gephyrin-GFP (green) by in utero electroporation. Open arrow: Gephyrin-GFP-(+) spine without a contact with VGluT1 puncta. Solid arrows: Gephyrin-GFP-(+) spines juxtaposed to VGluT2 puncta. Open arrowheads: Gephyrin-GFP-(−) spines without contacts with VGluT2 puncta. Solid arrowhead: Gephyrin-GFP-(−) spine juxtaposed to a VGluT1 punctum. (c) Percentage of gephyrin-GFP-(+) or (−) spines in close apposition to VGluT1 and VGluT2 puncta. To estimate the apposition of fluorescent puncta at chance level, the GFP channel was shifted by 50 pixels (pixel shift) and the percentage of apposition was calculated (VGluT1, n=3 animals; VGluT2, n=3 animals). (d) Densities of dendritic spines, shaft gephyrin and spine gephyrin clusters per unit length of dendrites in the SSC of wild-type mice. (e) Distribution of spine volumes classified by the presence or absence of gephyrin-GFP clusters (gephyrin-GFP-(+) spines, n=80; gephyrin-GFP-(−) spines, n=337). (f) In vivo imaging of gephyrin-GFP (green) and dendrites filled with DsRed2 (grey). Gain (arrow) and loss (arrowheads) of gephyrin-GFP-(−) spines were detected. (g) Spines were classified by the presence or absence of gephyrin-GFP, and the rates of gain and loss of spines per unit length of dendrites were measured. Data are presented as mean±s.e.m. **P<0.01, ***P<0.005, Student’s t-test. Refer to the Supplementary Table 1 for the number of animals in each group. Scale bars, 3 μm.